1 серия тестов в Blender на ноутбуке Gigabyte Aero 15 OLED YD
Всем привет! Как Вы уже помните - недавно я приобрел ноутбук GIGABYTE AERO 15 OLED YD и уже писал о нем в этой новости.
В этом видео я продолжаю тестировать его мощность и в этой серии - я показываю тесты на разных сценах в Blender 2.93 c использованием OptiX - в IPR, Eevee и офлайн-рендеринг на GPU - NVIDIA GeForce RTX 3080 Laptop c 16Гб видео-памяти.
---
СОДЕРЖАНИЕ:
0:00 - Включение субтитров.
0:03 - О чем будет это видео?
0:23 - Приветствие и о чем этот канал?
0:35 - Поддержка на Patreon
0:47 - Объясняю, зачем я показал скриншот с BlenderBenchmark в конце предыдущей серии.
1:40 - Как посмотреть результаты других PC в BlenderBenchmark? Можно ли выполнять профессиональные задачи в Blender на этом ноутбуке?
2:58 - Тест сцены FishyCat. Что я изменил в сцене?
4:55 - Сцена ClassRoom.
6:08 - Monster - UDIM
6:38 - BarberShop Interior
8:08 - PartyTug 6:00 AM - тест Eevee
8:34 - Интерьер "Italian Flat".
---
Итак, буквально две недели назад - я выложил первую серию об этом ноутбуке и в конце предыдущей серии, я думаю Вы помните, что я показал этот скриншот.
Это действительно реальные результаты теста, который я провел в первый же день покупки ноутбука.
В этом Benchmark мы видим, что RTX 3090 справилась за 8 минут и 29 секунд и она стоит на третьем месте. А на втором месте - стоит видеокарта в моем ноутбуке.
Меня это очень удивило и я написал об этом - команде Blender и NVIDIA. И сегодня, когда я начал запись этого видео - результат на сайте немного изменился. Теперь на 3м месте - стоит RTX 3080 и время там - 8 минут 54 секунды, а 3090 (8минут 29 секунды) - убрали.
На втором месте - моя видеокарта и результат - 7 минут 23 секунды.
И на первом месте стоит RTX A6000 - 5 минут и 15 секунд.
В общем, если пощелкать по этим точкам - мы увидим разное оборудование. Тут и CPU-Ryzen, который все хвалят…
И разные видеокарты.
И показатели моей видео-карты очень радуют. Забавно то, что статью я пишу на следующий день и результат таблицы снова поменялся =) Я думаю, что вы обратите внимание на скрины =)
Но так или иначе, даже этот тест уже говорит о том, что на ноутбуке можно - спокойно выполнять профессиональные задачи в Blender, да и не только в нем =)
Кстати, кто интересовался тем, как там поживает мой старый компьютер с 2х2080Ti...То сейчас он упакован и лежит в коробке. Ушел в долгую спячку =) Я это к тому, что полностью пересел на этот ноутбук и доволен его мощью.
Которую, как раз - буду показывать в разных приложениях. Почему начал с Blender? Потому что для него очень много клёвых сцен в открытом доступе =) И не нужно тратить время на их подготовку.
Кстати, если Вы помните - то я давно говорил, что не люблю все эти синтетические тесты в приложениях Benchmarks, так как больше люблю показывать результаты - на практике.
То есть - открывать разные сцены и проверять производительность в них. Мне кажется, что так лучше можно понять, как работает начинка ноутбука.
Ведь у меня нет цели - меряться с кем-то результатами, а есть цель - проверить ноутбук на деле - в работе.
Поэтому, в этой серии - я использовал демо-сцены с сайта Blender.org.
Все сцены, которые показываю в видео, можно скачать тут.
Я не буду показывать прям все сцены, а только лишь те, которые мне понравились и были интересны. Некоторые я даже изменял, чтобы сделать большую нагрузку на видеокарту.
И первая сцена, которую я протестировал - это Blender SplashScreen - FishyCat.
На сайте - ее превью выглядит таким образом.
Что я изменил в сцене? Сначала я выбрал кота и в настройках - увеличил отображение волос во viewport. То есть, чтобы было такое количество, как и на рендере.

Также, увеличил количество травы. По умолчанию - там было значение None. То есть - ее было намного меньше. Я же выбрал - Interpolated, чтобы ее стало больше - для того, чтобы увеличить нагрузку на видеокарту и проверить производительность.

Рендерил на OptiX используя гибридный рендер. (CPU+GPU)
Но в одной из серий - покажу какую-нибудь сцену для сравнения CUDA и OptiX (RTX ON/OFF) Но перед тем, как рендерить сцену обычным рендером - я протестировал IPR во viewport. Ведь таким образом удобно работать с Lookdev и делать всякие настройки - быстро проверяя внесенные изменения. Как картинка - сцена может показаться очень простой, но на самом деле шерсть и травинки - всегда очень прожорливы. =) Как и стоило ожидать - update во вьюпорт был достаточно быстрый. Буквально секунды тратились на момент - когда все можно было рассмотреть без шума.
В GPU-Z такие показатели на этой сцене.
Не смотря на то, что сцена показалась достаточно простой - она съела 6Гб видео-памяти =)
Затем я перешел к обычному рендеру, который запускается через F12 =)
Увеличил разрешение до 1920*1080 и рендеринг прошел за 4 минуты - вместе с композитингом, который был настроен в сцене.
Я считаю, что для такой сцены - это достаточно быстро.
Следующая сцена, которую я тестировал - это ClassRoom. Preview на сайте - выглядит таким образом.
Как обычно - сначала проверяем IPR. И так - выглядели показатели GPU-Z. В видео вы можете увидеть, насколько быстро работает IPR.
Сам рендер прошел за 1 минуту 47 секунд.
Далее я решил протестировать UDIM-монстр с 4К текстурами. Preview на сайте - выглядит таким образом.
Цель этой сцены - показать мощь Eevee-viewport и realtime-текстуринга на GPU и учитывая тот факт, что у нас 5 UV-квадратов, каждый из которых - имеет 4К-разрешение + это же набор PBR-текстур, а не одного файла - так что нагрузка достаточно большая + одновременно запущено 2 Eevee-viewport - с разными настройками и все это работает очень шустро =) Я думаю, что такое впечатляет, когда помнишь вес ноутбука(2кг) и понимаешь, что инженерам наконец-то все-таки удалось сделать мощную машинку.
Идем дальше.
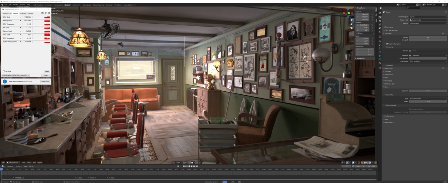
Далее, по списку файлов следовал - BarberShop Interior.
Как только я открыл сцену - сразу же включил IPR. И здесь, как можете заметить - очень много всяких деталей. Эта сцена съедает гораздо больше GPU-памяти, чем предыдущие. Но при этом - update во viewport - все-равно достаточно быстрый.
Скриншот сделан через несколько секунд.
В обычном рендеринге было потрачено 11 минут на финальный результат. Что тоже - достаточно быстро и еще раз доказывает - ноутбук готов к таким задачам.
Далее, мне снова захотелось проверить Eevee-viewport и я открыл сцену PartyTug 6:00AM by Ian Hubert, как раз в которой - не включены все текстуры из-за авторских прав. Но это не помешало протестировать ее на GPU, так как там и без текстур - достаточно деталей для теста =) Ведь там и сканы, и моделинг и т.д. Да она не сверх тяжелая, но все же было интересно провести тест.
При 64 сэмплах во вьюпорт - идет достаточно быстрый update.
Я думаю, что вы помните, что Eevee - это realtime-движок, который нагружает именно видеокарту, чтобы показать вам - все красоты lookdev в realtime.
И последняя сцена, которую я тестировал в этой серии - это “Italian Flat”.
Быстрый update в IPR меня уже не удивлял =) Нагрузка в GPU-Z кстати была не очень большая, но тем не менее - это интерьер, который рендерится достаточно быстро на ноутбуке, который весит всего лишь - 2 кг =)
Перед тем, как рендерить сцену, я использовал 800 сэмплов и в “Perfomance” немного изменил размер бакета, который стоял по умолчанию.
В итоге - Данная сцена отрендерилась за 5 минут и 25 секунд с использованием гибридного рендера на OptiX.
Также я конечно же проверил ее рендер - просто на GPU. Зачем мне это было нужно? Я просто решил проверить ситуацию, с которой я когда-то столкнулся в V-Ray. Результат был такой же. Когда GPU рендерит гораздо быстрее, чем гибридный рендер с CPU+GPU.
Только на видеокарте, без CPU - рендер прошел за 4 минуты и 50 секунд. То есть быстрее на 35 секунд. Вроде результат незначителен, но в анимации камеры - это будет очень чувствоваться =) Кто знает - тот поймет.
Поэтому я решил проводить следующие тесты - только на GPU. Потому что, на самом деле - я собирал этот ноутбук ради видеокарты с 16гб видео-памяти. =) И в основном - все мои проекты рендерятся на GPU с RTX-ускорением.
Это все, что я хотел показать в этой серии.
---
Если вам интересно, насколько высокий уровень производительности обеспечивают графические процессоры NVIDIA в сочетании с драйверами Studio и какие преимущества это дает в ваших любимых приложениях - переходите по этой ссылке
О начинке и всю информацию о ноутбуке читай в предыдущем посте
---
КТО Я?
Привет, меня зовут Андрей Кривуля Charly и я 3d-художник, который начал свой путь 3d-groom artist в 2016 году. До этого с 2009 по 2016 я занимался Environment art, интерьерами и много чем еще. Старые работы можно посмотреть здесь
---
Приятного просмотра!
С Уважением, Андрей Кривуля Charly.


















