3Д Фигурка Викинга-Кабана. От идеи до печати

Всем привет! Небольшая статья о процессе создания 3д модели под печать. Я решил показать полный цикл создания. Генерация концепт изображения с Nano Banana - Генерация 3д модели - доработка в ZBrush - 3д печать
Видео можно посмотреть на ютубе
Продублировал в телеге
И так захожу в Nano Banana и простым промтом описываю задачу: Сделай персонажа кабана викинга. изоляция на белом 1:1
Получается такой рисованный Викинг-кабан.

Дальше загружаю в нейронку Neural4D и генерирую с текстурами. Получаю такой результат:


Хочу отметить, что получилось очень удачно без лишних деталей и оптимизированно для 3д печати, да же в 3dhunyuan было много лишних деталей и не так стилизованно. Кто сталкивался с 3д печатью понимает о чем речь. Не любую 3д модель можно напечатать да же на фотополимерном принте, там есть свои нюансы. Толщина деталей, фактура и прочее. В моем же случае печать планировалась на FDM принтере, где требования еще более жесткие.
Потом мне пришла мысль сделать подставку, так как было понятно, что модель будет неустойчива и будут проблемы с 3д печатью. В итоге пришел к идее каменной подставки и трещинами с лавой сверху. Делал картинку в Nano Banana, получалось не сразу. Пришлось в чате ChatGPT полностью дорабатывать промпт, получилось так:

Промпт для подставки был такой в итоге:


Сгенерировал 3д модель в Neural4D. Результат получился с первого раза.
Дальше в 3ds max немного подогнал размер 3д модели. Высота модели с подставкой планировалась 16 см. Так же немного изменил область соприкосновения копыт с подставкой. Слегка сплющил с Soft Selection в Editable Poly нужные области.
Дальше была доработка в ZBrush, модель хорошая, но были огрехи. В частности это касалось неравномерным расположением заклепок. Так же нужно было удалить хвост. Прорисовать немного дощечки на щите и трещины. Процесс был интересный и увлекательный. Персонажа и подставку объединил через Boolean.
Ниже представлены несколько скринов из ZBrush с исправлениями. Заклепки стали симметричными, хвост отпал)


Я использовал стандартные кисти, такие как: Standart, Smooth, TrimAdaptive, Flatten, TrimRect, Move Elastic, ClayTibes
Так же я использовал инструмент Decimation Master после проработки модели, чтоб снизить полигонаж. Это не обязательно для модели под 3д печать, но снижает вес модели и будет лучше обрабатываться в слайсере под 3д печать. Только нужно правильно подобрать параметры.


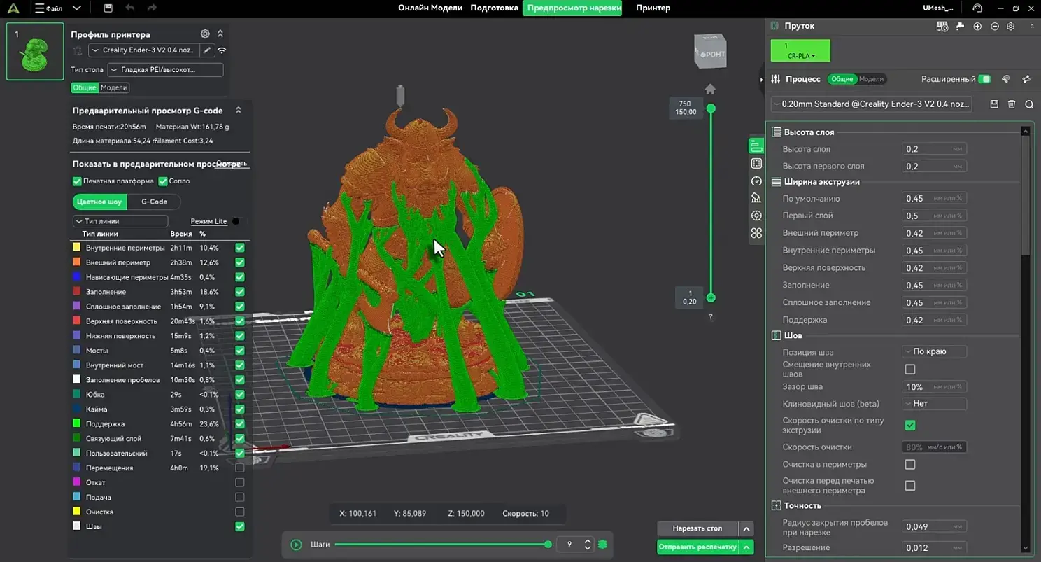
При помощи 3D Print Hub экспортировал в формате STL и отравил на печать. Печатал я на своем стареньком Ender 3V2. Медленно, но уверенно) Использовал слайсер Creality Print 7.0


К сожалению мой любимый пластик серый металлик Spectrum закончился, был другой серый Creality. С этим пластиком были небольшие нюансы. Он тянул нить, снижение температуры помогло но не полностью. Результат получился вот такой. Как и обычно нужна небольшая чистка, грунтовка и покраска. Ну и лучший и оригинальный комментарий на ютубе получит от меня эту 3д модель.

