3D Модели
Доступы и подписка
Галерея
Работа
Форум
Блоги
Искать в разделе
Модели
Галерея
Работа
Форум
Блоги
Люди
Регистрация
Войти
Форум
Интерьер
В избранное
В избранном
предпросмотр сцены- все чб
Автор
Сообщение
Вставить имя в ответ
Перейти в профиль
Margarita17
Активность: 1
На сайте c 14.12.2021
Сообщений: 9
17.02.2022 15:10
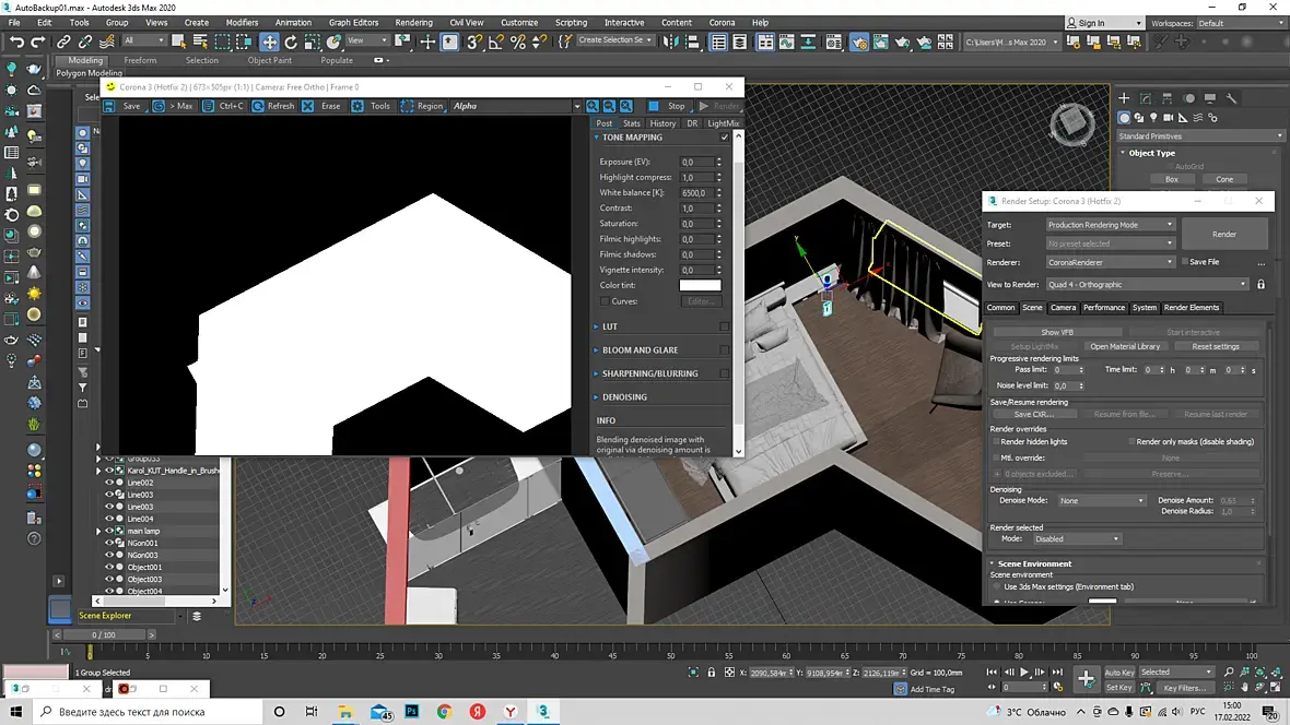
добрый день, почему при предпросмотре сцены все чб, хотя в настройках стоит коронарендер
Вставить имя в ответ
Перейти в профиль
MaksimG
Активность: 3141
На сайте c 08.11.2008
Сообщений: 914
17.02.2022 15:12
пушто тут стоит альфа)))
Читают эту тему:
Последнее на форуме
Чертежи
Подскажите программу для скриншотов, бесплатную
Позитивное 1000+
Загрузка ЧУЖИХ или ОДИНАКОВЫХ моделей
Обсуждение вакансий на 3DDD
внешние рендеры
Выбрать цвет фона при рендере HDR
Пятничный гараж
Вопросы по оплате и доступам
Сайт где можно просматривать 3D панорамы
Заказы
Записать 1 минутное видео сколько по времени у вас импортируется obj файл
Поиск клиентов на 3D визуализацию (30–35% с заказов)
Человек для поиска заказов дизайна жилых и коммерческих помещений 25%
Поиск заказов по 3д визуализации интерьеров
Проект ландшафтного дизайна
Вакансии
3D визуализатор жилых интерьеров / Помощник дизайнера интерьеров
Визуализатор общественных интерьеров удаленно, полная занятость
AI-дизайнер интерьеров (без классического 3D-моделирования)
Нужен разработчик, который настроит нодовую систему для генераций AI изображения в Figma Weave
3D Моделлер ВПМ/НПМ (г. Москва)
Резюме
3D-Моделирование, предметная визуализация 3ds Max + Corona, Blender
3D modeler
Визуализатор интерьеров и экстерьеров. 3d max (Coronа), AutoCAD, Corel Draw, Photoshop, Marvelous Designer.
3D-визуализатор интерьеров (опыт 5+ лет) | Дизайнер-визуализатор | Проект под ключ
Архитектор
Наверх