проблема с перемещением вертексов

Автор
Сообщение
На сайте c 03.02.2017
Сообщений: 1
Казань

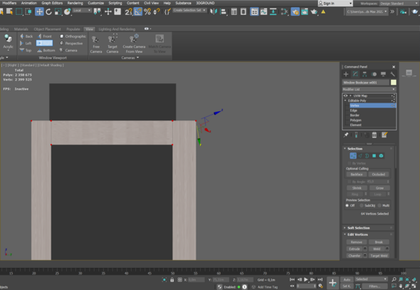
возникла проблема с осями перемещения на вертексах , они поменяли направление

На сайте c 13.03.2012
Сообщений: 1389

тут с Local поменяйте на View

Читают эту тему: