Проблема с UI, слетают плагины

Автор
Сообщение
На сайте c 15.12.2018
Сообщений: 87

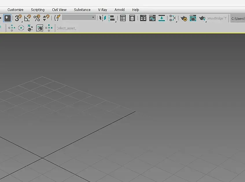
Всем привет, подскажите у кого у кого была такая проблема. Переустановил макс 2024, установил в рей и корона все нормально встало, а вот два плагины в частности collect asset и UV bridge для rizom uv тоже ставятся но после перезагрузки макса кнопки становятся не активны и что самое главное в costomize user interface их нет будто они не установлены хотя в папке ENU-scripts они есть, уже сохранял как только мог файл UI после перезапуска картина следующая(скрины прилагаю)

переустановка макса не помогает

Решение найдено https://forums.autodesk.com/t5/3ds-max-forum/scripts-are-missing-after-closing-3ds-max/m-p/12180024#M209047  нужно перенести папку usermacros в любое другое место на диске.

На сайте c 21.08.2013
Сообщений: 4027
Не резиновая
Или сохранить настройки под дефолтным именем.
На сайте c 15.12.2018
Сообщений: 87
Цитата Bestviz:
Или сохранить настройки под дефолтным именем.

в смысле с заменой файла который лежит в максе, не помогает! это проблема появилась после обновы windows 24H2, как я понял! изменилась политика разрешений на системном диске, какой то конфликт именно в windows, макс тут не при чем!

На сайте c 21.08.2013
Сообщений: 4027
Не резиновая
Цитата ilya.zinoviev:
после обновы windows 24H2

Отчаянный вы человек, она же на стадии RC. Сами себе и ответили)

На сайте c 21.08.2013
Сообщений: 4027
Не резиновая
Цитата ilya.zinoviev:
Цитата Bestviz:
Цитата ilya.zinoviev:
после обновы windows 24H2

Отчаянный вы человек, она же на стадии RC. Сами себе и ответили)

вот одну проблему решили, вступайте тоже в наши ряды не бойтесь прорвемсяsmiley-biggrin.gif

Я то, да я давно уже там)

Читают эту тему: