Проблемы с Corona 2.0

Автор
Сообщение
На сайте c 10.10.2018
Сообщений: 21
Краснодар
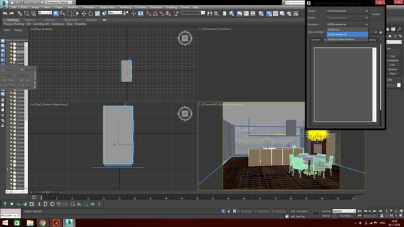
Всем привет! возникла проблема при рендере в короне. Раньше все было прекрансо, но сейчас при настройке не видит 3д макс ее. Не исключаю того что куда-то нажал. Также была переустановлена( ибо думал что демо версия закончилась) но нет, после установки ничего не измелось. Хееелп

На сайте c 24.12.2010
Сообщений: 896
Туркменистан

На сайте c 10.10.2018
Сообщений: 21
Краснодар
Цитата DizArtWork:

большое спасибо!!!

Читают эту тему: