Пропадают и появляются объекты в режиме каркаса

Автор
Сообщение
Активность: 0
На сайте c 28.03.2018
Сообщений: 1

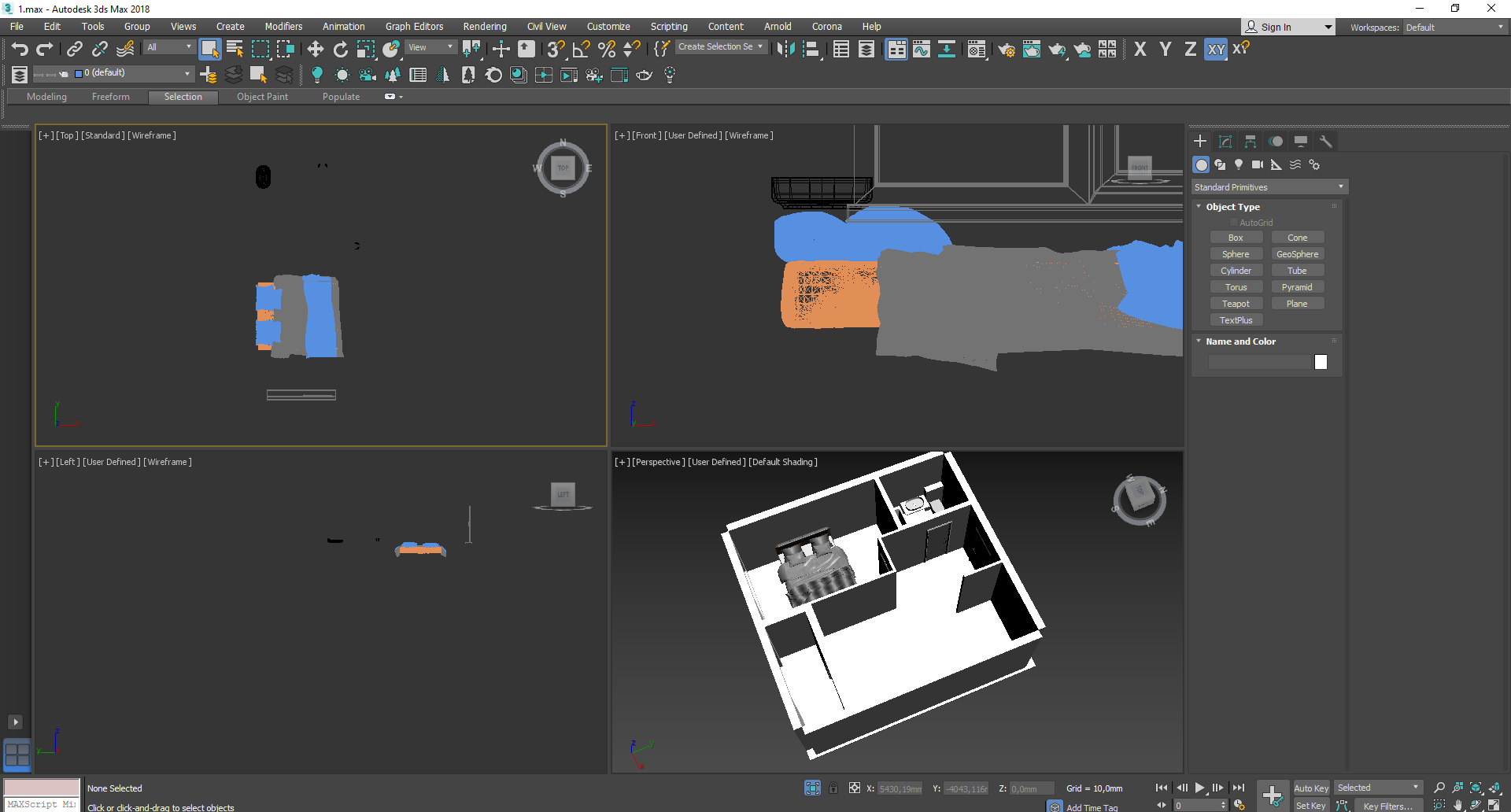
Помогите! Загруженные объекты и стены(делала из боксов) при нажатии появляются, а при выборе другого объекта исчезают. В настройках ничего не меняла, делала все как всегда. Что делать? В чем может быть проблема?

Читают эту тему: