Вопрос снят

Автор
Сообщение
Активность: 0
На сайте c 18.09.2015
Сообщений: 4
г. Санкт-Петербург

На сайте c 17.09.2007
Сообщений: 1765
зА 500 рублей, я так понимаю, никто не согласился моделить?
На сайте c 26.04.2016
Сообщений: 47
Ukraine

"Боксиками"

 

На сайте c 23.03.2009
Сообщений: 1080
500 рублей? А вы замужем?
На сайте c 23.03.2009
Сообщений: 1080

g.n.k. 

Демпер!!!! работу на штуку проделал, не меньше!!!!

3dddland

Это заказчик даже сам лично сама соизволила!

На сайте c 31.03.2011
Сообщений: 10489
Renderfarm
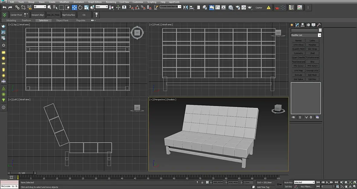
ну в 3д максе, если со складками, то полимоделинг - долго и геморно, можно в марве засимулировать, можно в браше заскульптить, последние варианты быстрее значительно, но только в случае, если есть опыт в этом софте
На сайте c 13.10.2011
Сообщений: 220
Алматы
А сколько, интересно, на самом деле стоит сделать такую модель для среднего моделлера? У меня это заняло бы целый день, в Марве и ретоп. В "норме" должно быть меньше?
На сайте c 13.03.2012
Сообщений: 1388

это очень простая модель, делается за 3 часа  вместе с ретопом, но за 500 р я даже макс не открою. Для меня такой порядок оплаты труда - полное неуважение к нашей профессии.

На сайте c 31.12.2008
Сообщений: 2523
Самара
Марв часа два,задней ногой,с качеством "типатово".Если же делать по уму то совать в браш ,текстурить,визить,короче рабочий день.Какие 500 рублей,ах отстаньте.

На сайте c 19.02.2011
Сообщений: 4152
Москва

Блин, да что это за заказчики такие, которым нужен диван с супер реалистичными складками. Как будто если она идет влево, а не вправо, то всё, диван не тот. Складки нужны конечно, но по-моему быстреньких граней с нойзом на выделение под турбосмут было бы вполне достаточно. 

Хотя, только если для продажи в интернет магазине, и рассматривать крупно, но тут проще сфоткать реальную модель со всех сторон в студии. 

Но этот случай точно не в магазин для клоузапов. 

Читают эту тему: