Зарплата

300 руб

Инженер конструктор, дизайнер

Навыки:

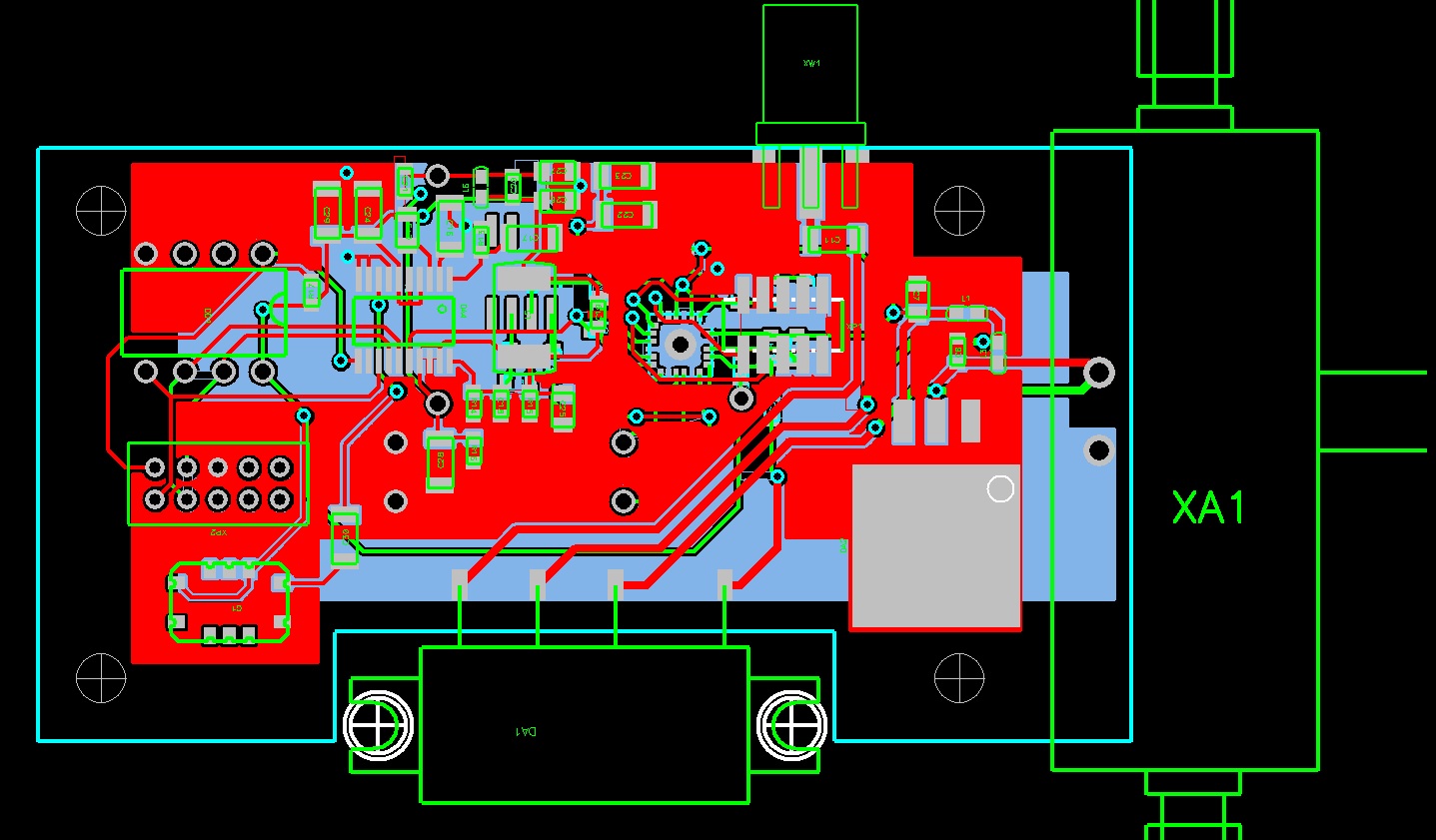
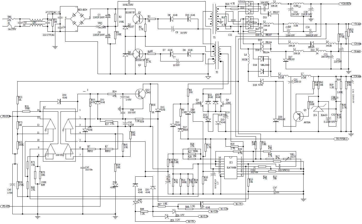
Предлагаю услуги по разработке и проектированию: Изготовление чертежей по образцу готовой детали, 3D визуализация; Изготовление рабочих чертежей по эскизам или по чертежу-образцу; Радиотехника и радио-конструирование: -схемы электрические принципиальные (Э3), перечни элементов (ПЭ3), спецификации; -разводка(трассировка) одно-, двух-, многослойных печатных плат. Оцифровка, векторизация и перерисовка чертежей с бумаги/скана/фото в электронный формат; Проектирование, компоновка и конструирование: корпусов, блоков, каркасов, стоек, рам, кожухов, приспособлений; Чертежи КМД; Инженерная графика, техническое, проекционное, машиностроительное, приборостроительное черчение, сложные разрезы, виды (изометрия, диметрия, аксонометрия) ; Болтовые, винтовые, шпилечные, штифтовые и сварочные соединения; 3D моделирование любая сложность; Оформление полного комплекта конструкторской документации на сборочные узлы, сложные конструкции, печатные платы и т.д.. AutoCAD, PCAD, SolidWorks, Компас3D

Опыт работы:

17

Тип занятости:

Удаленная работа

Образование:

Высшее

Дополнительная информация:

Примеры моих работ, мое портфолио можно посмотреть здесь http://kompaswork.ru/portfolio.html

Ссылки:

Ссылка

Контакты:

89601348307