3д макс 2018. Проблема с отображением модели

Автор
Сообщение
На сайте c 17.01.2014
Сообщений: 4
Baku

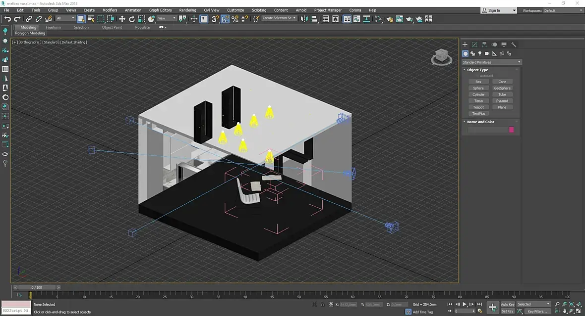
Привет всем. Вот уже второй день страдаю от такой проблемы. Модель вижу но не так как нужно. Вижу внутренние фейсы объекта. Это не Backface cull и не See Through.  Думаю проблема в Х форм. С некой моделью стульев в сцену добавился какие то х формы которых удалить я не могу. Как решить проблему?

На сайте c 17.03.2010
Сообщений: 582
Похоже на то, что где-то в конце координат есть объект, скрыть видимую часть и удалить мусор.
На сайте c 17.01.2014
Сообщений: 4
Baku

Думаю эти х формы мешают но из никак убрать из сцены не получается 

На сайте c 17.03.2010
Сообщений: 582

Это вирусы))), запустиь скрипт prune scene и проблемы нет.

https://3ddd.ru/forum/thread/show/prune_scene  

На сайте c 30.06.2007
Сообщений: 548
Район№9
Обведенные объекты заморожены,разморозь  удаляй
На сайте c 17.01.2014
Сообщений: 4
Baku

Цитата Don_Elzare:

Это вирусы))), запустиь скрипт prune scene и проблемы нет.

<phttps://3ddd.ru/forum/thread/show/prune_scene   

Скрипт удалил х формы и прочие вещи но проблемка остается 

Цитата Inter-74:
Обведенные объекты заморожены,разморозь  удаляй

Дык в том то и дело было что не размораживались сколько ни нажимай ))) Удалились х формы но все еще вижу внутренние фэйсы

Активность: 0
На сайте c 13.02.2019
Сообщений: 1

Добрый день! Подскажите, пожалуйста, в сцене модель собрала, всё редактируется, применяла операции Boolean, поставила на рендер, но вышел вот такой глюк. Объект отдельно перетащила в новую сцену - всё равно одно и то же. Когда скрываю модель и создаю к примеру Box , то всё нормально рендерит.

проблема была в материалах

Читают эту тему: