На сайте c 23.09.2019
Сообщений: 166
|
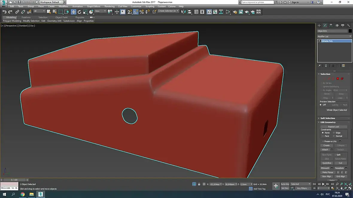
Добрый вечер) Сейчас анализирую модель педальки для гитары. И возник вопрос. Как замоделить данную форму.

Попытался сам сделать, но что-то не получается. Вроде бы всё просто, через чамфер и нет никаких проблем, но... 
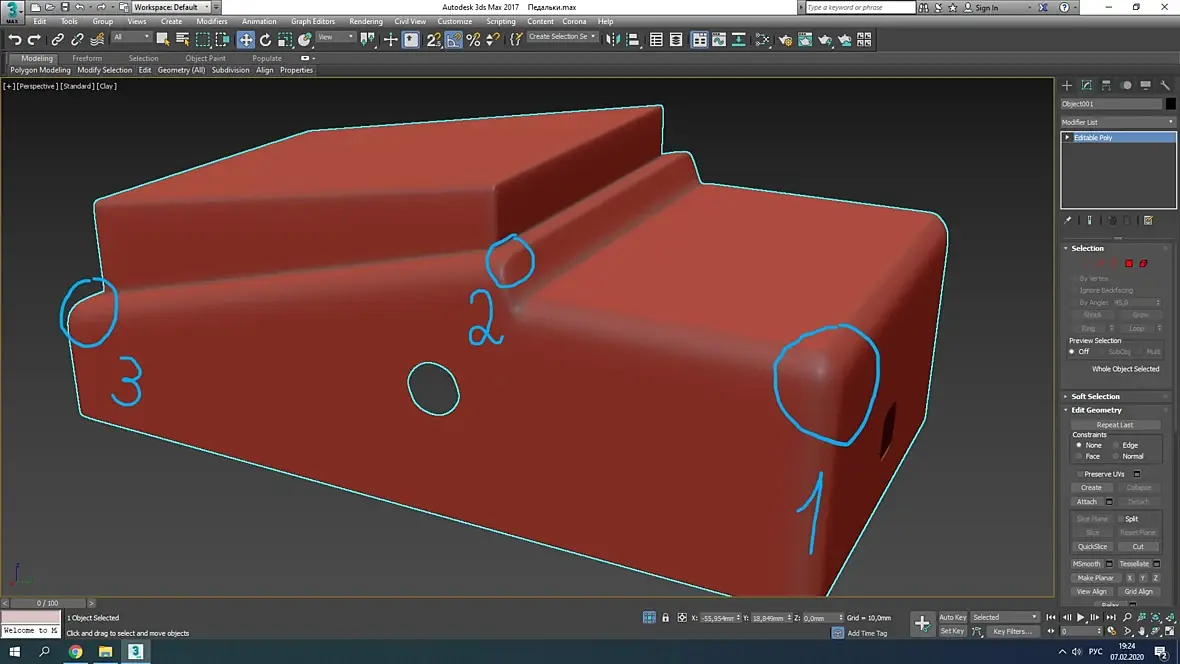
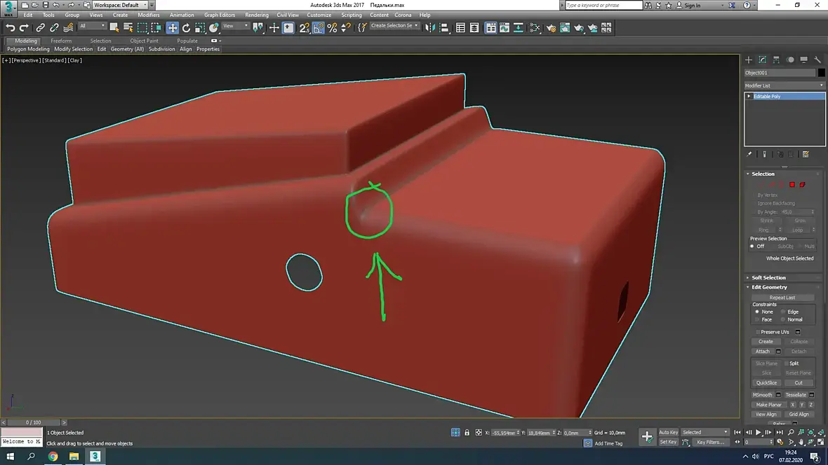
Вот фаска №1 и 3 приблизительно - 4мм, а фаска №2 - 1,5мм. Как сделать вот такой переход (указано зелёной стрелочкой) между фаской №1 и фаской №2? 
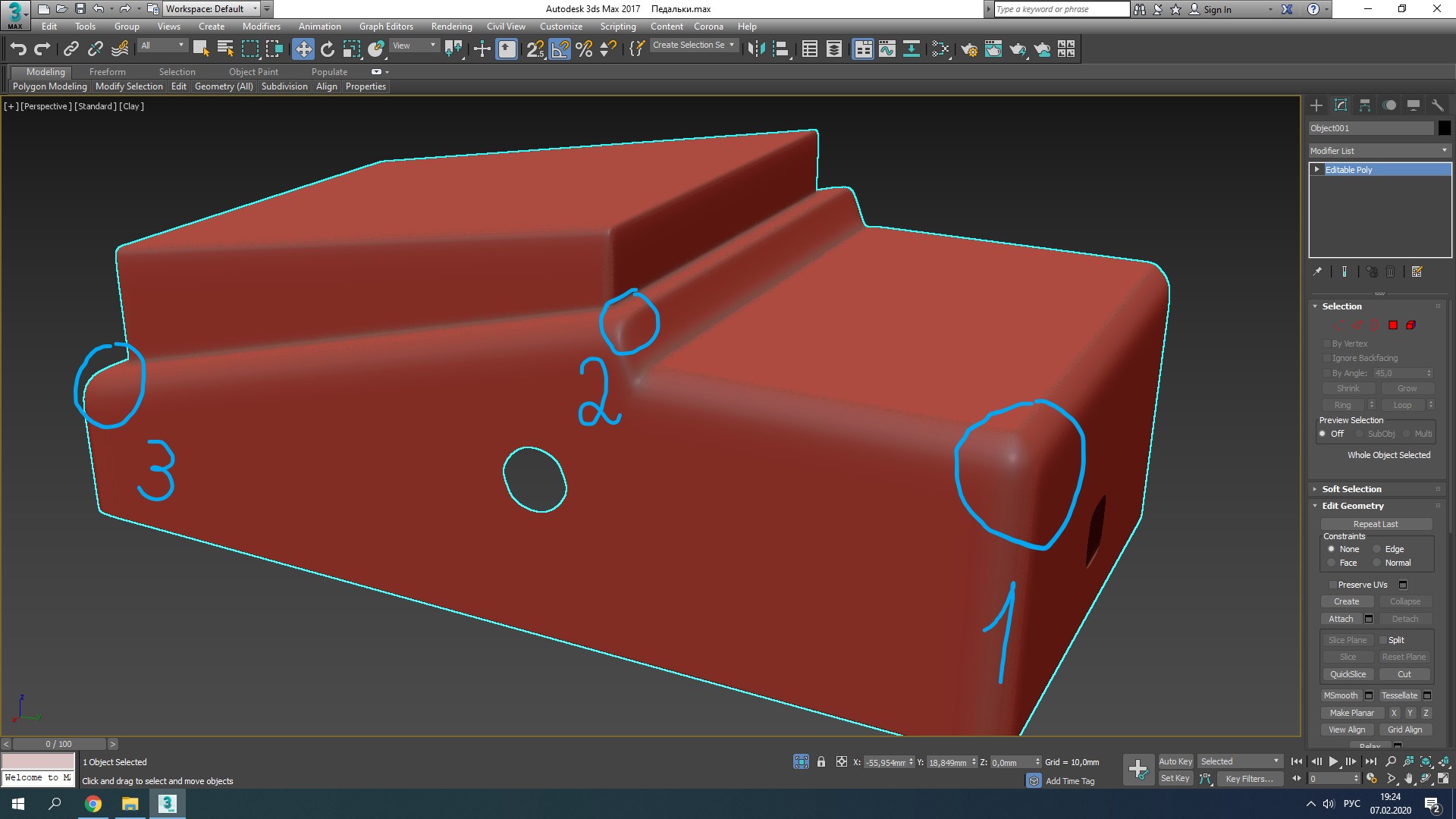
Вот сетка 
|