На сайте c 14.12.2014
Сообщений: 199
Москва
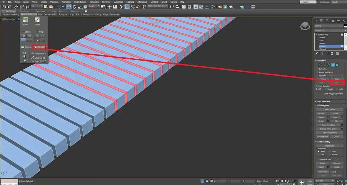
| Цитата horrortechnology: в ринге и лупе есть выделение на рибон панели, через 1. Дот луп и дот ринг, можно регулировать еще, выделение через 2, 3 и т.п Сработало обычный луп + similar  Спасибо совсем вылетело из головы Ribbon панель 
|