Черные и неадекватные полигоны

Автор
Сообщение
Активность: 0
На сайте c 08.09.2022
Сообщений: 10

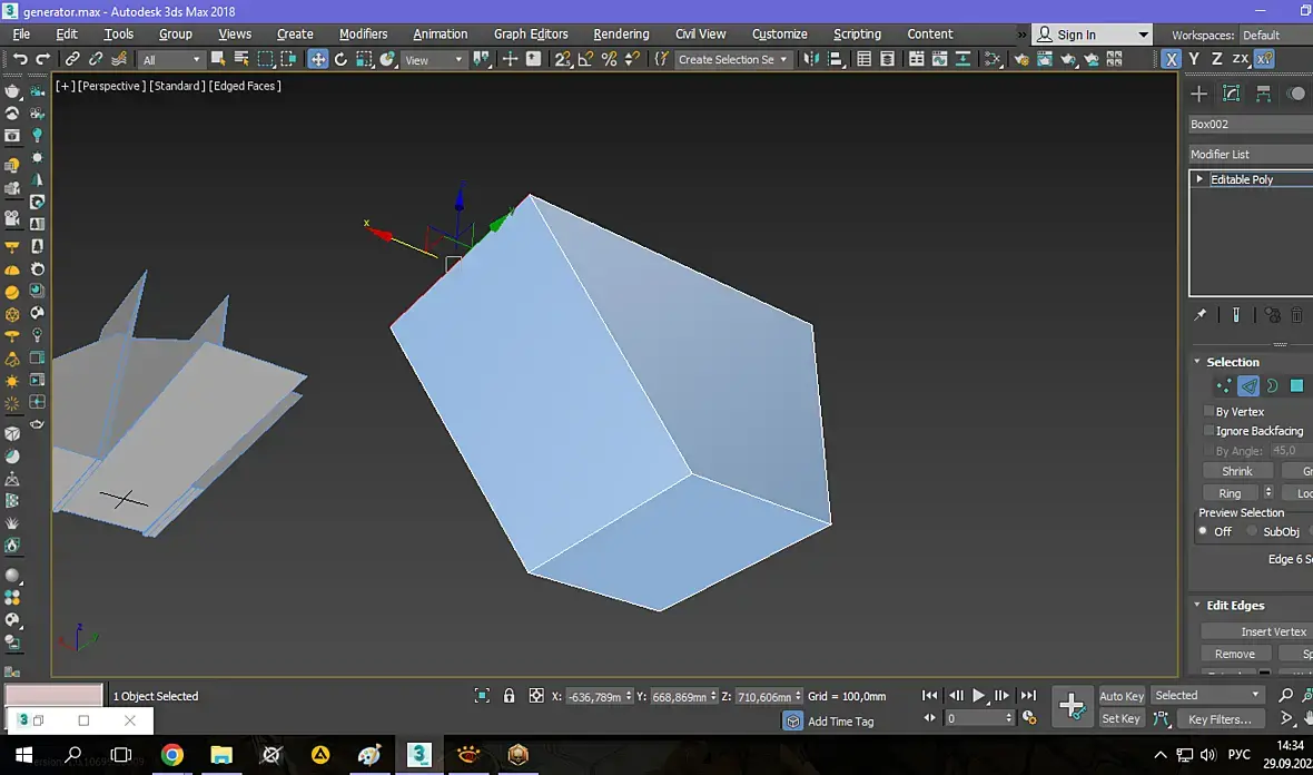
По бокам бокса образуются вот такие странные полигоны. При этом как бы я не моделил этот бокс, все равно одно и то же. Пытаюсь передвинуть грань, и полигон ведет себя вот так. Пробовал создавать новый полигон, через cap или create, раз 5 создавал бокс заново, и в новой сцене пробовал, не помогает. Как избавиться? При этом так себя ведут не все полигоны

На сайте c 02.07.2014
Сообщений: 4465
Ярославль, Москва

Это прикол?

Вы двигаете грань полигона и возмущаетесь, что полигон изменяется?

Активность: 0
На сайте c 08.09.2022
Сообщений: 10

нет( 

Цитата ck_petya:

Это прикол?

Вы двигаете грань полигона и возмущаетесь, что полигон изменяется?

проблема в том что он отображается черным, с любой точки. то есть если немного двигаю, он не становится черным, но ведет себя не так, как остальные. По цвету, в смысле. 

На сайте c 02.07.2014
Сообщений: 4465
Ярославль, Москва

У вас меняется геометрия там, где вы выделяете ребро или в других местах тоже?

Цитата Arsenylevin:

проблема в том что он отображается черным, с любой точки. то есть если немного двигаю, он не становится черным, но ведет себя не так, как остальные. По цвету, в смысле. 

Я не поняль((

Активность: 0
На сайте c 08.09.2022
Сообщений: 10

Цитата ck_petya:
У вас меняется геометрия там, где вы выделяете ребро или в других местах тоже?

там, где ребро

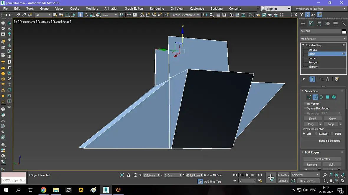
вот еще: 

он же не должен так себя вести

вот, чисто на боксе попробовал

При этом, если двигаю другую грань, то все норм!

бокс конвертнул в поли, выбрал edge, выбрал конкретный и подвинул его в сторону по прямой. все

На сайте c 18.11.2014
Сообщений: 255
Таджикистан
Можно 1(Vertex) - Ctrl+A - Weld (10-15mm) или выделить этот полик, когда он черный, нажать Flip и посмотреть что будет
Активность: 0
На сайте c 08.09.2022
Сообщений: 10
Цитата jjunny:
Можно 1(Vertex) - Ctrl+A - Weld (10-15mm) или выделить этот полик, когда он черный, нажать Flip и посмотреть что будет

никаких изменений

На сайте c 18.11.2014
Сообщений: 255
Таджикистан
Цитата Arsenylevin:
Цитата jjunny:
Можно 1(Vertex) - Ctrl+A - Weld (10-15mm) или выделить этот полик, когда он черный, нажать Flip и посмотреть что будет

никаких изменений

а если удалить полик, когда он черный, затем Cap через 3(Border) или Bridge граней сделать - опять черным?

если так то значит отображение глючит, посмотрите на рендере - если норм, то надо в настройках графики смотреть

На сайте c 13.08.2020
Сообщений: 915
Черные и неадекватные. Ходят слухи что эти ребята знают что делать... :)

Соррри,не мог пройти мимо такого заголовка.

А по делу, может номаль как то странно ломается. Попробуйте смуз накинуть. Или ресетнуть их через эдит нормал.

На сайте c 28.09.2006
Сообщений: 4447
Москва / Дубай

Бывает такой глюк с черными полигонами или неправильным сглаживанием, особенно часто с импортированными из других софтов объектами. Почти всегда помогает такое решение:

1. Накладываем шелл на 1-2 мм внутрь, ставим ему галочки на выделение внутренних и торцевых полигонов. Т.е. чтобы невыделенными остались только исходные полигоны.

2. Накладываем модификатор DeleteMesh. Ну или просто конвертируем в поли и удаляем выделенные полигоны.

3. Reset XForm и конверт в поли.

Т.е., если объяснить просто, то накладываем шелл и затем удаляем результат наложения шелла, оставляя только исходную геометрию. Мистика, но этот способ лечит чёрные полигоны и кривое сглаживание.

Активность: 0
На сайте c 08.09.2022
Сообщений: 10
Цитата Spark:

Бывает такой глюк с черными полигонами или неправильным сглаживанием, особенно часто с импортированными из других софтов объектами. Почти всегда помогает такое решение:

1. Накладываем шелл на 1-2 мм внутрь, ставим ему галочки на выделение внутренних и торцевых полигонов. Т.е. чтобы невыделенными остались только исходные полигоны.

2. Накладываем модификатор DeleteMesh. Ну или просто конвертируем в поли и удаляем выделенные полигоны.

3. Reset XForm и конверт в поли.

Т.е., если объяснить просто, то накладываем шелл и затем удаляем результат наложения шелла, оставляя только исходную геометрию. Мистика, но этот способ лечит чёрные полигоны и кривое сглаживание.

Спасибо, но не помогает:/

На сайте c 28.09.2006
Сообщений: 4447
Москва / Дубай

Вот пример. Объект с одним материалом на всём, но с частью черных полигонов.

После описанных выше процедур с шеллом объект вылечен.

Активность: 0
На сайте c 08.09.2022
Сообщений: 10

Цитата jjunny:
Цитата Arsenylevin:
Цитата jjunny:
Можно 1(Vertex) - Ctrl+A - Weld (10-15mm) или выделить этот полик, когда он черный, нажать Flip и посмотреть что будет

никаких изменений

а если удалить полик, когда он черный, затем Cap через 3(Border) или Bridge граней сделать - опять черным?

если так то значит отображение глючит, посмотрите на рендере - если норм, то надо в настройках графики смотреть

так пробовал. На рендере действительно все адекватно

Цитата Evilis:

Это типичное отображение во въюпорте. Если желаете убрать подобное затенение, в настройках отображения должно быть установлено 2 Defaul Lights и унчекнут пункт Default Lights Follow View Angle. Но это работает нормально на плоскостях. Либо можно использовать режим Flat Color + Edged Faces.

нет нет, я ж вижу что некоторые полигоны ведут себя иначе, чем все остальные

Цитата Spark:

Вот пример. Объект с одним материалом на всём, но с частью черных полигонов.

После описанных выше процедур с шеллом объект вылечен.

ну вот а у меня именно конкретные полигоны всегда чернеют, и не так как у Вас. и шелл не помогает

На сайте c 28.09.2006
Сообщений: 4447
Москва / Дубай
Удали этот полигон и скопируй на его место нормальный полигон с другой стороны, и свелдь точки
На сайте c 02.07.2014
Сообщений: 4465
Ярославль, Москва
Ваш чёрный полигон поменяет цвет на нормальный, если бокс в окне перспективы покрутить?
На сайте c 13.08.2020
Сообщений: 915
А скиньте, пожалуйста куда нибудь сцену. Аж интересно... я как не пытался воссоздать черный полигон, кроме флипа ничего не получалось. ни в 17м ни в 20м максе.
Активность: 0
На сайте c 08.09.2022
Сообщений: 10
Цитата ck_petya:
Ваш чёрный полигон поменяет цвет на нормальный, если бокс в окне перспективы покрутить?

Нет)

Цитата Manax:
А скиньте, пожалуйста куда нибудь сцену. Аж интересно... я как не пытался воссоздать черный полигон, кроме флипа ничего не получалось. ни в 17м ни в 20м максе.

Благодаря Вам решилась проблема:) Ну, типа решилась... Такое возникает только в новой сцене. Если сохранить проблемную и открыть ее, то все становится ок

Цитата Spark:
Удали этот полигон и скопируй на его место нормальный полигон с другой стороны, и свелдь точки

любопытно, что проблемным полигон становится только тогда, когда я двигаю грань. и противоположный полигон тоже становится таким же. при этом, если я двигаю любую другую грань на этом полигоне, то все норм. порченные получаются только две грани напротив друг друга по диагонали:)

P.S. Вру, все грани портят

На сайте c 07.04.2010
Сообщений: 36
Москва
Цитата Spark:

Бывает такой глюк с черными полигонами или неправильным сглаживанием, особенно часто с импортированными из других софтов объектами. Почти всегда помогает такое решение:

1. Накладываем шелл на 1-2 мм внутрь, ставим ему галочки на выделение внутренних и торцевых полигонов. Т.е. чтобы невыделенными остались только исходные полигоны.

2. Накладываем модификатор DeleteMesh. Ну или просто конвертируем в поли и удаляем выделенные полигоны.

3. Reset XForm и конверт в поли.

Т.е., если объяснить просто, то накладываем шелл и затем удаляем результат наложения шелла, оставляя только исходную геометрию. Мистика, но этот способ лечит чёрные полигоны и кривое сглаживание.

Есть и более человеческий способ:

1. Накладываем модификатор Edit Normal > Vertex > Ctrl+A > Reset

2. Edit Poly > сбрасываем все группы сглаживания.

Готово.

Активность: 0
На сайте c 16.11.2021
Сообщений: 1
Москва

Цитата KxD:
Цитата Spark:

Бывает такой глюк с черными полигонами или неправильным сглаживанием, особенно часто с импортированными из других софтов объектами. Почти всегда помогает такое решение:

1. Накладываем шелл на 1-2 мм внутрь, ставим ему галочки на выделение внутренних и торцевых полигонов. Т.е. чтобы невыделенными остались только исходные полигоны.

2. Накладываем модификатор DeleteMesh. Ну или просто конвертируем в поли и удаляем выделенные полигоны.

3. Reset XForm и конверт в поли.

Т.е., если объяснить просто, то накладываем шелл и затем удаляем результат наложения шелла, оставляя только исходную геометрию. Мистика, но этот способ лечит чёрные полигоны и кривое сглаживание.

Есть и более человеческий способ:

1. Накладываем модификатор Edit Normal > Vertex > Ctrl+A > Reset

2. Edit Poly > сбрасываем все группы сглаживания.

Готово.От души годное решение, импортировал модель FBX из Архикада, все полигоны в черных пигментах, решение очень помогло. Благодарю

 

Цитата Laiti:
Цитата KxD:
Цитата Spark:

Бывает такой глюк с черными полигонами или неправильным сглаживанием, особенно часто с импортированными из других софтов объектами. Почти всегда помогает такое решение:

1. Накладываем шелл на 1-2 мм внутрь, ставим ему галочки на выделение внутренних и торцевых полигонов. Т.е. чтобы невыделенными остались только исходные полигоны.

2. Накладываем модификатор DeleteMesh. Ну или просто конвертируем в поли и удаляем выделенные полигоны.

3. Reset XForm и конверт в поли.

Т.е., если объяснить просто, то накладываем шелл и затем удаляем результат наложения шелла, оставляя только исходную геометрию. Мистика, но этот способ лечит чёрные полигоны и кривое сглаживание.

Есть и более человеческий способ:

1. Накладываем модификатор Edit Normal > Vertex > Ctrl+A > Reset

2. Edit Poly > сбрасываем все группы сглаживания.

Готово.От души годное решение, импортировал модель FBX из Архикада, все полигоны в черных пигментах, решение очень помогло. Благодарю

 

После данной процедуры еще будет эффективным в editable poly - Chanfer и поставить галочку на 

 

На сайте c 09.05.2025
Сообщений: 74
Санкт-Петербург

https://www.youtube.com/watch?v=HiEe2nyNhb0 

Наткнулся на интересное видео, думаю половина людей именно о такой проблеме говорит

Читают эту тему: