Что с моделью?

Автор
Сообщение
На сайте c 11.01.2014
Сообщений: 28
Москва / М.О.

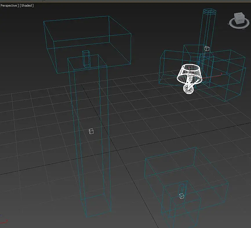
Всем привет!

Скачала pro модель https://3ddd.ru/3dmodels/show/sviet  и впала в ступор) 

Что с ней? Почему такое отображение? на рендер сцену еще не ставила, не знаю что там, но элементарно проверить и отредактировать маты выходит проблемно. Сначала думала скачался битый архив, но нет. Все тоже самое.

на модели еще стоит мод. dummy

На сайте c 17.09.2012
Сообщений: 373
походит на прокси объекты
На сайте c 11.01.2014
Сообщений: 28
Москва / М.О.
Получилось из obj вытянуть модель, но это очень весело конечно, платить за модель и получать в итоге заморочкиsmiley-good.gif
На сайте c 27.06.2011
Сообщений: 283
Екатеринбург

Екатерина, проверяйте пожалуйста модель перед тем как создавать такие темы.

Снимите чекер с Display as Box и все будет хорошо

На сайте c 11.01.2014
Сообщений: 28
Москва / М.О.
sadface Спасибо! Но основная причина создания темы именно потому что я не знала как это исправить. И что такого в "такой теме"? Помимо меня наверняка найдутся те кто не в курсе))))
Читают эту тему: