Искажение модели при скруглении ребра

Автор
Сообщение
На сайте c 20.03.2017
Сообщений: 6

Всем добрый день!

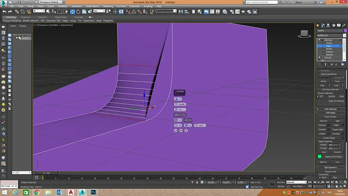
Подскажите пожалуйста, почему возникают лишние полигоны при скруглении ребра? Что делаю не так? Хочу их убрать, выделяется не только этот треугольник, а вся боковая плоскость модели и соответственно удаляется все сразу.

На сайте c 12.05.2013
Сообщений: 140

Потому что передняя грань - многоугольник.Она состоит из тучи хаотических треугольников, и когда вы пытаетесь между ними создать еще плоскости, её начинает бомбить.

Соедините перед скруглением вот эти точки и будет полегче 

На сайте c 02.08.2008
Сообщений: 635
Выделите все полигоны(ну или только нужные) и нажмите retriangulate 

На сайте c 20.03.2017
Сообщений: 6
Спасибо, получилось)
Читают эту тему: