Искривление ровного сплайна

Автор
Сообщение
На сайте c 23.06.2018
Сообщений: 38
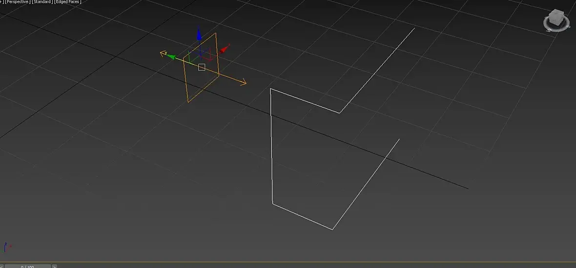
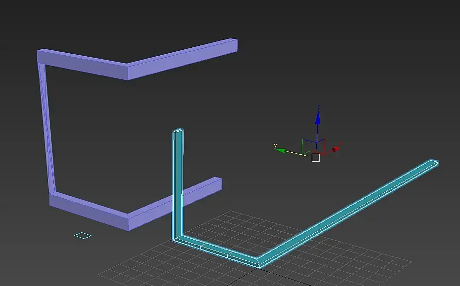
Здравствуйте. Раньше сталкивался с этой проблемой но времени решать не было и делал иным способом. Необходимо создать простую форму из сплайнов, создаю но когда включай отображение во вьюпорте, геометрия искривляется. Все линии и точки полностью прямые по всем осям, никаких искривлений абсолютно. И нет, дело не в симметрии, я отключал и создавал новый. как это можно исправить?

На сайте c 23.09.2009
Сообщений: 7369
Киев
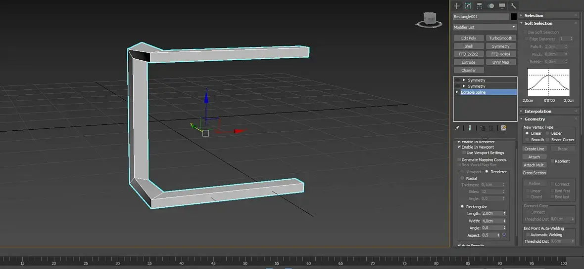
все вертексы попробуй сменить на corner
На сайте c 23.06.2018
Сообщений: 38
Цитата DoCentttt:
все вертексы попробуй сменить на corner

Они итак уже

На сайте c 12.02.2016
Сообщений: 186
Цитата Shidjeru_Hirano:
Здравствуйте. Раньше сталкивался с этой проблемой но времени решать не было и делал иным способом. Необходимо создать простую форму из сплайнов, создаю но когда включай отображение во вьюпорте, геометрия искривляется. Все линии и точки полностью прямые по всем осям, никаких искривлений абсолютно. И нет, дело не в симметрии, я отключал и создавал новый. как это можно исправить?

Модификатор Sweep или Bevel Profile такой же результат дают?

Линию в 2D проекции создавали?

На сайте c 23.09.2009
Сообщений: 7369
Киев
тогда через едит поли делай просто эту форму.
На сайте c 23.06.2018
Сообщений: 38

Цитата rustalx:
Цитата Shidjeru_Hirano:
Здравствуйте. Раньше сталкивался с этой проблемой но времени решать не было и делал иным способом. Необходимо создать простую форму из сплайнов, создаю но когда включай отображение во вьюпорте, геометрия искривляется. Все линии и точки полностью прямые по всем осям, никаких искривлений абсолютно. И нет, дело не в симметрии, я отключал и создавал новый. как это можно исправить?
Модификатор Sweep или Bevel Profile такой же результат дают?

Да, тоже самое

Цитата DoCentttt:
тогда через едит поли делай просто эту форму.

Цитата DoCentttt:
тогда через едит поли делай просто эту форму.

Я то сделаю но это не решение

На сайте c 12.02.2016
Сообщений: 186
Shidjeru_Hirano Линию в 2D проекции создавали?
На сайте c 23.06.2018
Сообщений: 38
Цитата rustalx:
Shidjeru_Hirano Линию в 2D проекции создавали?

Да, и не один раз. За основу брал и Rectangle и вручную линии рисовал и привязывал, корнер и привзяки по осям проверял сто раз, поэтому подозрения на эти два фактора отпадают

На сайте c 23.09.2009
Сообщений: 7369
Киев

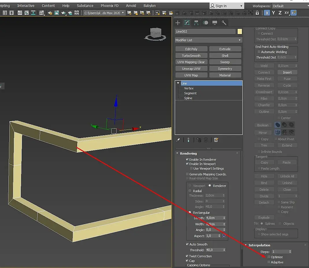
ну раз не хочешь моделить - то сними галку оптимайз, и степс на 1

Но он добавит ребер тебе. Потом через едит поли почистишь если надо.

(но вопще лучше через едит поли, потому что такая топология лучше - 

 )

ну сплайновая тоже неплохая - там сразу лупы есть по периметру. Но мне не нравится острый угол)

На сайте c 20.05.2009
Сообщений: 192
В интерполяции снимите галочку с Optimaze и будет Вам счастье)
На сайте c 12.02.2016
Сообщений: 186
Попробовал, такой же баг! А еще, Лечится добалением доп. точек!

На сайте c 23.06.2018
Сообщений: 38
Вопрос решён. Всех благодарю)
На сайте c 27.02.2010
Сообщений: 3664
Херсон,Украина

О, спасибо!

Тоже буду знать про Оптимайз.

Раньше просто конвертила в поли и вручную по значениям подгоняла "уплывшие" вертексы. Такое себе решение...

Читают эту тему: