3D Модели
Доступы и подписка
Галерея
Работа
Форум
Блоги
Искать в разделе
Модели
Галерея
Работа
Форум
Блоги
Люди
Регистрация
Войти
Форум
3D Studio MAX
В избранное
В избранном
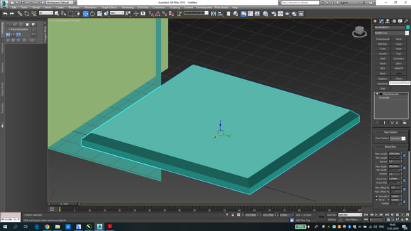
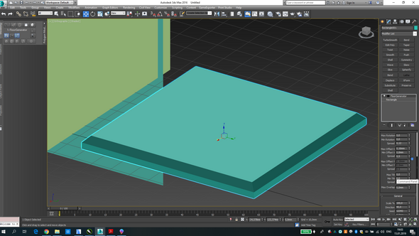
как настроить флор генератор чтобы получилась плитка?
Автор
Сообщение
Вставить имя в ответ
Перейти в профиль
катиии8
Активность: 0
На сайте c 10.11.2018
Сообщений: 5
тольятти
15.01.2019 18:06
Вставить имя в ответ
Перейти в профиль
Spark
Активность: 10552
На сайте c 28.09.2006
Сообщений: 4459
Москва / Дубай
15.01.2019 19:21
Ректангл размером 10 см, в настройках плитка метр на 0,3
Вставить имя в ответ
Перейти в профиль
freezemaximus
Активность: 8423
На сайте c 16.04.2008
Сообщений: 3544
Сочи
15.01.2019 19:47
Начните смотреть с первой минуты.
Читают эту тему:
Последнее на форуме
Позитивное 1000+
WIP | ManOnlyOne (WorkFlow)
3ds max 2024 License
Обсуждение вакансий на 3DDD
Рендерится белый экран в 3ds max 2020 Corona render
Помогите, открываю слои в максе 2023 - а там все перечеркнуто и какой-то нет фрамеворк на меня ругается буржуйскими буквами!
Вопрос по поводу модерации моделей
Что слушаем?
Черный список работодателей и исполнителей.
Пересохранить в более старую версию
Заказы
Анимация архитектуры 30–40 сек (срочно)
КР фасада здания
100м2 современная классика
короткие не сложные ролики в Adobe After Affects 10-15 сек
! Разработка анимированного элемента для сайта
Вакансии
Визуализатор интерьеров удаленно
ИИ специалист по интерьерной визуализации
3D моделлер
Корпусная мебель. Кухни
3D визуализатор (интерьеры/ экстерьеры, полная занятость)
Резюме
Дизайнер интерьеров, визуализатор
Интерьерные чертежи Revit
3D визуализация
3D визуализация интерьеров
3d interior archviz
Наверх