Доброго вечера! Прошу не кидать тапки, я только начинаю разбираться, ответа на вопрос в интернете не нашла (надеюсь хоть в тот раздел пишу). В общем-то, вопроса два:
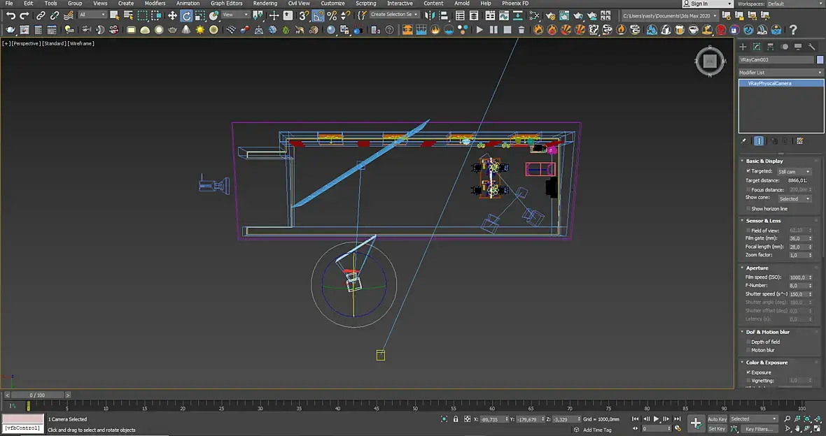
1) Есть VrayPhysicalCamera, я ее поставила в сцену давно, настройки внутри крутила, освещение с трудом настроила, но пока не об этом.. сейчас пришла к тому, что нужно делать вид не изнутри помещения, а снаружи. Сделала копию камеры и вот что получилось

ее всю перекосило жестко, на попытки повернуть не реагирует. При создании новой камеры она так же криво по умолчанию повернута. Не знаю где сбить настройки, чтобы она прямо смотрела((
Текущие настройки камеры:



2) Я еще по урокам пыталась выставить обычную камеру и настроить, чтобы был вид внутрь помещения с улицы. Пока ничего лучше, чем это не получается. Плоскость красная внутри здания, но что-то не так. Почему картинка такая?


Пожалуйста, помогите разобраться