материал Vray MTL отображается серым когда присваивается объекту

Автор
Сообщение
На сайте c 10.01.2012
Сообщений: 3

ДОбрый день, много перечитала и пересмотрела, не могу найти ответ на вопрос ,  плиз хелп ми!

Коротко проблема;

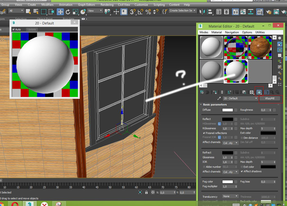
1) назначила визуализатор Vrey

2)  создала объект , перевели в эдитаблполи,

3) создала материал VreyMTL, просто белый цвет (др, настройки не трогала),  присваиваю объекту - он становиться серый! если накладываю картинку через битман, то цвет появляется(если просто цвет или стекло - объект становиться серым)

4) что я делаю не так? пробвала на кубе вновь созданом,  серый

Читают эту тему: