Maya, заморозка точек(граней, полигонов)

Автор
Сообщение
На сайте c 19.05.2016
Сообщений: 94

Здравствуйте, хотела узнать, как в Maya заморозить(заблокировать) определенные точки(грани, полигоны), например при работе с симметрией.

Заранее спасибо.

На сайте c 15.11.2023
Сообщений: 123
Бан



Дата выдачи:
06.09.2024 13:40:55


Пожизненный бан
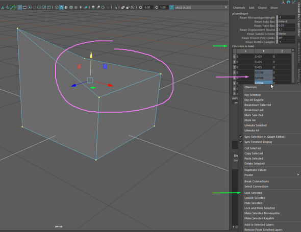
привет, нужно раскрыть список вершин, выбрать необходимые и залочить

Читают эту тему: