Не могу настройть маску CMasking ID

Автор
Сообщение
На сайте c 31.08.2011
Сообщений: 301
г.Астана

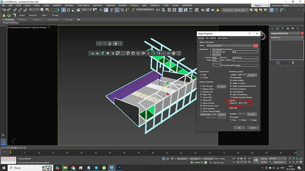
ВСем привет. Хотел в маске CMasking ID придать какой нибудь единый цвет группе объектов, в маске указываю Geometry group id, потом создаю группу объектов, в свойствах объекта указываю Object id, но в маске все равно объекты в группе разных цветов, я что то не так делаю? Единственное, что работает CMasking_Mask, но там только 3 канала, а мне бы побольше(

На сайте c 21.01.2019
Сообщений: 6371

Цитата versatti:
Единственное, что работает CMasking_Mask, но там только 3 канала, а мне бы побольше(

Сходу приходит только одно решение, сделать несколько масок CMasking_Mask, но это конечно костыль

В вирее есть криптомат, он позволяет цвета по слоям назначать, т.е. если группа объектов будет на одном слое, то она будет одного цвета. Насчет короны не в курсе

На сайте c 26.07.2008
Сообщений: 4040
Москва

Попробуй максу Cryptomatte- это для короны (и плагин для фш https://www.exr-io.com/ )

https://support.chaos.com/hc/en-us/articles/4954305024529-How-to-use-the-Corona-Cryptomatte-3ds-Max  

На сайте c 28.09.2006
Сообщений: 4389
Москва / Дубай

Добавь несколько CMasking_Mask и всё, так же проще намного. Они ресурсы не едят вообще, и будут у тебя чистые ЧБ маски сразу

На сайте c 31.08.2011
Сообщений: 301
г.Астана
Цитата Spark:

Добавь несколько CMasking_Mask и всё, так же проще намного. Они ресурсы не едят вообще, и будут у тебя чистые ЧБ маски сразу

думаю это баг короны именно cmasking_id. Masking просто не пойдет, там 3 цвета всего.Нашел решение, там еще есть cmasking_wirecolor, она красит объект иги группу тем цветом, который назначишь в свойствах, можно хоть сколько назначать

На сайте c 05.10.2008
Сообщений: 563
Только чтение

мат флейм

Дата выдачи:
19.11.2025 20:11:03

Действует до:
03.12.2025 00:00:00

пацаны, вы чё такие необразованные совсем? в 12 короне есть уже криптомата в ЦэМаск

Читают эту тему: