На сайте c 08.01.2018
Сообщений: 77
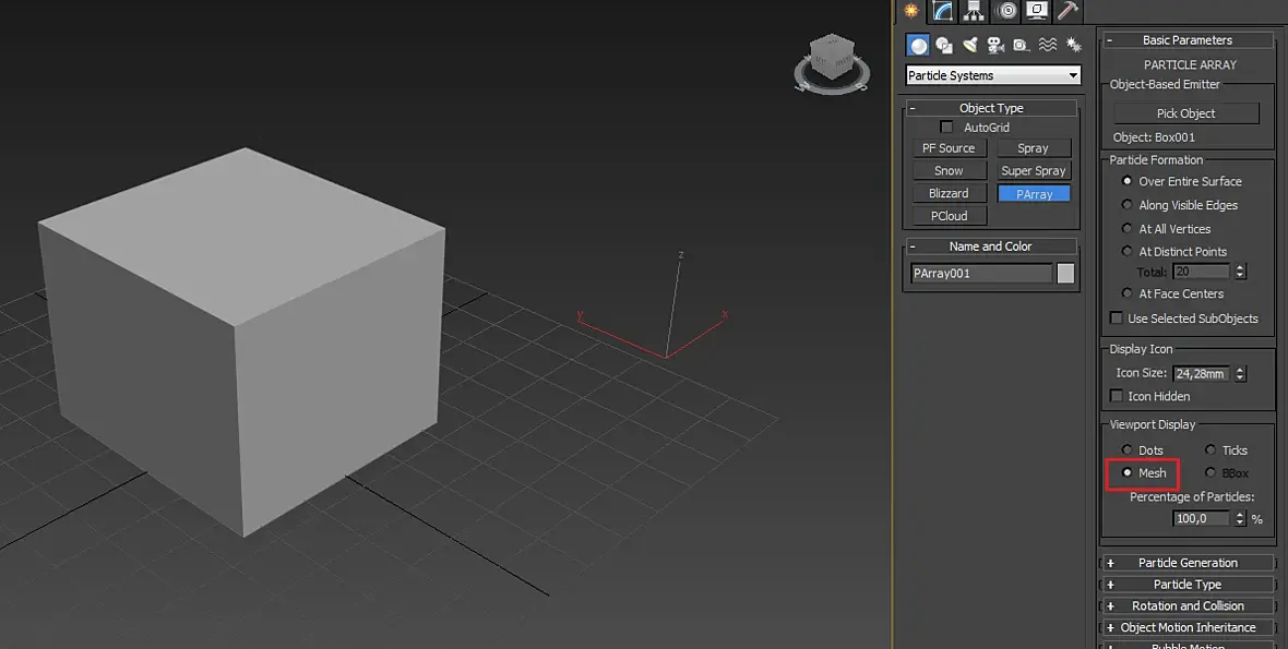
| Добрый день. Столкнулся с такой проблемкой. Создаю системы частиц. Выбираю объект (pick object), в отображении стоит Ticks. 
Но вот когда отображение переключаю на Mesh, все пропадает. ничего не отображается. 
Как отобразить? Подскажите, пожалуйста. |