3D Модели
Бирки
Галерея
Работа
Форум
Блоги
Искать в разделе
Модели
Галерея
Работа
Форум
Блоги
Люди
Регистрация
Войти
Форум
3D Studio MAX
В избранное
В избранном
Не соответствие качества текстуры на развертке unwrap и модели
Автор
Сообщение
Вставить имя в ответ
Перейти в профиль
DMP_sk
Активность: 1
На сайте c 17.10.2017
Сообщений: 2
04.07.2018 08:54
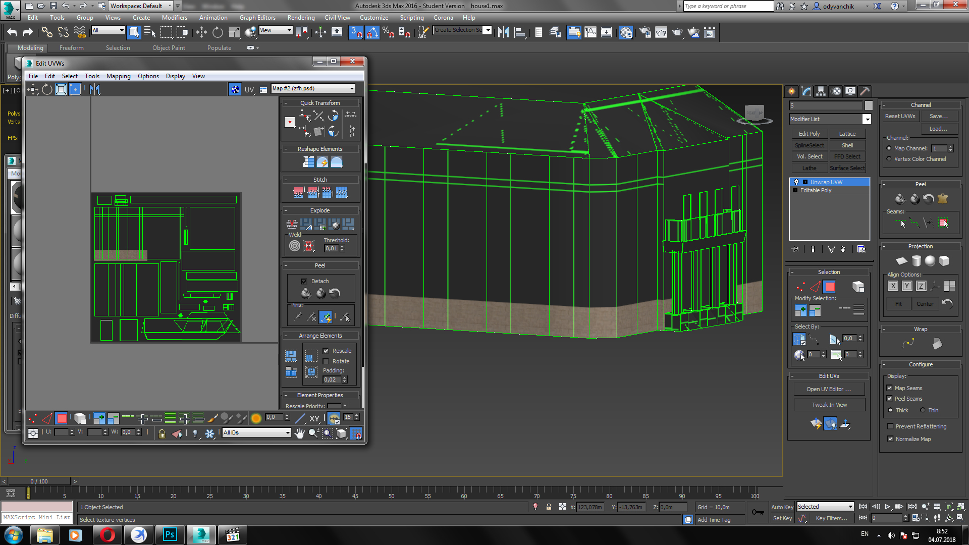
Проблема заключается в том, что в окне развертки качество одно, а на 3д модели совсем другое. Картинку редактирую в фотошопе и сразу смотрю на результат в максе.
Видимо что то с масштабом. Но как исправить, заранее спасибо.
Вставить имя в ответ
Перейти в профиль
MountainTrooper
Активность: 7123
На сайте c 22.06.2013
Сообщений: 3426
Adamstown
04.07.2018 09:27
Alt+B во вьюпорте, закладка Display Performance.
Вставить имя в ответ
Перейти в профиль
DMP_sk
Активность: 1
На сайте c 17.10.2017
Сообщений: 2
04.07.2018 09:34
Спасибо, помогло
Читают эту тему:
Последнее на форуме
Проблема с установкой Quixel Bridge
Падает фпс при включении привязок
Загрузка ЧУЖИХ или ОДИНАКОВЫХ моделей
AI - Нейросети
Черный список работодателей и исполнителей.
Позитивное
Payoner
Ошибки в работе сайта
Выбивает ошибку script controller
Вопросы по оплате и доступам
Заказы
Простые 3D визуализации готовых моделей столов/стульев в интерьере
25% от суммы заказа за привлечение клиента
предметный дизайн товаров для ВБ и Озон
Поиск клиентов за 25% от заказа
3D Визуализация интерьера 100 кв + постоянное сотрудничество
Вакансии
3D Визуализация интерьера 100 кв + постоянное сотрудничество
Архитектор концепции
Дизайнер интерьера
Архитектор-проектировщик
Менеджер по продажам
Резюме
3D Визуализация интерьеров / экстерьеров / товаров. Услуги моделирования. Договор/Работа с физ. и юр. лицами.
Выполню чертежи для дизайн проекта (AutoCAD)
3д визуализатор
Визуализация интерьеров
Интерьерная визуализация. 3ds Max + Vray
Наверх