Ножки кровати

Автор
Сообщение
На сайте c 24.03.2019
Сообщений: 14

Здравствуйте, нужно сделать вот такиеизгибы на раме кровати

можно какимто инструментом выдавить ето из бокса (ибо тело кровати из боксов уже готово) или надо сплайнами рисовать и потом бевел профайлом выдавливать?

п.с. сори за такой нубский вопрос

На сайте c 11.07.2017
Сообщений: 31
Украина, Сумы

sweep profile как вариант

или ручками полигоны потаскать

-------------------

или так, как угодно

На сайте c 24.05.2009
Сообщений: 10880
Цитата bargestt:

Фи smiley-bad.gif Уж лучше удалить боковые полигоны и прицепить кап.

На сайте c 11.07.2017
Сообщений: 31
Украина, Сумы
Цитата grdesigner:
Цитата bargestt:

Фи smiley-bad.gif Уж лучше удалить боковые полигоны и прицепить кап.

Как вариант, тогда уж проще первым способом 

На сайте c 17.12.2009
Сообщений: 8091
РЕГИОН 13

Вы это серьезно?

Экструд, это уже для ясель?

На сайте c 22.04.2017
Сообщений: 961
Цитата Зондер:

Вы это серьезно?

Экструд, это уже для ясель?

каждый когда-то кнопку экструда не мог найти.
На сайте c 02.03.2016
Сообщений: 313
Moscow

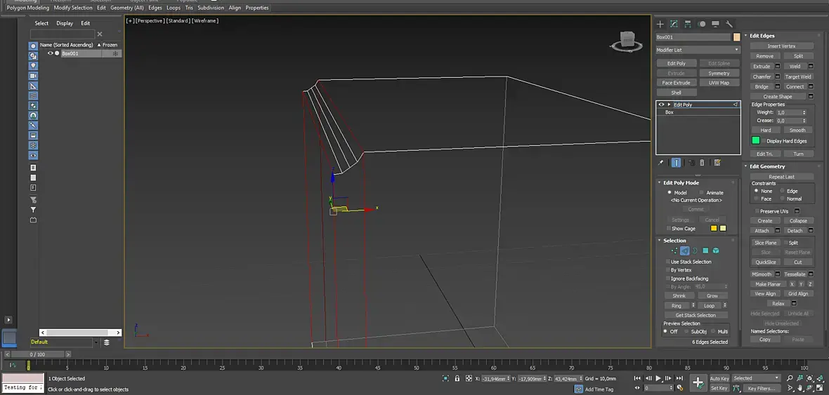
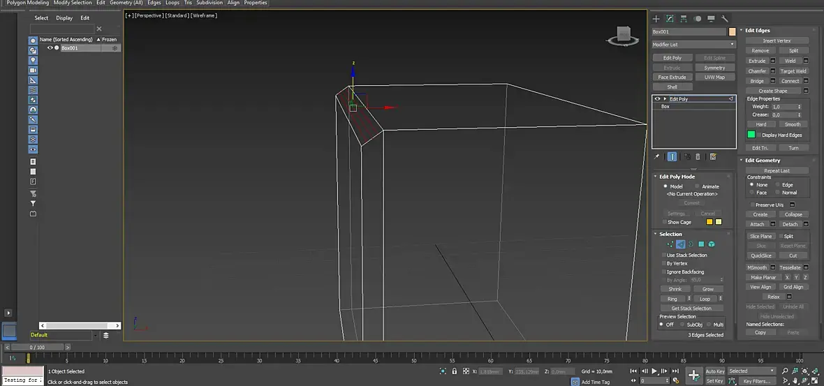
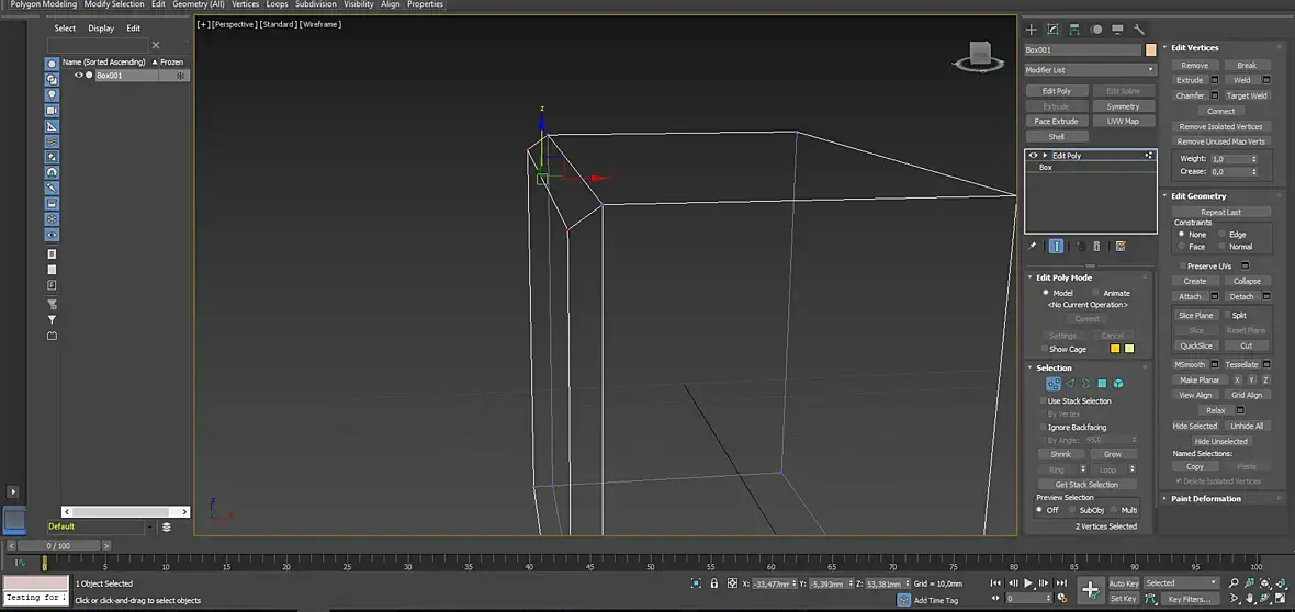
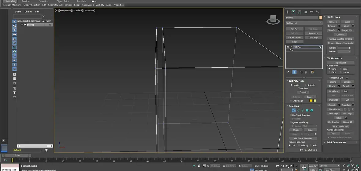
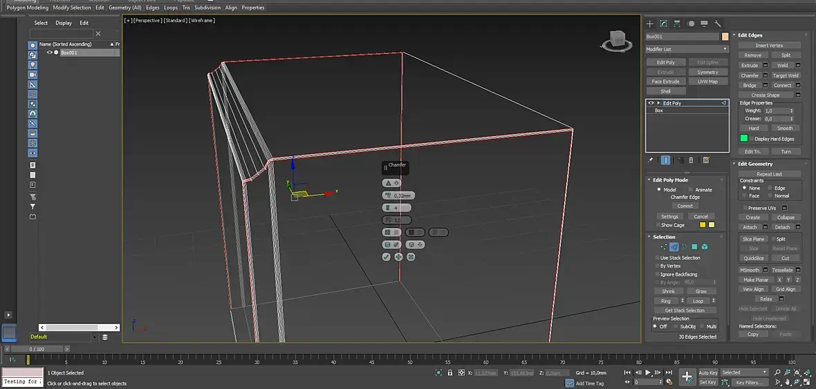
Выкладываю процесс создания, как  можно сделать  просто из бокса выделяя грани, используя чамфер и дальше двигая грани или вертексы путем выделения.Так же можно в конце добавить модификатор турбосмуф, по желанию или добавить еще граней.

На сайте c 28.07.2013
Сообщений: 1615
KZ17
Цитата egor98:
каждый когда-то кнопку экструда не мог найти.

Я с этой кнопкой 3d невинности лишился... И похоже это любовь на всю жизньsmiley-smile.gif  

На сайте c 24.03.2019
Сообщений: 14
Цитата bargestt:

sweep profile как вариант

или ручками полигоны потаскать

Как я понял свит ето почти тоже что и бевел профай, попробую если в ручную не смогу норм сделать, спасибо

Цитата Зондер:

Вы это серьезно?

Экструд, это уже для ясель?

пробовал сделать екструдом и чампфером, но не получалось, можна хотябы в текстовом варианте алгоритм написать?

Цитата 4ydoSaxap:

Выкладываю процесс создания, как  можно сделать  просто из бокса выделяя грани, используя чамфер и дальше двигая грани или вертексы путем выделения.Так же можно в конце добавить модификатор турбосмуф, по желанию или добавить еще граней.

Спасибо!) буду пробовать, правда думаю с турбосмузом будет чутка перебор, но надо смотреть на практике)

На сайте c 24.05.2009
Сообщений: 10880

4ydoSaxap, так хорошо начали и в итоге накрутили дикий чамфер.

Коллеги Вы все совершаете одну ошибку с сильным уплотнением сетки. Я не знаю, какие Вы уроки смотрите. Но это нерационально.

Сетка со стеком:

Вблизи:

 

И по факту как примерно будет. Даже моя топология может быть избыточной.

На сайте c 17.12.2009
Сообщений: 8091
РЕГИОН 13
Цитата egor98:
каждый когда-то кнопку экструда не мог найти.

в учебнике третьего макса вообще ни слова о полигональном моделировании. Все на сплайнах и модифаях. И кнопочка экструда самая первая, практически, в блоке необходимого набора модификаторов.

Цитата 6neji6:
пробовал сделать екструдом и чампфером, но не получалось, можна хотябы в текстовом варианте алгоритм написать?

Буду выглядеть раздувателем "чайниковых" тем, но куда проще то?

Создаем сплайн, экструдим, переводим в полигональный режим, выделенное чампферим.

На сайте c 02.03.2016
Сообщений: 313
Moscow
Цитата grdesigner:
не спорю, я на 3 использовал, можно на 2чу чамфер. Зависит от желания. Кому как, так то это не много.
На сайте c 22.11.2007
Сообщений: 990
Киев
Допускаю, что с "изгибами" на раме разобрались, а ножки где?
На сайте c 24.03.2019
Сообщений: 14
Цитата fartt:
Допускаю, что с "изгибами" на раме разобрались, а ножки где?

на ножках тоже самое, просто на етом кадре изгиб лучше видно)

На сайте c 12.02.2013
Сообщений: 203
Краснодар
Как вариант:

На сайте c 13.05.2014
Сообщений: 561
Цитата grdesigner:

Коллеги Вы все совершаете одну ошибку с сильным уплотнением сетки. Я не знаю, какие Вы уроки смотрите. Но это нерационально.

Нормальный вариант. Сам так делаю.

Нет смысла оверчамферить углы, если и с х1 чамфером разницы не будет видно. (Для этого бы еще взвесить нормали, вроде в 2020 в чамфере завезли эту функцию?)

Как и нет смысла нарезать "плоский" хардсёрфейс, который не будет подвергаться каким либо деформациям.

Читают эту тему: