Обратно из proxy ( 3ds max)

Автор
Сообщение
На сайте c 05.04.2012
Сообщений: 16

Друзья, привет! Подскажите пожалуйста, возможно ли вернуть объект в полноценный вид во вьюпорте, который был экспортирован в proxy?

P.S. Был взят объект и отредактирован под определенный рельеф и некоторые детали развернуты. Отлично если есть решение в обратном направлении)) Если нет, будем подгонять заново...

На сайте c 19.10.2010
Сообщений: 326
Брянск
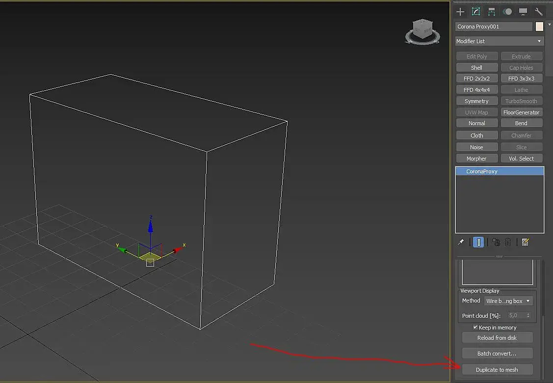
в короне это делается так. По поводу vray не подскажу

b69e0ac752293f1441a13f9aec866430.jpg

На сайте c 16.05.2012
Сообщений: 996
Москва

а в vray так

03f23ef18aaa761a02b77920cfff3a45.png

Модель окажется в центре координат

На сайте c 05.04.2012
Сообщений: 16
Спасибо! Получилось! Только модель оказалась без текстур.
На сайте c 16.05.2012
Сообщений: 996
Москва
Цитата Dmitriy-No:
Спасибо! Получилось! Только модель оказалась без текстур.

Берешь с прокси назначаешь на модель))

На сайте c 05.04.2012
Сообщений: 16
Skap, спасибо!
Активность: 0
На сайте c 13.11.2017
Сообщений: 1
Цитата djanV:
в короне это делается так. По поводу vray не подскажу

b69e0ac752293f1441a13f9aec866430.jpg

картинка то не открывается....Можете продублировать ее, пожалуйста

На сайте c 13.08.2017
Сообщений: 199
Цитата Alex_lucky:
Цитата djanV:
в короне это делается так. По поводу vray не подскажу

b69e0ac752293f1441a13f9aec866430.jpg

картинка то не открывается....Можете продублировать ее, пожалуйста

Читают эту тему: