Отображение полигонов/ребер на заднем плане.

Автор
Сообщение
Активность: 0
На сайте c 12.05.2017
Сообщений: 2
Россия

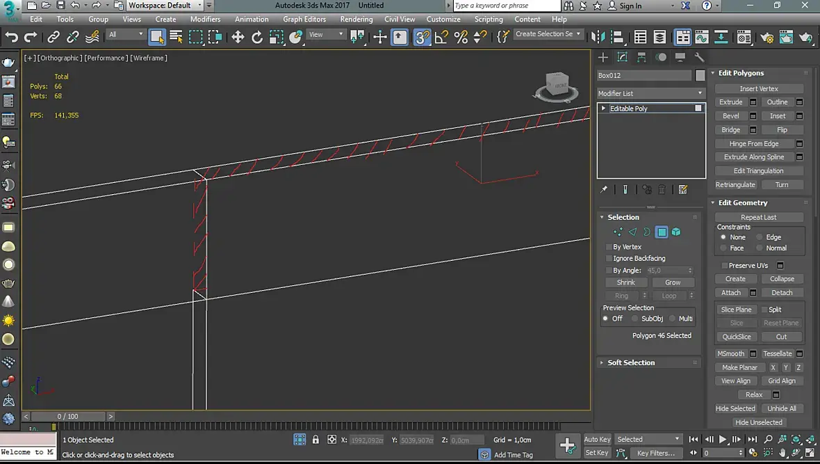
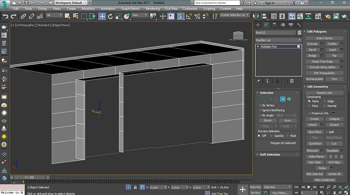
Здравствуйте, подскажите пожалуйста как включить отображение "не видимых" граней или полигонов в 3dmax 2017? До этого использовал 3dmax 2014 и там это было в стандартных свойствах видимо, если в 3dmax 2017 надо тыкнуть на галочку то укажите место куда именно. На скриншоте выбран полигон, который находится на заднем плане, но его не видно. Заранее извиняюсь если залез не в ту тему smiley-search.gif

Добавлю пару картинок для большего понимания что за проблемка

На сайте c 23.09.2009
Сообщений: 7369
Киев
На сайте c 15.01.2015
Сообщений: 16
Правой кнопкой мыши по объекту - Object Properties -убрать галочку возле Backface Cull
Активность: 0
На сайте c 12.05.2017
Сообщений: 2
Россия

Цитата oxanafox:
Правой кнопкой мыши по объекту - Object Properties -убрать галочку возле Backface Cull

Спасибо помоглоsmiley-smile.gif

Читают эту тему: