Здравствуйте, помогите пожалуйста разобраться.При построении модели столкнулся со следующей проблемой. В один момент мне понадобилось присоединить цилиндр к другому объекту и в ходе манипуляций получилось следующее

В последствии чего не сложно догадаться, что моя сетка вся поплыла и приняла следующий вид

На что мне посоветовали сделать луп

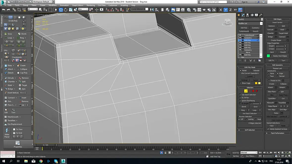
Который в свою очередь ведет, как мне кажется, к следующей проблеме - это сильное уплотнение сетки на местах этих лупов (возможно я не прав и это нормально, но я вроде как думаю, что сетка должна быть равномерной)Опять же, на что мне посоветовали более равномерно распределить ее, и соответственно, по скольку "ребра жесткости" трогать нельзя, луп искривляется при его распределении по объекту следующим образом

Опять же в следствие чего сетка приобретает следующий вид


И внимание, вопрос.Объясните мне пожалуйста, как новичку, можно ли это назвать хорошей сеткой?И если нет, то, могли бы вы дать какой-либо совет по решению основной проблемы - грамотно присоединить объект и сделать хорошее соединение в месте контакта не теряя жесткости углов под сабдивами