Предметы становятся прозрачнымми

Автор
Сообщение
Активность: 0
На сайте c 06.11.2021
Сообщений: 4

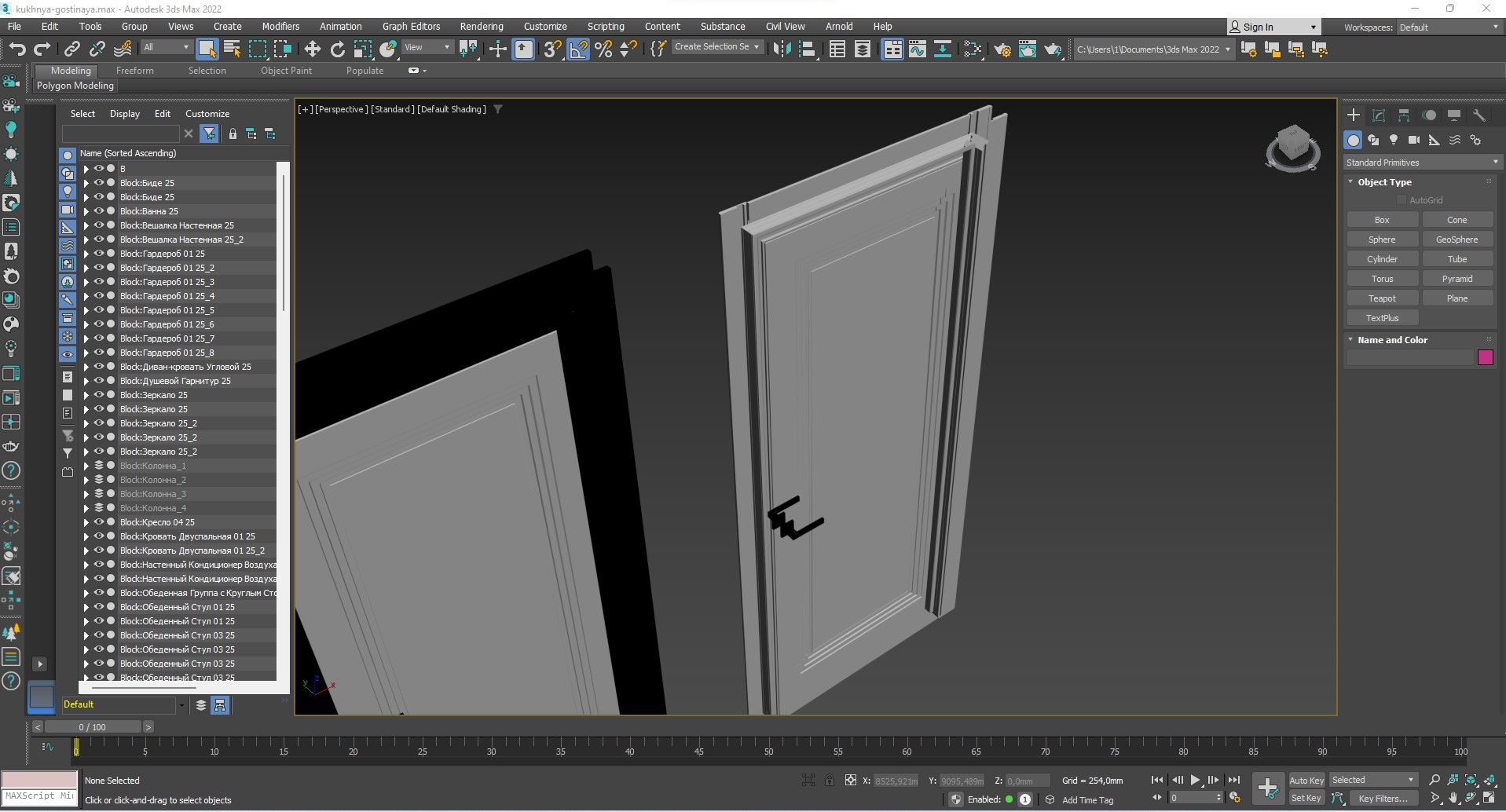
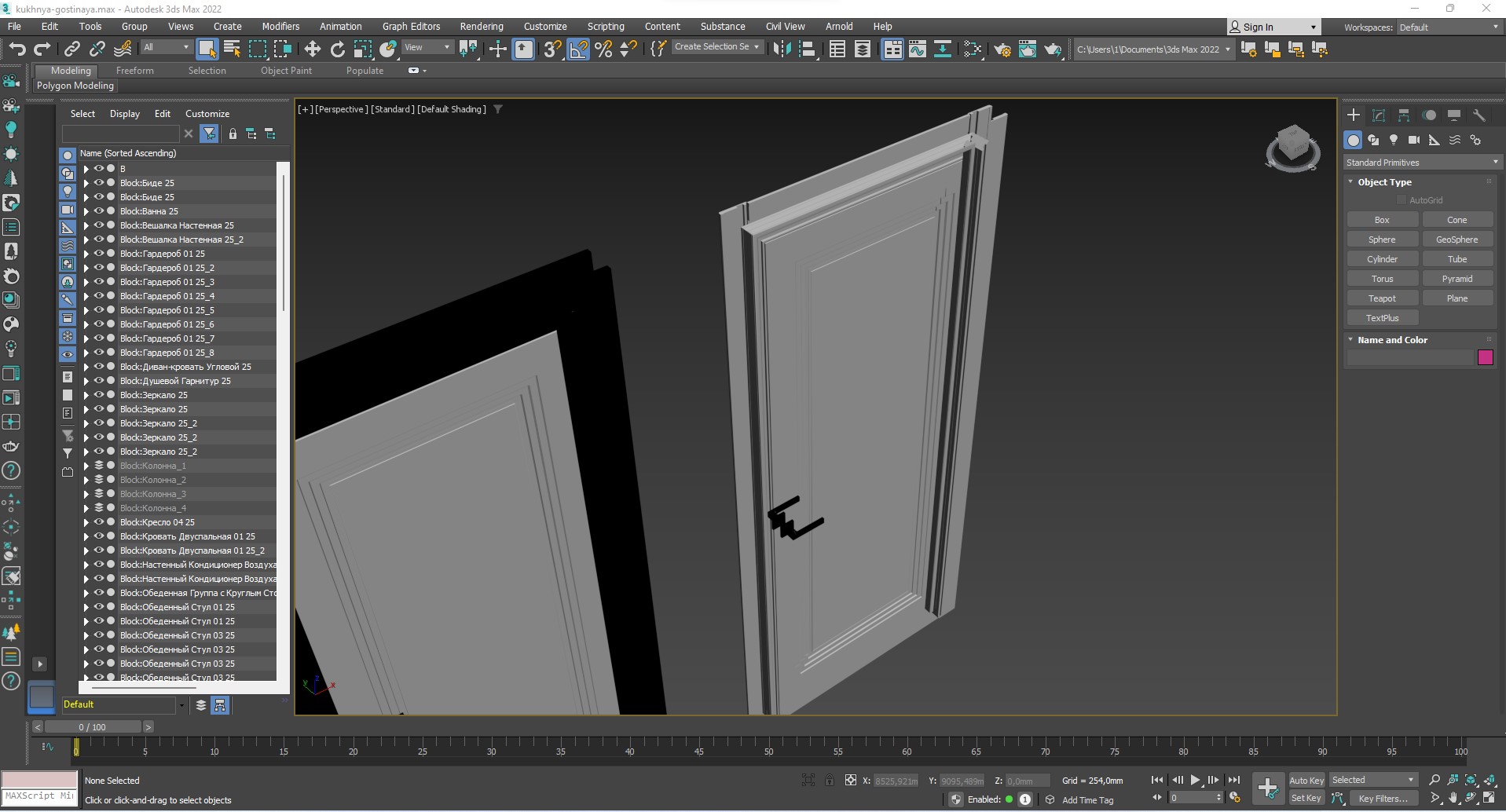
В некоторых сценах объекты становятся прозрачными, иногда вся сцена так отображается. C:\Users%username%\AppData\Local\Autodesk\3dsMax\2018 - 64bit\ENU\en-US\plugcfg  файл maxFxoCache.dat. Пробовала, удаляла и всю папку ENU пробовала сносить, не помогает. Подскажите в чем может быть проблема, спасибо 

На сайте c 06.05.2014
Сообщений: 4271
Краснодар

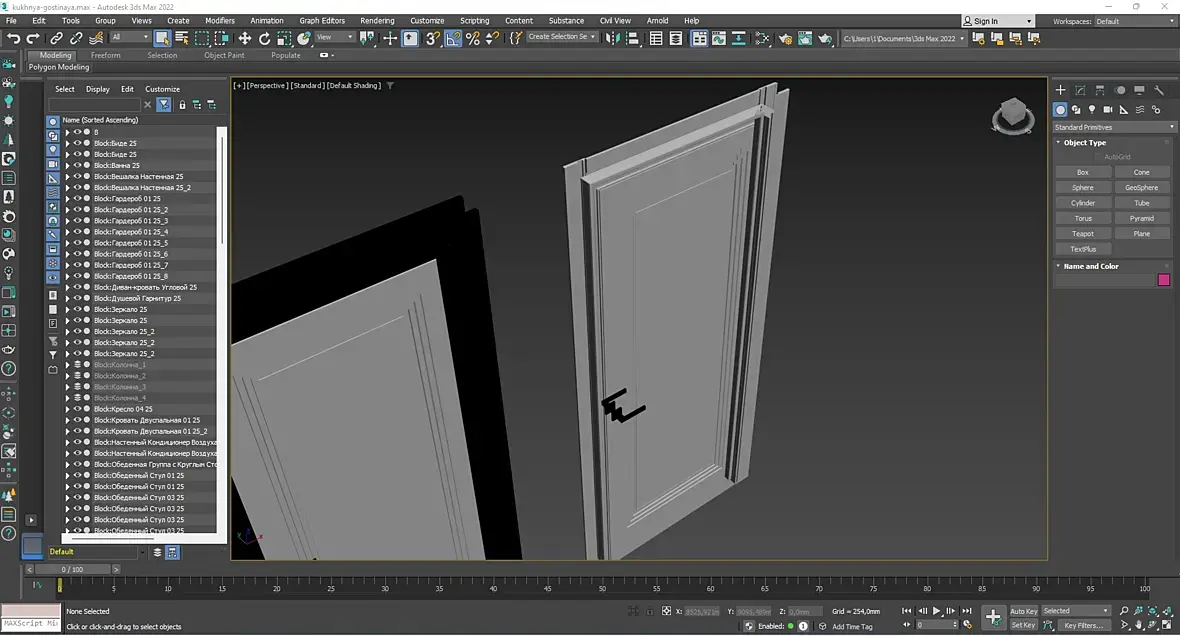
это должно помочь, за треугольники подергайте

lsala8c9.jpg

но проблема скорее всего в неправильном масштабе сцены, всегда проверяйте его в начале работы

Читают эту тему: