при рендере анимации в видео, рендерится черный экран

Автор
Сообщение
На сайте c 03.08.2018
Сообщений: 9
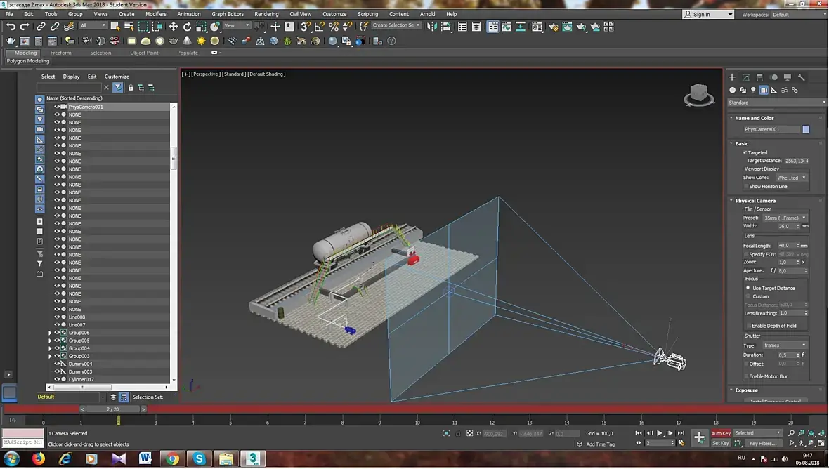
Здравствуйте, создал сцену, создал анимацию камеры (зум и отдаление , 20 кадров) при попытке рендера этой анимации в видео файл, мне выдается просто черный экран, и никакой сцены я не наблюдаю, помогите плиз.

На сайте c 27.07.2016
Сообщений: 1567
Красноярск
94nuride видимо забыли добавить источники света Vray
На сайте c 03.08.2018
Сообщений: 9
StunBreaker а как разом осветить всю сцену?
На сайте c 20.02.2017
Сообщений: 1467
Ижевск
Цитата 94nuride:
как разом осветить всю сцену?

С помощью HDRI

На сайте c 29.02.2008
Сообщений: 1557
Cg-school.org

Посмотри в альфу. Если она есть (силуэт твоей геометрии), значит отсутсвует свет. 

Если ее нет (черный экран) - проблема глубже.

PS. Статический кадр тоже черным рендерится?

На сайте c 03.08.2018
Сообщений: 9

Mirfen я не могу найти где это, можешь гайд вкратце описать?

olegwer ну я пытался рендерить  анимацию в формате TIF то есть 20 изображений, и они да, тоже все черные

На сайте c 28.02.2007
Сообщений: 286
О да GUIDE time
На сайте c 20.02.2017
Сообщений: 1467
Ижевск
94nuride, вот тут , к примеру. Правда там много лишнего - вам нужно просто HDRI изображение кинуть в слот окружения.
Читают эту тему: