Всем доброго времени суток! Может быть кто-то сталкивался с таким и знает, как можно решить проблему или может подсказать альтернативный вариант решения задачи.
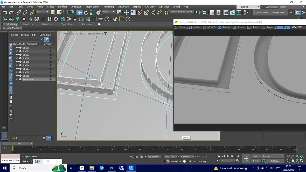
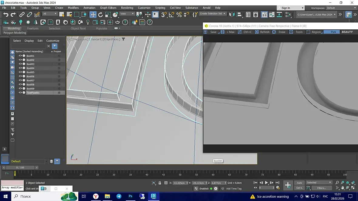
На подвеске необходимо было сделать тиснение надписи. Объект с текстом сделан примитивом текста в максе, переведён в поли. Далее наложил Slicer и в целом фокус сработал, но вот на интерактиве сквозь обрезаемый объект очень хорошо стали видны рёбра в основании текста. Можно ли с этим что-то сделать и как?
p.s. Булеан пробовал, не помогло, объект текста даже после перевода в поли вообще не выделялся для этого
