Проблема с единицами измерения

Автор
Сообщение
На сайте c 15.05.2020
Сообщений: 26

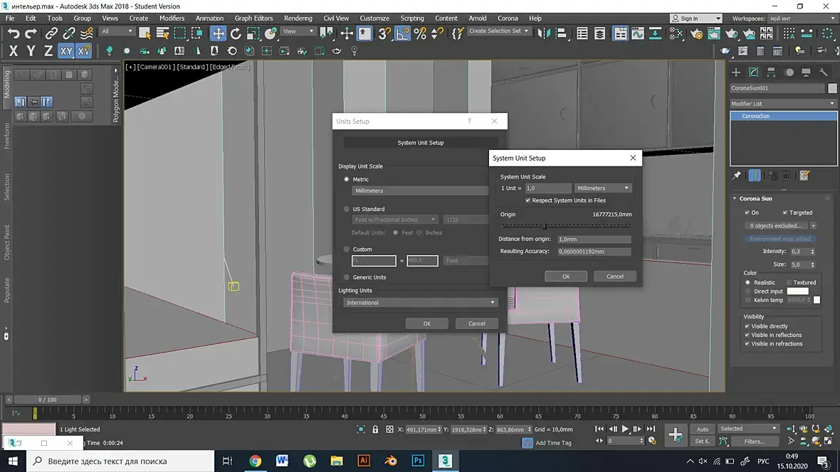
Всем привет, может кто сталкивался с проблемой и знает решение, периодически 3д макс задает вопрос про единицы, когда захожу в проект или начинаю новый, тогда настройки сбиваются и надо все поправлять.

Вопрос 1. Кто-нибудь знает из-за чего такое может быть и как сделать, чтобы такие сбои не происходили (версия официальная, не ломаная)

Вопрос 2. Что в таких случаях лучше выбирать, чтобы был минимальный (а лучше без)него ущерб проекту?

Вопрос 3. Сделала интерьер по чертежу высота стен была 3000 мм, после этого сбоя стало все очень маленькое, может можно как-то пропорционально увеличить проект или как-нибудь по-другому исправить этот косяк?

Буду рада любым предложениям и идеям))

На сайте c 06.05.2014
Сообщений: 4243
Краснодар

единицы измерения меняются здесь, а не там где вы поставили, у вас на скрине написано что у вас стоят там дюймы. и работайте в см всегда это уменьшить количество проблем не только с моделями, но и с материалами и другими просчетами.

На сайте c 15.05.2020
Сообщений: 26
shinodem, да, про изменение единиц измерения знаю, они выставлены корректно, это окно всплывает периодически при открытии проекта

На сайте c 19.02.2012
Сообщений: 900

Сообщение выскакивает, когда юниты в проекте не совпадают с юнитами заданными в системе.

Нужно в новой сцене выставить одинаковые юниты (см. более унифицированный стандарт). Импортировать сцену, сверить, что размеры корректные и сохранить. Далее, при импорте или открытии сцены, сообщения такого не будет.

На сайте c 28.09.2006
Сообщений: 4447
Москва / Дубай
Просто не выбирай опцию Rescale, и тогда у тебя сцены будут открываться в тех единицах, в которых они были сделаны.
На сайте c 15.05.2020
Сообщений: 26
coo1erman, сцена не импортированная, пред началом работы единицы измерения проверила, все ок. Через несколько раз после входа\выхода в проект возникло данное сообщение и размеры сцены слетели. Поэтому и хотела узнать встречался ли кто-нибудь с подобным и как это исправить?
На сайте c 28.09.2006
Сообщений: 4447
Москва / Дубай

Выставь в своей сцене системные единицы дюймы.

Затем мержни её в пустой файл, в котором системные единицы мм.

Или можно поставить системные единицы мм в пустом максе и потом открыть твой файл и выбрать опцию Rescale Units.

И в дальнейшем забудь про опцию Rescale Units, не надо её использовать без понимания логики функционирования системных единиц.

На сайте c 15.05.2020
Сообщений: 26
Spark, спасибо большое, получилось!
Цитата Spark:
Rescale Units.

я не очень знаю, что это за функция (новичок в 3д максе) (подозреваю, что может это units setup, но наверное не оно)

Цитата Spark:
Или можно поставить системные единицы мм в пустом максе и потом открыть твой файл и выбрать опцию

Поэтому не особо поняла, этот способ, где можно об этом взять побольше инфы

На сайте c 28.09.2006
Сообщений: 4447
Москва / Дубай
Цитата Katte_nikk:
Цитата Spark:
Rescale Units.

я не очень знаю, что это за функция (новичок в 3д максе) (подозреваю, что может это units setup, но наверное не оно)

Самый первый твой скрин в первом сообщении.

Всегда в этом окне выбирай второй пункт, Adopt the Unit Scale. Твоя проблема появилась как раз из-за того, что в какой-то момент ты выбрала первый, сцена смасштабировалась в дюймы, а ты потом просто переключила единицы на мм без изменения масштаба.

На сайте c 06.05.2014
Сообщений: 4243
Краснодар
единицы измерения сохраняются даже в пустой сцене, если открывался файл например в дюймах и был закрыт, а потом создаешь новую сцену, то в сцене будут стоять дюймы, нужно всегда проверять системные единицы и ставить их в см! если нужно в мм то ставьте мм в первом окошке, но удобнее в см, меньше нулей в окошках, а см в системе нужно потому что большинство моделей в см, материалы делают с ворлд скейлом в см(в короновсокой библиотеке и тд), симуляции в фениксе в см и тд и тп
На сайте c 08.02.2018
Сообщений: 2435
:адуктО
еще один повод ненавидеть разрабов макса. и желать им гореть в аду
На сайте c 28.09.2006
Сообщений: 4447
Москва / Дубай

Можно сделать пустой файл с нужными настройками и сохранить его в папку Документы\3dsmax\scenes под именем maxstart.max.

Тогда при загрузке макса и при резете у вас будет сразу открываться этот файл. Это спасает от случайной работы в ненужных единицах.

Причём в этом файле можно сразу создать нужную структуру слоёв, удобный вам лэйаут видовых окон, добавить какие-то постоянно используемые элементы типа материалов, базового света, рендер элементов и прочую фиготень, которую вы заново делаете каждый раз в каждой новой сцене.

На сайте c 15.05.2020
Сообщений: 26
Spark, поняла, спасибо большое, что помогли разобраться)
На сайте c 20.04.2010
Сообщений: 2888
UA

и все же, можно это диалоговое окно как то "запомнить", что бы оно не выскакивало каждый раз? Естественно у меня все проекты в разных единицах, большие в метрах, мелкие в мм. Запаривает, когда поставил открывать тяжелую сцену, а она не открылась и ждет нажатия на ОК.

На сайте c 14.06.2012
Сообщений: 16829
Москва
Цитата Spark:
и прочую фиготень

А также трекноды, слои анимации, коллизию и прочий сифилис 3дмакса, который потом будет радостно разбегаться абсолютно по всем сценам, которые в этом максе собирали, увеличивать их вес до луны и ронять их работу. 😀

Но ваще я никогда не понимал, зачем там нужен Rescale, только людей в заблуждение вводить. Без этого окна было бы проще.

На сайте c 20.04.2010
Сообщений: 2888
UA

если убрать галку, то диалогового окна при старте не будет, но системные единицы из файла будут игнорироваться. А это чревато проблемами с маштабом, скейлы, дисплейсы и все в этом духе. Мудня короче..

На сайте c 22.06.2013
Сообщений: 3756
Adamstown

Yehat

Ты сейчас прокомментил пост пятилетней давности. 🌚

На сайте c 19.02.2011
Сообщений: 4149
Москва
Цитата MountainTrooper:

Yehat

Ты сейчас прокомментил пост пятилетней давности. 🌚

Фигня, ему ответят на коммент через пять лет. 

На сайте c 03.02.2020
Сообщений: 71
Цитата Predator84:

и все же, можно это диалоговое окно как то "запомнить", что бы оно не выскакивало каждый раз? Естественно у меня все проекты в разных единицах, большие в метрах, мелкие в мм. Запаривает, когда поставил открывать тяжелую сцену, а она не открылась и ждет нажатия на ОК.

Поставьте программку Закрывалку/Closer и настройте, чтобы она этот ОК нажимала автоматически. Там много всяких окошек максовских так можно закрывать.

На сайте c 14.06.2012
Сообщений: 16829
Москва
Цитата MountainTrooper:
Ты сейчас прокомментил пост пятилетней давности. 🌚

как будто это что-то плохое )

погоди ка - ковид же был только вчера!

Читают эту тему: