Проблема с материалами

Автор
Сообщение
Активность: 0
На сайте c 30.04.2020
Сообщений: 3

Добрый день! 

Не знаю терминалогии, но в общих чертах проблема такая:

При наложении любой текстуры на любую из карт (Map-defuse и т.п.) меняется лишь цвет как на прьевью, так и на объекте. Стоит 3dMax 2020 и VRay 5 активированный.

Спасибо за помощь!

На сайте c 07.11.2014
Сообщений: 550
Почитайте про правильное текстурирование - UVW Map и иже с ними.
На сайте c 30.06.2017
Сообщений: 388
Симферополь
Вам нужно изучить что такое Real-World Map Size есть галочка в настройках, ну и как написали выше UVW Map
Активность: 0
На сайте c 30.04.2020
Сообщений: 3

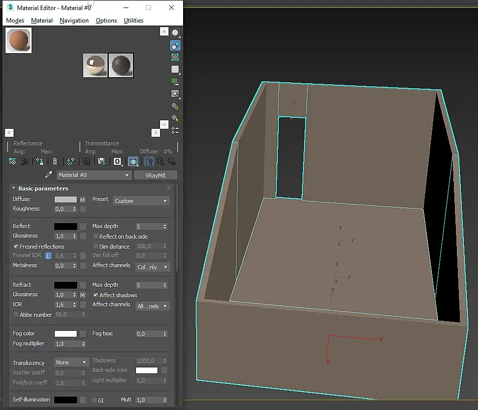
Забыл приложить скрин, но думаю мой случай не связан с вышеперечисленными вариантами. Про Real-world size посмотрел и потрогал, ничего не изменилось.

На сайте c 13.06.2015
Сообщений: 918
Ukraine, Kyiv

Возможно стоит галочка риал ворлд в карте (ее надо убрать), тайлинг должен быть на еденице. Это если вы хотите видеть тот шарик в нужной текстуре.

Если стоит риал ворлд в карте, то так на шарике видно только общий цвет. Это происходит из за того что шарик на превью в материал эдиторе 1 см а вы задаете в него слишком большие размеры.

Активность: 0
На сайте c 30.04.2020
Сообщений: 3

Не помогло(

На сайте c 30.06.2017
Сообщений: 388
Симферополь
Customize=>Preferenses=>General=>Галочка Use Real-World Map Size что у Вас там стоит? модификатор UVW Map накидывали? там тоже галка эта есть
Читают эту тему: