Проблема с noise

Автор
Сообщение
На сайте c 21.01.2020
Сообщений: 20

Народ,

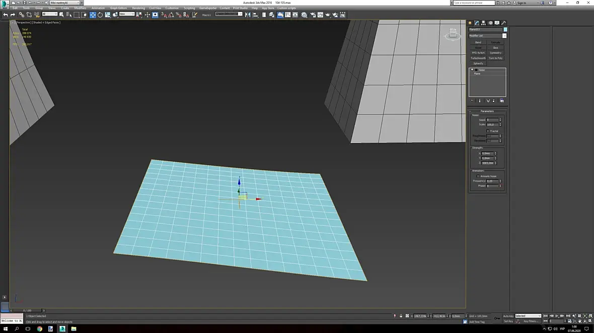
При применении Noise - не искажает Plane. В чем может быть проблема? система координат?

На сайте c 03.05.2012
Сообщений: 738
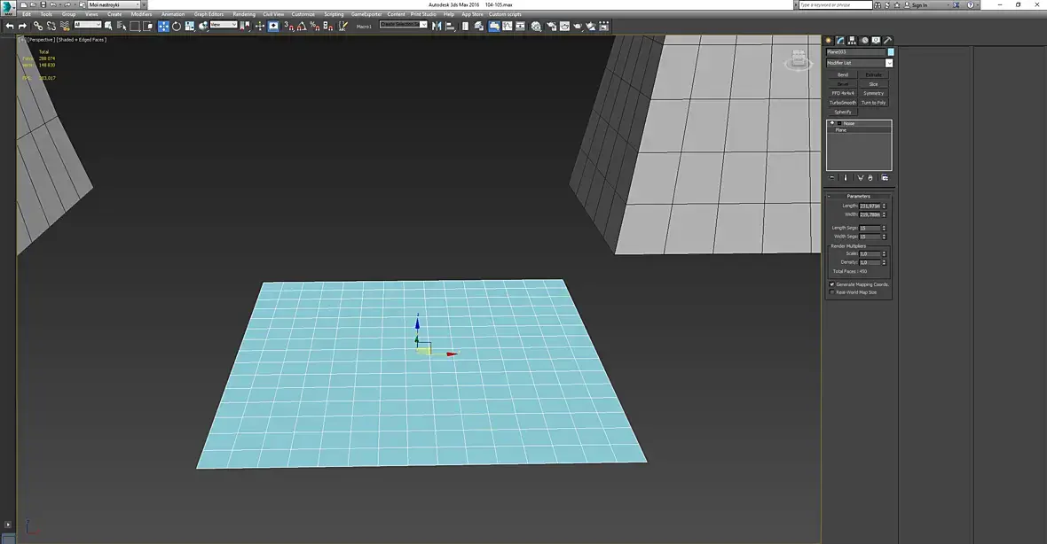
а какого размера у вас плейн? скейл крутили?
На сайте c 21.01.2020
Сообщений: 20

Стоит вот так . 

Снял видео как начинаю делать и к чему это приводит. Эффекта ряби нет 

https://youtu.be/wDEpsNPHdJ0 

На сайте c 31.03.2011
Сообщений: 10489
Renderfarm
как нет, когда есть, только большого масштаба, настраивайте нойз правильно
Читают эту тему: