Была похожая проблема: после импорта чертежа стен дома из Автокад при экструде в максе объекты становились черными и никакие способы окраски не действовали.
Обводить заново в Максе долго, двойная работа.
Решение такое:
1. В Автокаде все линии в чертеже замкнуть. Способы показаны здесь https://www.youtube.com/watch?v=pCaXvvNNODs& ; ;ab_channel=BearDyugin
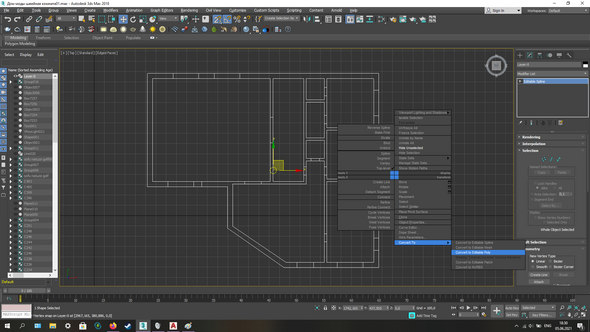
2. В максе каждый замкнутый контур деатачить. К детаченному контуру экструд применяется нормально , цвет потом легко меняется на какой угодно. Оставить последним самый простой контур (от которого все остальные отдетачили) и его с привязкой обрисовать заново, и новый контур экструдить.
Это всяко быстрее, чем отрисовывать заново все стены в максе.
