Проблема в создании карниза

Автор
Сообщение
На сайте c 25.08.2017
Сообщений: 230
Voronezh (Russia)


Нарушение авторских прав. Слив базы моделей.

Дата выдачи:
06.08.2024 17:58:08


Пожизненный бан
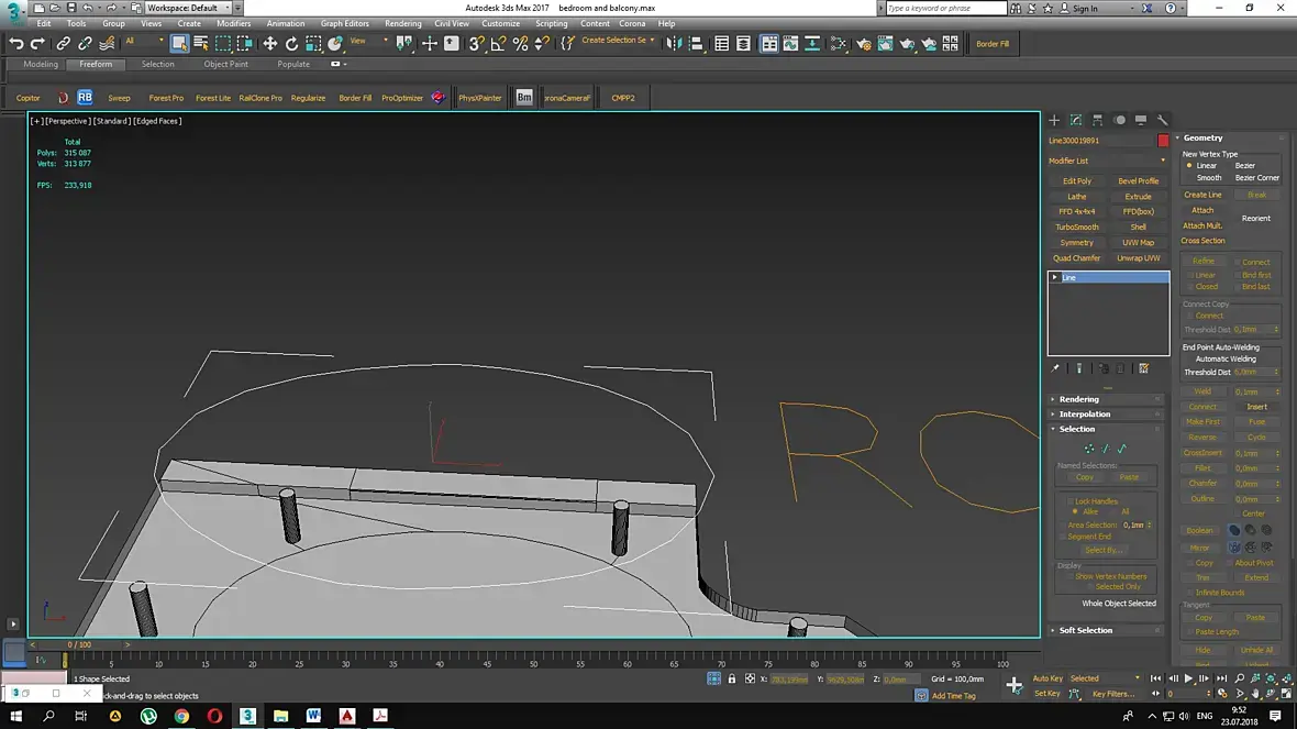
Друзья, есть корниз (не shape, обьект editable poly) нужно провести его по элипсу, что бы сделать корниз, подскажите как это сделать? (пробовал spacing tool но обьекты при этом смотрят кто куда, а нужно что бы они смотрели в центр элипса, думаю что можно сделать это с помощью rail clone, наткнулся даже на видео, но из-за отсутствия кнопки custom я

не могу добавить свой обьект)
На сайте c 04.09.2008
Сообщений: 15091
Уфа

вы бы хоть название темы правильно написали

На сайте c 11.10.2007
Сообщений: 1389
online
Для начала обведи контур по которому нужно провести "корниз" потом зайди в "молоточек" и выбери там "Measure" узнай длину пути. далее клонируй свой "корниз" , чтобы получить нужную длину (приатач все в один меш, завелди). далее PathDeform - и подгонишь стык
На сайте c 29.03.2017
Сообщений: 886
Тверь

dudefromrussia

В Spacing Tool пробовали поставить галочку на Follow?

На сайте c 25.08.2017
Сообщений: 230
Voronezh (Russia)


Нарушение авторских прав. Слив базы моделей.

Дата выдачи:
06.08.2024 17:58:08


Пожизненный бан

Цитата i7NOX:

dudefromrussia

В Spacing Tool пробовали поставить галочку на Follow?

Да

Цитата Nightt:

вы бы хоть название темы правильно написали

сори, это называется "спешка"

На сайте c 04.09.2008
Сообщений: 15091
Уфа
а переименовывать кто будет
На сайте c 15.01.2011
Сообщений: 299

dudefromrussia о какой кнопке custom речь? нужно кнопку с листом бумаги и карандашом нажать и откроется редактор

На сайте c 25.08.2017
Сообщений: 230
Voronezh (Russia)


Нарушение авторских прав. Слив базы моделей.

Дата выдачи:
06.08.2024 17:58:08


Пожизненный бан

Почти то что нужно, только они у меня огромные получаются и ложаться, не знаешь как это исправить?

На сайте c 15.01.2011
Сообщений: 299

Нода Mirror тебе возможно и не нужна, она используется для отзеркаливания сегмента.

На вкладке Transform (в левой части, третья вкладка на твоем скрине) в самом верху "покрути" Rotation справа от полей координат. А так, видимо, у тебя сам сегмент повернут относительно основных видов.

На сайте c 11.08.2010
Сообщений: 440
Юрмала/СПб

Так, ребята.

Есть чудесный инструмент path deform вот его и надо использовать в данном случае предварительно посчитав периметр окружности и сделав соответсвующего размера мэш.

На сайте c 15.01.2011
Сообщений: 299
Цитата nekrobul:

Так, ребята.

Есть чудесный инструмент path deform вот его и надо использовать в данном случае предварительно посчитав периметр окружности и сделав соответсвующего размера мэш.

тут можно и Bend'ом загнуть.

На сайте c 11.08.2010
Сообщений: 440
Юрмала/СПб
Цитата Al3XXX:
Цитата nekrobul:

Так, ребята.

Есть чудесный инструмент path deform вот его и надо использовать в данном случае предварительно посчитав периметр окружности и сделав соответсвующего размера мэш.

тут можно и Bend'ом загнуть.

У нас овал а не круг.

Читают эту тему: