Пропадает модель из сцены после сохранения и повторных открытий

Автор
Сообщение
На сайте c 23.12.2020
Сообщений: 12
Куженкино

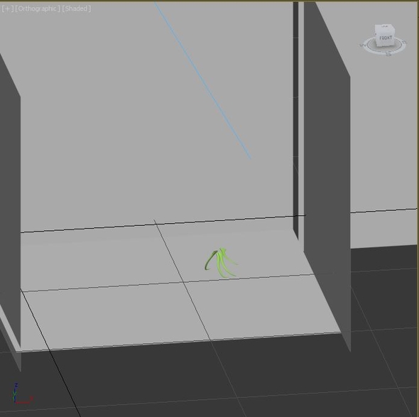
При открытии сцены одна из моделей стала пропадать, она существует но не отображается если воспользоваться сочетанием клавиш Ctrl+A она появляется, когда запускаю сцену снова, модель пропадает соответственно. С этим можно жить, но выкладывать такую модель куда-то нельзя. Если через мерч скопировать в новую сцену, при последующих открытиях модель отображается (но это не решение проблемы) 

1 картинка свеже-открытый макс, 2 после выделения всех моделей сочетанием клавиш.

 

На сайте c 21.08.2013
Сообщений: 3880
Не резиновая
Используйте PruneScene для очистки от скриптовируса.
На сайте c 23.12.2020
Сообщений: 12
Куженкино
Цитата Bestviz:
Используйте PruneScene для очистки от скриптовируса.

Покупать скрипт не ахота, это сцена не содержит фалов из интернета, ни моделей ничего другого, я не уточнил что глюк начинает проявляться через время, причем по разному день или неделя, я подозреваю что мог нажимать каждый раз какое-то сочетание клавиш

На сайте c 21.08.2013
Сообщений: 3880
Не резиновая

MrHyde

Если "не Ахота" покупать PruneScene вы можете его использовать бесплатно вводя цифры отображаемые при старте. После первого запуска обновитесь до последней версии PruneScene.

На сайте c 23.12.2020
Сообщений: 12
Куженкино

Решил проблему переключением viewport layout с двух экранов на четыре после этого проблема прошла. (max 15.)

Читают эту тему: