Shell вопрос

Автор
Сообщение
На сайте c 10.10.2014
Сообщений: 131

кто знает как решить проблему 

ситуация такая 

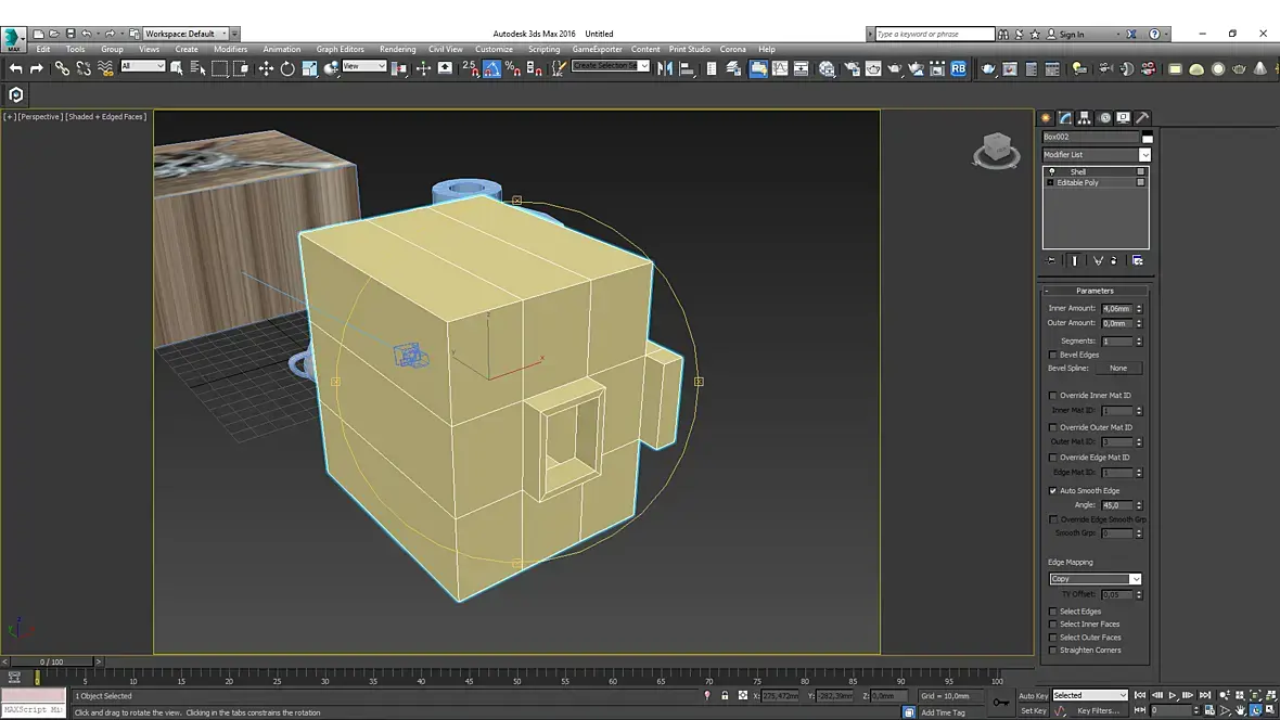
есть коробка , нужно сделать толщину 

делаю толщину ее корябит - если наружу 

---------------------------------------------------------

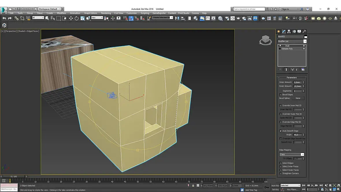
нашел решение только если делать внутрь 

На сайте c 23.05.2011
Сообщений: 4827
можно(нужно) еще галку стрэйт корнерс воткнуть
На сайте c 10.10.2014
Сообщений: 131
Цитата larrs:
можно(нужно) еще галку стрэйт корнерс воткнуть

делал , не помогала  ,поэтому и спросил 

На сайте c 23.05.2011
Сообщений: 4827
Цитата Alekru:
делал , не помогала ,поэтому и спросил

толщину мож большую задавал

На сайте c 10.10.2014
Сообщений: 131
Цитата larrs:
Цитата Alekru:
делал , не помогала ,поэтому и спросил

толщину мож большую задавал

нет , тут уже с первых мм кривит

особенно тут 

На сайте c 23.05.2011
Сообщений: 4827
Цитата Alekru:
нет , тут уже с первых мм кривит

тут конечно будет, хотя решилось жи, ну и ок

На сайте c 24.12.2010
Сообщений: 896
Туркменистан

На сайте c 10.12.2009
Сообщений: 5675
Kalevan
Цитата Alekru:
нет , тут уже с первых мм кривит особенно ту

Потмоу что шелл не любит подобных пересечений и некорректно с ними работает, в принципе если подумать об алгоритме его работы это будет логично.

Чт оможно сделать - разобрать модельку на 2 части, разметить стыки со включенным шеллом и потом через эдит поли снова вместе склеить.

На сайте c 10.10.2014
Сообщений: 131

Цитата larrs:
Цитата Alekru:
нет , тут уже с первых мм кривит

тут конечно будет, хотя решилось жи, ну и ок

???????? 

Цитата DizArtWork:

кубик не такой , такой делает все ок

Цитата Revered:
Цитата Alekru:
нет , тут уже с первых мм кривит особенно ту

Потмоу что шелл не любит подобных пересечений и некорректно с ними работает, в принципе если подумать об алгоритме его работы это будет логично.

Чт оможно сделать - разобрать модельку на 2 части, разметить стыки со включенным шеллом и потом через эдит поли снова вместе склеить.

спасибо ! а другх вариантов наверное и нет 

На сайте c 24.12.2010
Сообщений: 896
Туркменистан
А нафига там shell вообще? Полигонами замоделить никак что ли?
На сайте c 23.05.2011
Сообщений: 4827
Цитата Alekru:
????????

во внутрь получилось? получилось

Читают эту тему: