Слить два обьекта в один

Автор
Сообщение
На сайте c 15.11.2007
Сообщений: 559
Казань.

Позор мне, но забыл как это делать.Вот что значит ничего давно уже не моделил.Задача слить два полигональных тела в одно,без границ внутренних с общей сеткой.Был какой то инструмент в максе,точно помню что делал,но не могу название вспомнить.Сетка получалась несколько оплывшая но зато непрерывная.Возможно скрипт,не уверен точно.

На сайте c 28.06.2024
Сообщений: 5

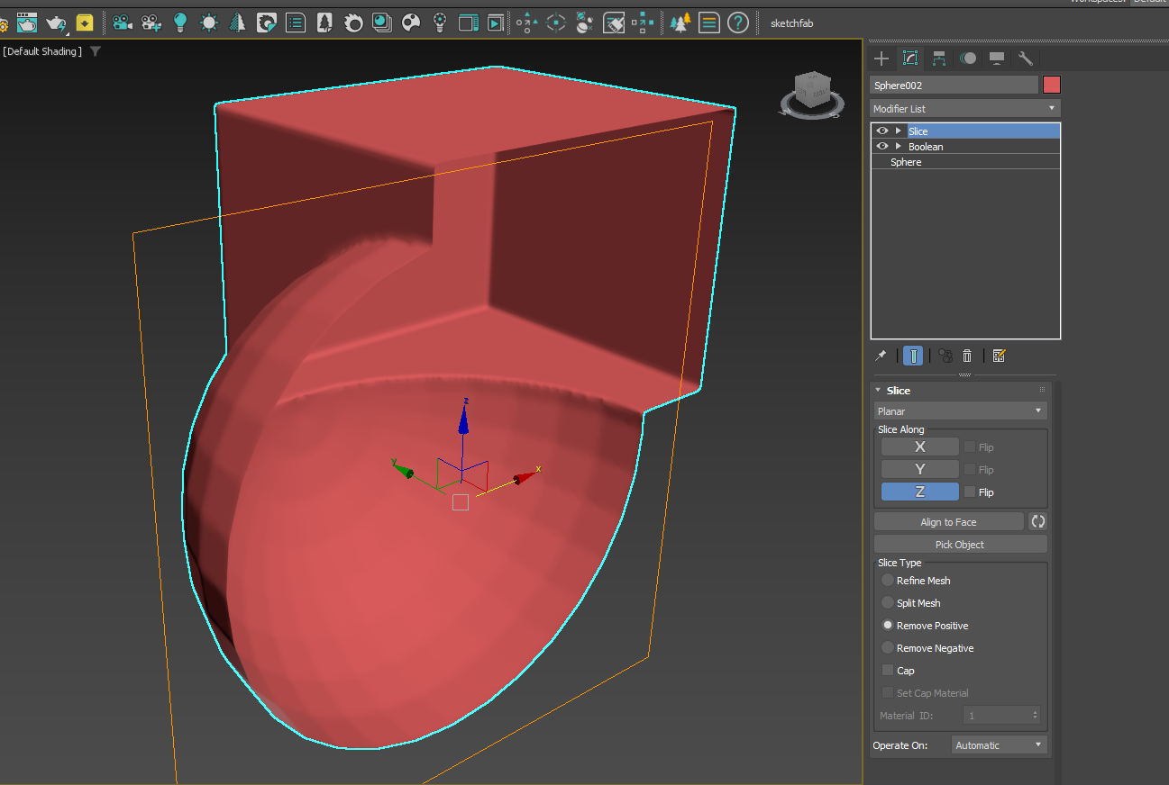
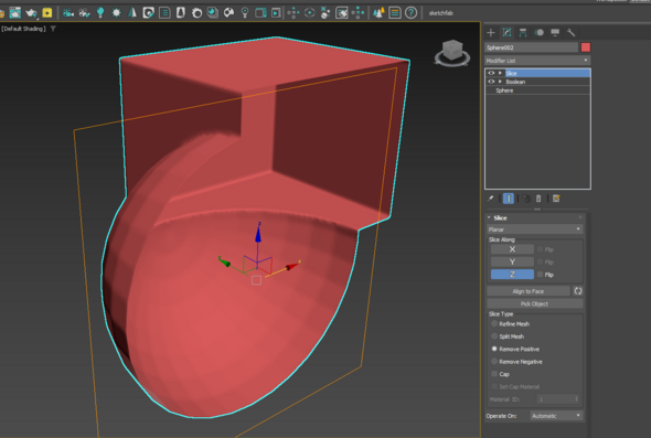
Boolean

На сайте c 15.11.2007
Сообщений: 559
Казань.
Цитата 3DoBro:

Boolean

Знаю этот способ,он так скажем специфичен.В моем случае сливались обьекты с сомнительной топологией,при этом сетка выстраивалась заново пусть несколько оплывшая но зато гарантированно.

На сайте c 06.05.2014
Сообщений: 4259
Краснодар

olegen, blobmesh? есть аналоги в виде плагинов они по лучше работают Voxel Remesh и еще какой то, название не помню, также в tyflow есть такое

На сайте c 25.04.2008
Сообщений: 3292
Цитата olegen:
Цитата 3DoBro:

Boolean

Знаю этот способ,он так скажем специфичен.В моем случае сливались обьекты с сомнительной топологией,при этом сетка выстраивалась заново пусть несколько оплывшая но зато гарантированно.

подозреваю, что речь о quadify\subdivide

На сайте c 21.12.2007
Сообщений: 2818
Санкт-Петербург
Цитата olegen:
.Был какой то инструмент в максе,точно помню что делал,но не могу название вспомнить.Сетка получалась несколько оплывшая но зато непрерывная.Возможно скрипт,не уверен точно.

Boolean modifier в режиме VDB (макс должен быть не доисторический)


Обычный Boolean и ретоп.



На сайте c 15.11.2007
Сообщений: 559
Казань.

Всем спасибо за участие,пока собственно булем и обхожусь.Но тщетно пытаюсь вспомнить название того плагина.Удобная была штука.

На сайте c 06.05.2014
Сообщений: 4259
Краснодар

olegen, имеете ввиду, который делает скругления и как булин работает? тогда HardMesh и SmoothBoolean. но хардмеш к сожалению на новый макс не делают(

просто сказали инструмент макса, а не плагин)

Читают эту тему: