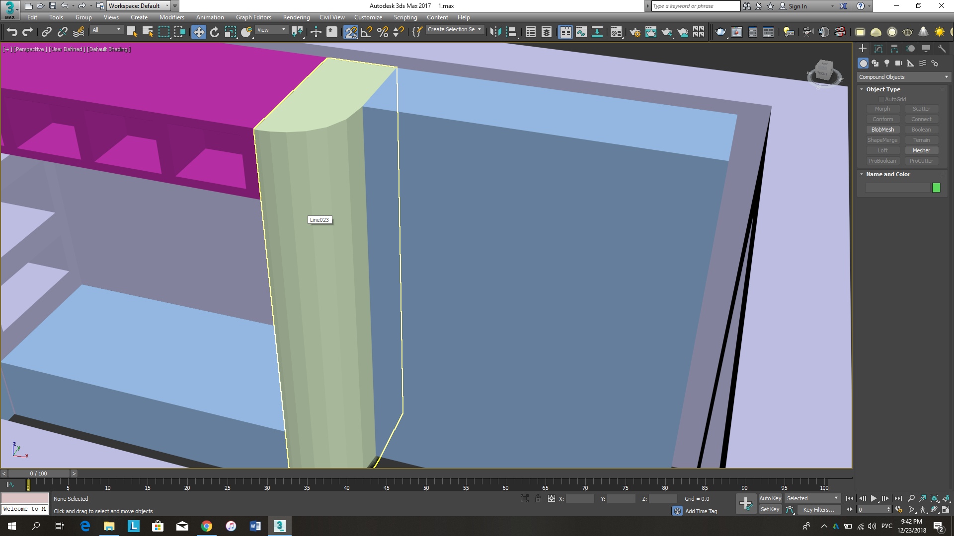
Создала объект, он должен быть плавным, как убрать угловатость?

Автор
Сообщение
На сайте c 19.01.2018
Сообщений: 24
Москва

На сайте c 26.07.2008
Сообщений: 4187
Москва

если из сплайна-экструд, то зайти в сплайн и поставить галку adaptive 

На сайте c 20.05.2013
Сообщений: 74
LTU
Smooth->Auto smooth
На сайте c 03.07.2016
Сообщений: 356

Возможно назначить одну группу сглаживания тем полигонам, которые образуют закруглённую часть.

Poligon: Smoothing Group

На сайте c 23.02.2010
Сообщений: 6388
Саракш
Цитата Mittya:

Возможно назначить одну группу сглаживания тем полигонам, которые образуют закруглённую часть.

Poligon: Smoothing Group

 Это создаст видимость сглаживания, но на примыкающих плоскостях будут видны угловатости из за малого количества сегментов.

Проще заново выдавить эту деталь, если не осталось сечения в сплайне, можно снять сплайн с рёбер, он автоматом создаст сглаженный сплайн, просто убрать сглаживание у угловых точек сплайна и выдавить любым привычным способом.

Модель явно предназначается для виза, поэтому нет смысла гоняться за оптимизацией количества полигонов, тем более что речь идёт о нескольких десятков полигонов.   

На сайте c 19.01.2018
Сообщений: 24
Москва
Огромное всем спасибо!
Читают эту тему: