Углубление перспективы во viewport

Автор
Сообщение
На сайте c 26.11.2018
Сообщений: 2
Аргентина
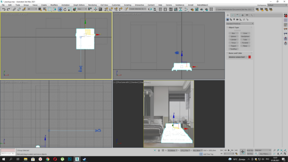
Здравствуйте. Помогите решить проблему. Искал на форуме похожую тему, те решения не помогли.Что бы я не делал искажается перпектива, как в камере так и в режиме perspective.Использую 3dsmax 2021

На сайте c 26.08.2010
Сообщений: 970
Санкт-Петербург
Мне кажется у вас угол камеры широкий очень.
На сайте c 27.02.2010
Сообщений: 3664
Херсон,Украина

Камеру опустите на высоту 100-110 см, судя по референсу.

Она у Вас сейчас почти под человеческим потолком висит. А нечеловеческий потолок у Вас получился метров под 7-8...

Тут не искажения - тут есть вид из камеры сверху на кровать.

На сайте c 10.04.2009
Сообщений: 104
Севастополь
Может попробовать Perspective Match Utility
Читают эту тему: