В рендере виден во вьюпорте нет

Автор
Сообщение
На сайте c 14.11.2016
Сообщений: 38
Москва

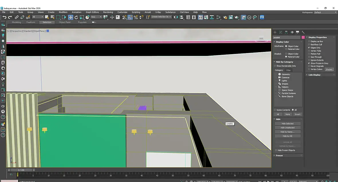
Коллеги помогите разобраться пожалуйста. Есть фальшпотолок где спрятана подсветка, так вот на рендере потолок виден во вьюпорте нет. Проверял Object properties, галка display as box не стоит. Все объекты unhide и unfreez. В чем может быть дело помогите советом.

На сайте c 21.12.2007
Сообщений: 2632
Санкт-Петербург

прикрепи изображение как то еще. чтоб не было мелким.

и покажи свойства объекта скриншотом

На сайте c 14.11.2016
Сообщений: 38
Москва

Цитата Medonozza:

прикрепи изображение как то еще. чтоб не было мелким.

и покажи свойства объекта скриншотом

Фальшпотолка вообще не видно во вьюпорте, споты в воздухе, хотя на рендере все ок

Цитата Dodgeer:
Цитата Medonozza:

прикрепи изображение как то еще. чтоб не было мелким.

и покажи свойства объекта скриншотом

Фальшпотолка вообще не видно во вьюпорте, споты в воздухе, хотя на рендере все ок

нашел в чем дело было, удалил стены и стало видно линия, она и была фальшпотолком в режиме display as box. Спасибо

На сайте c 06.05.2014
Сообщений: 3994
Краснодар

пкм unhide all

наверное объект скрыт, как вы работаете без сцен эксплорера, там сразу видно, что скрыто. а в настройках рендера скорее стоит галка рендерить скрытые объекты.

и кстати в новых коронах кликая во фрем буфере можно выделять объекты

Читают эту тему: erema505 , zeroid , Anya90 , ElizabethBess , shinodem , shafxat , finoarte