3D Модели
Доступы и подписка
Галерея
Работа
Форум
Блоги
Искать в разделе
Модели
Галерея
Работа
Форум
Блоги
Люди
Регистрация
Войти
Форум
vRay
В избранное
В избранном
V-ray
Автор
Сообщение
Вставить имя в ответ
Перейти в профиль
владд
Активность: 31
На сайте c 28.01.2020
Сообщений: 330
29.03.2020 10:21
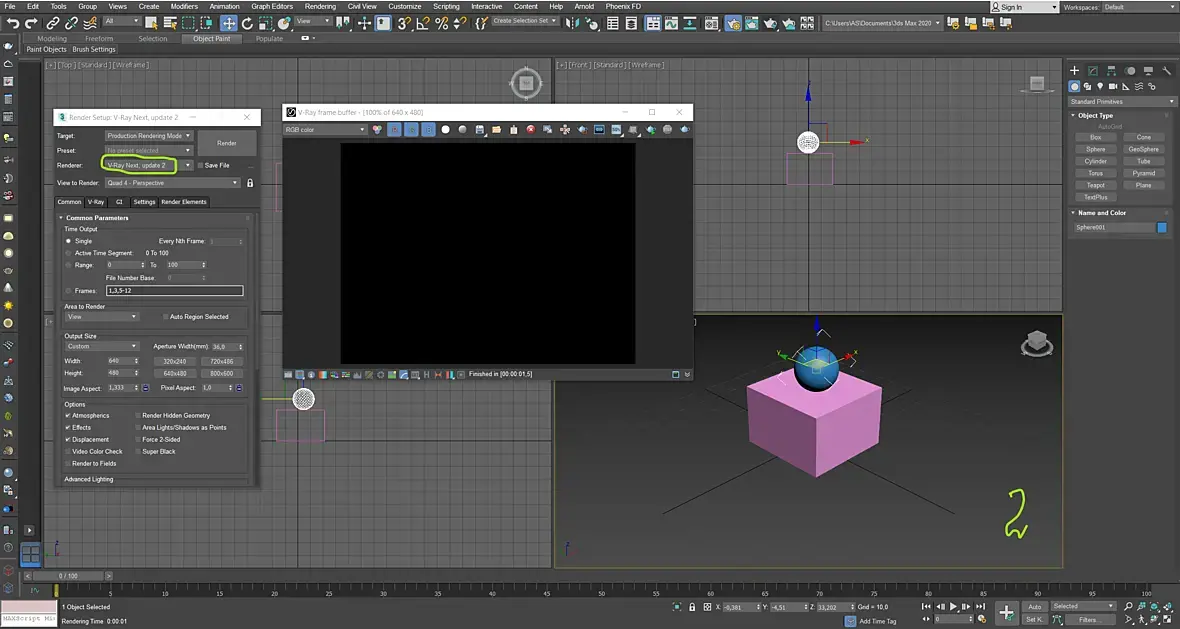
Подскажите пожалуйста почему при Skanline Render ( картинка 1 ) рендер происходит , а при V-ray Next ( картинка 2 ) рендер не происходит ?
Вставить имя в ответ
Перейти в профиль
DoCentttt
Активность: 22521
На сайте c 23.09.2009
Сообщений: 7359
Киев
29.03.2020 10:29
Потому что вирей не умеет рендерить без источников света
Вставить имя в ответ
Перейти в профиль
larrs
Активность: 4146
На сайте c 23.05.2011
Сообщений: 4827
29.03.2020 11:04
Цитата
DoCentttt
:
Потому что вирей не умеет рендерить без источников света
False
Вставить имя в ответ
Перейти в профиль
3t0n
Активность: 90
На сайте c 15.06.2019
Сообщений: 220
29.03.2020 11:04
А то сканлайн может) На первой картинке просто дефолтный источник включен
Вставить имя в ответ
Перейти в профиль
владд
Активность: 31
На сайте c 28.01.2020
Сообщений: 330
29.03.2020 12:49
1 и 2 картинка это одно и тоже. Так , как при второй картинке всё таки отрендерить ?
Вставить имя в ответ
Перейти в профиль
3t0n
Активность: 90
На сайте c 15.06.2019
Сообщений: 220
29.03.2020 13:25
Влад, ты серьезно? Лампочку создай в сцене над объектами, лучше виреевскую. Вирей не использует дефолтные источники из вьюпорта
Вставить имя в ответ
Перейти в профиль
владд
Активность: 31
На сайте c 28.01.2020
Сообщений: 330
30.03.2020 11:56
Спасибо большое ,
Читают эту тему:
Последнее на форуме
Mihanik_W.I.P
Разбор Форматов файлов: MCR, MSE, MS.
Magic cabinet generator 2 (Скрипт для создания мебели)
Позитивное
Все вопросы по поводу работы галереи тут.
Unwrap
Загрузка ЧУЖИХ или ОДИНАКОВЫХ моделей
IES сборник
Подбор Монитора
Награждения
Заказы
Ар и Кр в Revit
Хоумстейджер для обустройки офиса модельного агентства
Создание 3д моделей Max+Corona
Требуется партнёр по привлечению клиентов
Ищем специалистов по UE5
Вакансии
Дизайнер в МО или Москве проектная работа
Cборщик сцен-моделлер - моделирование жилых зданий, генпланов
Дизайнер-визуализатор интерьера, удалённо в Студию Дизайна ДД
Визуализатор экстерьера
Создание и визуализация мягкой мебели и интерьеров (3ds Max+Corona)
Резюме
Анимация, Экстерьерная визуализация, Интерьерная визуализация, Сборка сцен, Моделирование
3д визуализация интерьеров и общественных пространств
Красивый виз, PRO модели включены, безопасно
Визуализатор интерьеров и экстерьеров. 3d max (Coronа), AutoCAD, Corel Draw, Photoshop, Marvelous Designer.
3d interior archviz
Наверх