вопрос по floor generator

Автор
Сообщение
Активность: 0
На сайте c 30.03.2025
Сообщений: 7

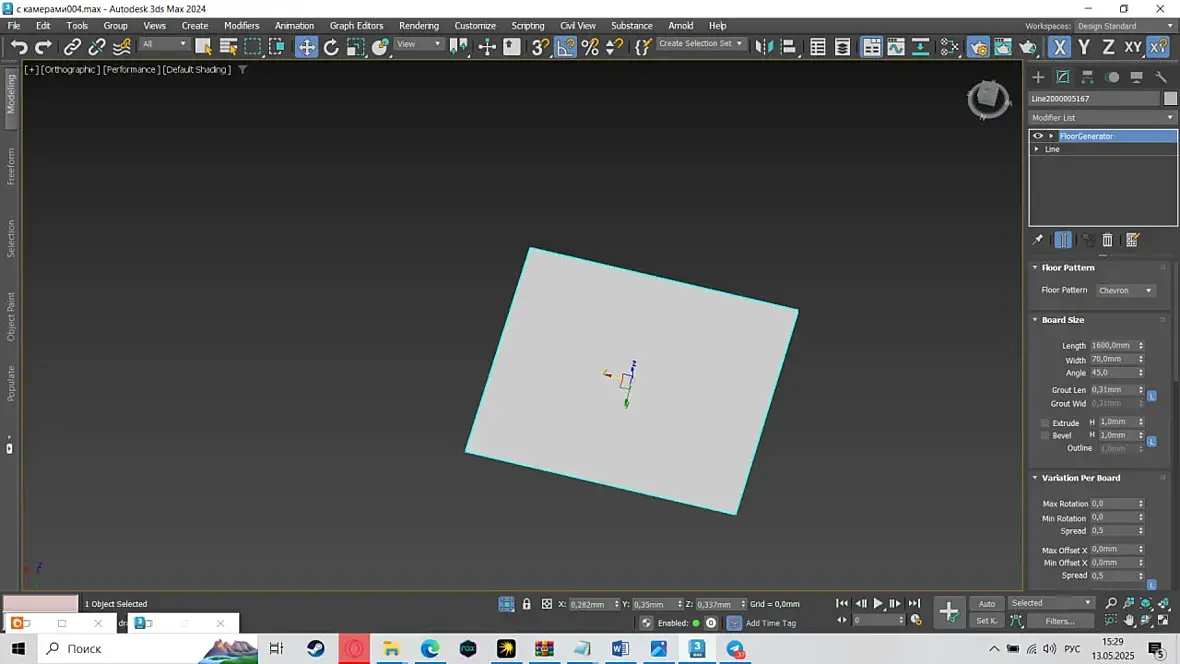
Не отображается плитка с модификатором floor generator, что делать? Плагин установлен, единицы измерения установлены в миллиметрах

На сайте c 19.04.2013
Сообщений: 155

а прямоугольник точно размером больше чем одна паркетина?

На сайте c 06.05.2014
Сообщений: 4270
Краснодар

Масштаб нужно в двух меню проверять, в интерьере работайте в см, экстреьеры в метрах. мм не используйте, будет больше проблем не только с размером

На сайте c 19.02.2011
Сообщений: 4163
Москва
Цитата shinodem:
мм не используйте

Не используйте форум для советов, если вы в этой области смутно разбираетесь

На сайте c 21.01.2009
Сообщений: 3489
Москва
Цитата shinodem:
мм не используйте

Что за странные рекомендации? Что-то я не припомню рабочих чертежей здания в метрах, или интерьера в сантиметрах. Разве что на каких-нибудь дизайнерских эскизах..

На сайте c 12.02.2016
Сообщений: 186

Цитата shinodem:

мм не используйте, будет больше проблем не только с размером

Всегда всё моделю в миллиметрах. О каких проблемах вы говорите? И даете странный совет. У человека просто плейн размерами меньше, чем плашка генерируемая флоргеном.

Цитата asyaworks:

Не отображается плитка с модификатором floor generator, что делать? Плагин установлен, единицы измерения установлены в миллиметрах

У вас плейн меньше размером чем плашка которую вы хотите получить. Создайте плейн с нормальными размерами комнаты!

На сайте c 08.02.2018
Сообщений: 2442
:адуктО
Цитата alexfmos:
Не используйте форум
Цитата valek76:
странные рекомендации?
Цитата rustalx:
странный совет

Спакуха! Есть такая тема! Тема была тут об алгоритмах плавающих точек и округлений. Математика 3DsMAXа. Тема про то,  что чем больше сцена тем больше должны быть единицы... думал все в курсе

На сайте c 06.05.2014
Сообщений: 4270
Краснодар
Цитата alexfmos:
Цитата shinodem:
мм не используйте

Не используйте форум для советов, если вы в этой области смутно разбираетесь

смутно вы видимо разбираетесь, загибайте на пальцах

-меньше нулей удобнее набирать значения, больше видно в числовых зонах, мм никогда не видно когда цифры типа 15000мм

-создавая экстерьеры в таком масштабе у вас вся сцена во вьюпорте будет артефачить, крутить выьюпорт клипинг лишний геморой на голову, время деньги

-со смещением сцены от нулевых координат ошибки возинкают на рендере, думаю не будете спорить, так маленький масштаб усиливает появление этой ошибки, так как добавляет нули. и эта ошибка буквально в каждом 3д софте, и в кад и в скульпт софте везде

-большинство плагинов работают в см, например тайфлоу и феникс, если будут стоять мм, то просчеты будут не корректными

-большинсво моделек также в см, а точнее все в нормалтьных сборниках без вирусов

Читают эту тему: