Вращение полигонов

Автор
Сообщение
На сайте c 19.02.2012
Сообщений: 900

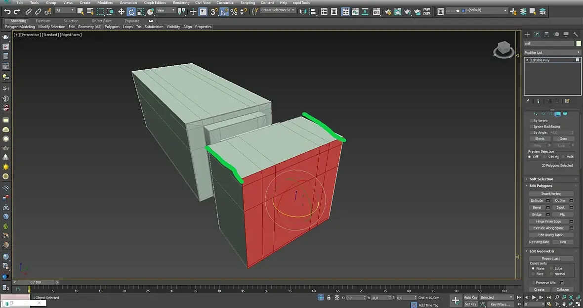
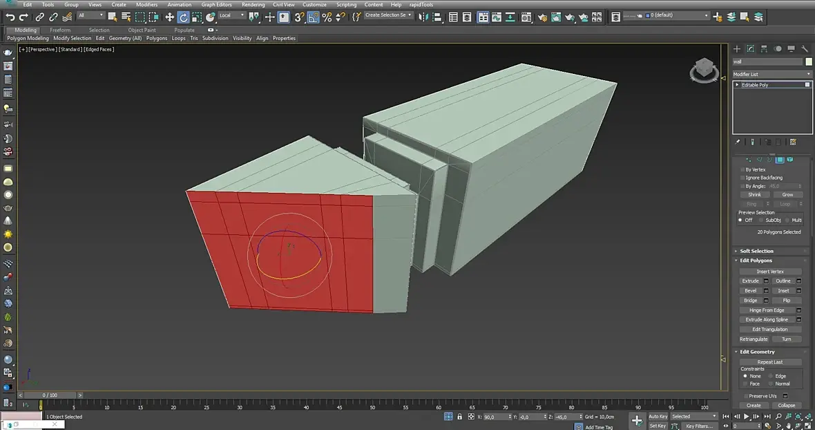
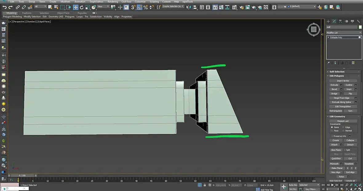
Коллеги, есть ли способ повернуть полигоны на 45 градусов на пободной геометрии, чтобы боковые грани смещались только вдоль своей одной локальной координаты( выделил зеленым), а не так как они убегают в разыне стороны (рис.2). На скриншоте поробней указал какой должен получиться итог (рис.3).

На сайте c 25.05.2015
Сообщений: 1115
крск
базовый модификатор Skew
На сайте c 02.03.2012
Сообщений: 119
Москва
Я бы использовал FFD 2x2x2  для выделенных полигонов.
На сайте c 28.09.2006
Сообщений: 4447
Москва / Дубай
Конечно FFD на выделение, и сразу коллапс его
На сайте c 19.02.2012
Сообщений: 900
Цитата ViTcore:
базовый модификатор Skew

Спасибо, то что нужно.
Читают эту тему: