vray RT 3.40 проблемы в визуализации

Автор
Сообщение
На сайте c 14.12.2016
Сообщений: 19

я не понимаю это шумит или нет,все перетыкал не знаю в чем дело .Настройки минимальные ,сабливов не много,на адаптив вирее не рендрит -выбрасывает ,решил на рт попробовать ,но и тут проблемы ,рендрит уже часа два

помогите пожалуйста

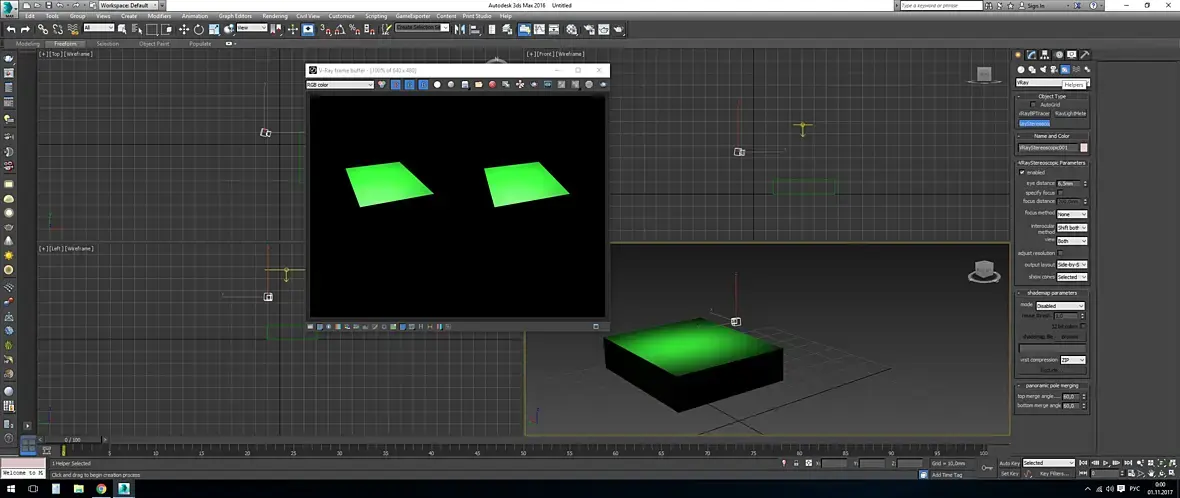
еще и в двух окнах почему-то виз идет

На сайте c 23.07.2016
Сообщений: 966

Омг, как Вы это нарыли))

У Вас включен режим стереоскопического рендера для очков VR. Включается он в хелперс-вирей-вирей стереоскопик (на скрине). Найдите в сцене объект похожий на камеру мелкую и удалите (он тоже есть на скрине). 

Читают эту тему: