Выбивает 3ds max

Автор
Сообщение
На сайте c 23.09.2019
Сообщений: 166
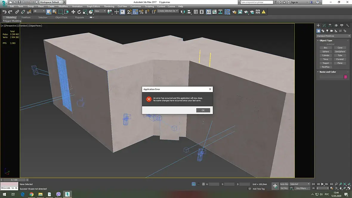
Всем привет. 3ds max запускается нормально, нет никаких ошибок, предупреждений и тд., но как только хочу открыть Material Editor, так сразу же выбивает 3ds max.

С помощью Prune Scene всё почистил. Из-за чего может вылетать? Может из-за того что сцена тяжелая и компу не хватает мощности? Или что-то другое?
На сайте c 23.02.2017
Сообщений: 383

У меня такое было, я перед тем как открыть мат эдитор, менял рендер на корону, ну или в-рей, чем вы там пользуетесь. 

По чему так было, не знаю, не захотел искать, сделал, что бы у меня автоматом стоял по умолчанию корона рендер и больше проблем не было.

На сайте c 23.09.2019
Сообщений: 166

Цитата goldeditionzzz:

У меня такое было, я перед тем как открыть мат эдитор, менял рендер на корону, ну или в-рей, чем вы там пользуетесь. 

По чему так было, не знаю, не захотел искать, сделал, что бы у меня автоматом стоял по умолчанию корона рендер и больше проблем не было.

Не помогло. Это походу из-за компа. Открыл файл на другом компе, помощнее, то там порядок. А может и такое, что файл как-то поврежден, потому-что если всё удалить со сцены, то Material Editor всё равно не открывается, выбивает.

Короче решил проблему тем, что открыл новый файл 3ds max и туда закинул сцену через Merge.

Читают эту тему: