Почти все про Xref и оптимизацию с его помощью. Развернутый урок - энциклопедия. Часть 1
Всем приветы!
В этом уроке я хочу рассказать, что такое Xref, какие виды Xref бывают, как этим пользоваться и чем он может вам помочь.
Конечно про оптимизацию сказано уже очень много (Но речь пойдет не только о ней). Но конкретно про Xref я почему то до сих пор не могу найти развернутой информации и пошаговых уроков (особенно для тех задач, для которых использую его я). В основном, об этом упоминают поверхностно, вскользь. По крайней мере, из того, что я видел на русском языке.
То ли тема на самом деле простая, все всё и так знают. То ли наоборот. То ли не актуально.
В любом случае, я считаю, это более чем актуальным и думаю, что материал урока многим будет полезен, (особенно тем, кто с этой темой совсем не знаком) т.к процентов 90 из того о чем я буду рассказывать я познал из собственного опыта, в результате поиска решения конкретных рабочих задач. Путем экспериментов, проб и ошибок.
Урок составлен в старом, добром текстовом формате с картинками. Как мы любим.
Но очень длинный.
Много букв.
Много слова "Xref"
И много картинок.
Поэтому я все же решил разделить его на 2 части.
В первой части мы узнаем:
-Что такое Xref. Зачем это нужно
-Как этим пользоваться - статические (Xref Scene) (инструкция на примерах)
-Как этим пользоваться - динамические (Xref Objects) (инструкция на примерах)
А во второй:
-Редактирование высокополигональной геометрии при помощи Xref Objects
-Минусы работы с Xref
-Xref и форестпак. Преимущества работы с библиотекой фореста.
-Примеры и сценарии использования в рабочих сценах
-Оптимизация в общем.
Постараюсь изложить на пальцах, как можно понятнее и подробнее основные моменты и осветить большинство подводных камней, которые могут возникнуть.
Показывать буду на примере 20го макса, извините. В остальных версиях, в основном все так же, только "Xref Objects" и "Xref Scene" находятся во вкладке файл + подвкладка "reference"
Надеюсь, что до конца дочитают не только самые упертые, стойкие и любознательные.
А дочитав, не закидают меня гнилыми помидорами.
И так.
Что такое Xref
Xref это ссылка на объект из сцены. Виртуальный (фантомный) объект.
Реальный объект находится в отдельной сцене, в отдельном файле. А в основной сцене он представлен как ссылка на него в виде визуального образа. Что-то вроде прокси, только средствами самого макса.
Зачем это нужно
На самом деле, Xref пригодится абсолютно всем. От экстерьерщиков, которые ворочают гигантские генпланы, до тех, кто занимается предметной визуализации. Найти применение этой технологии можно абсолютно в любой сцене и это будет действительно полезное применение. Если вы не используете Xref в своей работе, значит скорее всего вы не знаете как.
В общем, могу выделить следующие направления использования:
1 . Командная работа.
Сцена разбивается на несколько ключевых объектов, которые преобразуються в Xref объекты и сохраняются в отдельные файлы.
Таким образом над одной сценой может работать сразу несколько человек одновременно. В то время, как визуализатор работает над основной сценой и общей концепцией, остальные члены команды прорабатывают детали в отдельных файлах.
2. Отдельный файл для каждого ракурса!
Обычно, если требуется создать под каждый ракурс отдельную сцену возникает 2 проблемы:
- когда требуется внести правки в модель, нужно делать это для каждой сцены отдельно
- расход места на диске
Xref легко решает обе проблемы.
3. Возможность создавать что-то вроде лодов и использовать их для облегчения редактирования высокополигональной геометрии. Или в их классическом назначении, для разгрузки дальнего плана итд.
4. Малый вес файла позволяет очень быстро его сохранять (При таком раскладе можно да же автосейв не отключать).
5. Последнее по списку, но самое важное, как по мне это оптимизация и полный контроль над сценой.
Разбив сцену на на части, мы получаем больше контроля и гибкую подстройку под ракурс. Моделинг в отдельной сцене сильно меньше грузит систему. Можно подгружать упрощенные версии для дальнего плана и объектов за камерой. Полный контроль над сценой, возможность быстро включать\выключать, выгружать из оперативки или из видеопамяти то, что не нужно в данный момент. И многое другое.
Сложно описать 5й пункт в нескольких предложениях. Но это станет ясно по ходу погружения в тему.
Один из примеров такой оптимизации:
Вот эта сцена –
Скриншоты по ссылке - https://drive.google.com/drive/folders/1_X-rASwu5f6Yxgs2IvQ1t8YYvXernfHM?usp=sharing
Все это находится в одной сцене и даже рендерится.
(обратите внимание на статистику рендера на скриншоте и счетчик полигонов
Счетчик показывает 5 000 000 полигонов. Но как мы догадываемся, их несколько больше.
На самом деле, полигонов там за 300 000 000
В сцене присутствует анимация (машины ездят, колеса крутятся)
Есть объекты railclone и forest pack
Огромное количество всевозможных материалов разной степени сложности. Несколько текстур до 26к на 8к.
Серьезно!
И это только одна, а там их несколько , + для рефлекта и бампа отдельные карты, того же размера.
Еще была подложка - снимок со спутника. Квадрат 65на65к. Но сейчас вместо нее другая поменьше. Всего 43к
+ сотни материалов с текстурами 4и8к, которые не поддаются подсчету.
+ огромное количество источников света.
И бог знает, что еще…
А весит она 57и5 мб.
И то это много, потому, что там сейчас весь тротуар живой геометрией с кучей модификаторов. Размер файла можно сократить до 10-20мб.
(На общем рендере текстуры не подгрузились, т.к давно не работал над этой сценой и слетел путь в общую папку. )
И все это я ворочал без особых проблем на
i7 5930к
32 гиг оперативы (а изначально вообще с 16
и видеокартой gtx 980ti
Во многом благодаря той самой оптимизации, о которой я поведаю в этом уроке.
И так.
Xref бывают статические (Xref Scene) и динамические (Xref Objects)
Начнем со статических (Xref Scene)
Статический (Xref Scene)
В статическом режиме сцена подгружается полностью, в том виде, в котором она была сохранена. И отображается просто как визуальный образ. При этом отсутствует всякое взаимодействие. Ни редактировать, ни выделять, ни перемещать и даже использовать как опору для навигации в таком виде нельзя
Пример:
Мы работаем над сценой, в которой есть улица и несколько домов на ней.
Создадим упрощенную версию улицы с 4мя домами
Сохраним каждый из домов в отдельный файл и назовем соответственно названию слоя, в котором он находится
Удалим все дома из основной сцены и заходим "файл" - "Xref Scene"
Нажимаем add и добавляем по очереди все дома с 1 по 4
Видим, что все дома встали на свои места в сцене и в слоях. Все. Xref в сцене. Это успех! Обратите внимание, что иконка объекта в слоях изменилась.
Зайдем еще раз в - Xref Scene и познакомимся с операциями, которые мы можем произвести с этими объектами.
Пройдемся по основным
- remove – полностью удаляет выделенный - Xref из списка и из сцены
- Галочка Enable добавляет\удаляет выделенный Xref из сцены.
Если галочка не нажата, то его не видно ни в сцене, ни на рендере но он останется в списке и его можно будет снова добавить, включив галочку.
- Кнопка Merge мерджит выделенную строчку в сцену.
- Кнопка Update now обновляет выделенную строчку Xref.
Если данный Xref был изменен в отдельной сцене и сохранен под тем же именем, то при нажатии кнопки Update now он обновится в основной (текущей) сцене.
- Галочка Automatic - Xref будет автоматом обновляться, как только файл Xref будет пересохранен.
- Галочка Visible делает Xref видимым\невидимым в сцене (на рендере все будет видно при любом значении галочки)
-Галочка Box При нажатой галочке Xref во въюпорте отображается в виде бокса, для экономии ресурса видеокарты. На рендере он в любом случае будет геометрией.
- Кнопка Bind привязывает выделенный Xref к какому либо объекту.
Это позволит перемещать Xref вместе с этим объектом.
На пример если привяжем к земле, то перемещая землю, привязанный Xref будет перемещаться вместе с ней.
- Кнопка Unbind соответственно разрывает связь.
Convert selected – позволяет конвертировать выделенные объекты в Xref
При нажатии этой кнопки, выделенные объекты удаляются из сцены и превращаются в Xref Появляется диалоговое окно, с вопросом куда сохранить эти объекты и как назвать. По сути это скрипт автоматизатор из кнопки сохранить выделенное как удаления выделенного и загрузка Xref из файла в который только что это выделенное сохранили.
Очень полезная кнопка. Особенно в сочетании с кнопкой "мердж".
Помимо того, что вам не нужно вручную сохранять выделенное, если нам нужно внести какие либо изменения в Xref, как то его отредактировать на месте, прямо из основной сцены, то мы его сначала мерджим, потом редактируем, а потом при помощи кнопки Convert selected пересохраняем в тот же исходник, с тем же именем. Он снова превращается в Xref и все так же доступен в остальных сценах, куда он подгружен, но уже отредактированный. Это очень удобно, потому, что не нужно открывать исходник в отдельной сцене, пересохранять и обновлять.
Идем далее
Откроем в параллельной сцене файл "дом 1". Отредактируем его и сохраним не переименовывая.
Вернемся в основную сцену, зайдем в "Xref Scene", выберем из списка "дом 1" и нажмем "Update now"
Обратите внимание, что ни переименовывать, ни перемешать объекты Xref в слоях нельзя. Так же нельзя переименовывать слои в которых они находятся. Включать\выключать объекты в слоях то же нельзя. Зато можно включать\выключать слои с этими объектами. Так что ,если вы планируете включать\выключать отдельные Xref Scene объекты, то добавляйте их в отдельный слой. Так же имейте ввиду, что если вы сохраните Xref со скрытыми объектами, то и в основную сцену они добавятся скрытыми и включить их из основной сцены вы не сможете.
Единицы измерения основной сцены и Xref Scene объекты, по возможности должны совпадать.
В принципе можно моделить дом в сантиметрах или миллиметрах (что довольно удобно, по сравнению с метрами), а основную сцену держать в метрах. Но тогда, перед импортом Xref лучше сколапсить дом в мешь, и сбросить иксформ. Иначе могут поплыть некоторые модификаторы и сплайны.
И так, мы познали Xref Scene.
Применяя эту технологию, мы можем работать над отдельными частями сцены и создавать разные версии независимо от основной.
А еще, можем создавать сеты Xref из Xref для конкретного ракурса или ситуации
Пример:
Выделим улицу и при помощи кнопки "Convert selected" в диалоговом окне "Xref Scene" и конвертируем ее в Xref
Теперь вся сцена состоит только из Xref, в ней нет ни одного живого объекта. Не к чему даже привязаться для навигации. Для макса, с точки зрения взаимодействия, сцена абсолютно пустая. И какими бы тяжелыми не были объекты Xref Scene, для макса она будет практически пустой и вес файла будет минимальным. И сохраняться соответственно будет очень быстро, даже автосейв можно будет не выключать.
Но несмотря на то, что файл почти ничего не весит, видеокарта и оперативка все же будут страдать. И для того что бы их немного разгрузить, нам пригодятся инструменты Xref Scene.
Галочкой "Visible" или "Box" можно моментально скрывать не нужное, что бы разгрузить видеокарту.
А галочкой "Enable" полностью отключать, выгружая из оперативки. Но все же галочкой "Enable" пользоваться может быть опасно, так же как и кнопкой обновить. В 19м максе это может крашить макс и что бы обновить Xref нужно сначала добавить новый, не удаляя старого. А старый удалять только после загрузки нового.
Теперь удалим из основной сцены Xref Scene "дом 1" и сохраним файл как "сет для дом 1"
Откроем файл "дом 1" и подгрузим Xref "сет для дом 1"
Теперь мы можем моделировать дом с учетом окружения. И включать\выключать его в настройках "Xref Scene" когда нам нужно.
При этом само окружение так же состоит из отдельных файлов Xref, которые редактируются отдельно. Т.е отредактировав в своей сцене, например дом 2 и сохранив его в тот же файл он автоматически обновляются во всех сценах и сетах, куда они загружены.
Таким образом можно создать сеты для каждого дома и для каждого ракурса. А т.к сцены эти ничего не весят, то и наклепать их можно сколько угодно. главное правильно называть файлы и четко понимать что и зачем вы делаете, что бы не запутаться.
Важный момент!
Перед тем как сохранить файл "дом 1", нужно удалить, или хотя бы выключить Xref сет с окружением, иначе он создаст парадокс с остальными сценами.
И не забываем о том, что при необходимости всегда можно замерджить любой Xref и сделать его уникальным для данной сцены.
Динамический Xref (Xref Objects)
Тут все несколько сложнее.
В динамическом режиме можно подгружать отдельные объекты из файла. А сами Xref объекты мало чем отличаются от живой геометрии.
Можно редактировать названия, перемещать, масштабировать, копировать, назначать модификаторы, конвертировать в поли, редактировать материал и многое другое.
Но вес файла сохранения Xref Objects немного выше, чем в статическом Xref Scene. И чем больше мы кукожим Xref Object, тем больше будет весить файл.
Xref Object применяется, если нужно взаимодействовать с объектом, но полимоделинг и унврап развертка не требуется.
Пример:
Мы хотим добавить в сцену автомобиль и анимировать его движение вдоль дороги.
У нас имеется файл исходника, в котором находится модель автомобиля. В моем примере автомобиль состоит из нескольких частей, а колеса анимированы и крутятся вокруг своей оси.
Что бы добавить динамический Xref этого автомобиля в сцену , заходим файл - Xref Objects
В появившемся окне нажимаем "квадрат в скобках"
Выбираем файл с исходником автомобиля
Выбираем объекты, которые хотим добавить. Я выбираю все. Но момжно добавть только какие то отдельные и загрузятся только они.
Xref Object автомобиля появляется в сцене, в тех координатах, в которых он находится в файле исходника. Вся иерархия слоев из исходника сохранена, Объекты Xref Objects обозначаются соответствующим значком
Данный Xref можно перемещать, масштабировать, переименовывать, а так же назначать поверх объекта Xref модификаторы. Например можно назначить на кузов турбосмуч или ffd
А так же настраивать материалы.
Сейчас выберем один из элемент Xref Objects (например кузов) , перейдем во вкладку Modify, где увидим свойства данного объекта:
File name - имя файла, в котором живет данный Xref Objects
Object name – Имя объект из этого файла.
Мы можем редактировать эти поля нажав на точки рядом с названием, либо прописав путь\имя ручками.
Эти поля очень важны и позволят нам многое.
Например, мы изначально загрузили лоуполи кузов и хотим заменить его на хайпольную версию.
Открываем сцену с исходником автомобиля, назначаем турбосмуч на кузов и сохраним файл как "исходник hi"
Возвращаемся в основную сцену, выделяем Xref кузова, переходим в modify, жмем на точки и выбираем файл
Получаем сглаженный кузов.
Аналогичные действия можно проделывать и с остальными элементами автомобиля, но что бы этот трюк сработал просто и быстро, в файле исходника хайполи, имя объекта, и пивоты должны соответствовать лоуполи версии, которую мы загрузили изначально (т.е того элемента в котором мы сейчас ковыряемся). Загружаемый через точки объект будет позиционироваться относительно пивота объекта, который мы ковыряем (в чьем модифай находимся), который был загружен изначально. Т.е low версии.
Иерархию в слоях желательно то же сохранить.
Если пивот хайпольного объекта на том же месте, что и лоупольного и имена объектов одинаковые, то хайполи автоматом заменит собой лоуполи.
Теперь перейдем в файл исходника и удалим все кроме кузова. Переименуем кузов в SONAT KUZ hi и сохраним файл как исходник hi 2
Выберем наш Xref кузов, загрузим этот файл исходник hi 2 и увидим шокирующую картину. Кузов превратился в маленький крестик!!!
Это произошло потому, что мы переименовали объект кузова в файле исходник hi 2 . Там он теперь называется SONAT KUZ hi. А в нашем поле Object name все еще написано SONAT KUZ. макс не может в новом файле найти объект с таким названием и ставит нем крест.
Что бы исправить это жмем точки напротив названия объекта и выбираем нужный объект из файла.
Обратите внимание на то, что в исходном файле мы удалили все слои и засунули кузов в слой дефаут. Но иксрефом он подгрузился в нужный нам слой.
Таким образом мы можем заменить этот кузов на любой объект, из любого макс файла. Например, на колесо из первого исходника
Но всегда помним, что ключевую роль в позиционировании объекта играет пивот.
Перейдем к файлу исходника, сместим пивот у кузова вверх, сделаем ресет иксформ и сохраним как исходник hi 2 piv
Загружаем файл и видим сдвиги
Если вы захотите вернуть лоупольный кузов из иксрефа, который был загружен изначально, то может возникнуть небольшая проблема.
Загружаем файл исходник, нажимаем на точки выбора объекта и видим странное.
Ничего страшного. Просто вручную меняем название на нужное, в данном случае просто удаляем hi и все получится.
Ниже, в той же вкладке Modify идет свиток Proxy Objects, где мы можем дополнительно подгрузить что то вроде лода.
Например в свитке Xref Objects у нас пути ведут к лоуполи версии, а в Proxy Objects к хайполи.
Это позволит нам
во первых, одной галочкой включать\выключать хайполи, а во вторых включать его только для рендера соответствующими галочками.
Если заморочиться, то можно понаделать лодов, начиная хоть с бокса и подгружать их по мере надобности.
А еще это поможет редактировать высокополигональную геометрию, о чем я раскажу позже.
Но имейте ввиду, что загружая\меняя объект таким образом, материал на объекте остается прежний. А именно тот, что был загружен изначально с лоуполи. Если вы заменяете таким образом объект на хайполи и там другой материал, то к нему нужно будет отдельно прописать путь. Как это сделать я расскажу, когда будем проходить редактирование материалов
Редактирование материалов Xref Objects объекта.
Выбрав пипеткой материал Xref объекта видим следующее:
Мультисаб из исходника заходит в ноду Xref . Кликнув на эту ноду видим, что работает она по такому же принципу, что и с объектами. Можем выбирать файл и объект с которого хотим взять материал.
Галочка в разделе Override Material отвечает за возможность настройки материала, который подгружен в одноименный слот.
Если галочка не нажата, то материал берется из файла прописанного в свитке параметров (т.е из файла и объекта прописанного там) и ни как не подвержен изменениям в текущей сцене. Как бы мы не настраивали материал, который входит в ноду.
Как раз в эти поля и нужно будет прописывать пути к хайполи мешу, о чем я писал выше.
Если галочку нажать, то появляется возможность редактировать материал, который входит в слот Override Material. По умолчанию туда подгружен материал из файла прописанного в свитке параметров. Мы можем засунуть туда свой или отредактировать этот.
Так же можно создать любой материал и просто перетащить его на Xref объект, как обычно. Если нужно будет вернуться к материалу из файла\исходника, то просто назначаем на объект ноду Xref и убираем галочку
Карты рандомизации так же работают.
Например загрузили мы одну машину и распределили ее инстансы по дороге.
Выбираем ее материал, ставим галочку Override Material
В дифуз кузова кидаем карту корона мультимап в режиме инстанс
На рендере получаем одинаковые автомобили но разных цветов.
То же можно проделать и с номерами.
Теперь познакомимся поближе с инструментами, которые предлагает нам интерфейс Xref Objects
Как мы уже поняли, загрузив Xref объект он появится в списке в виде строчки. Я называю это группой Xref .
Кликнув на строчку группы, в нижнем поле раскрывается список в котором мы можем увидеть из чего она состоит.
Объекты в это списке делятся на 3 типа:
Объекты, материалы и контроллеры.
Горящие синим квадратики это фильтры типов отображения. Пощелкав их мы можем отфильтровать нужное.
В основном нас будут интересовать только объекты, поэтому фильтруем их.
Выделив объект из списка мы можем проводить над ним различные манипуляции. Например замерджить отдельный или удалить
Так же, мы можем наблюдать 2 столбика в которых отображается, как данный объект называется в текущей сцене и в сцене исходника. Это важный момент, к которому мы еще вернемся.
Как видим сейчас, название объекта в сцене и название исходника отличаются. Потому, что я добавил данную группу после первой, и т.к имена объектов совпадали, то при добавлении сработало автопереименовывание.
Кнопки в самом верху позволяют группу удалить, обновить, замерджить Xref в сцену или превратить выделенный объект сцены в Xref
Кстати, при помощи последних 2х кнопок можно как и в случае со статическим режимом сначала замерджить объект в сцену, отредактировать его, а потом конвертировать обратно в Xref , сохранив под тем же именем, что было изначально. И он так же будет доступен во всех сценах, где он присутствует, но уже отредактированный. Это удобно. Т.к для его редактирования не обязательно открывать отдельно его родную сцену.
Правда я пока не знаю, как это будет работать в остальных сценах с его участием, если объект перемещен относительно его координат в исходнике.
Лично я работаю немного по другой системе и не использую э ифункции. Но то, что такая возможность есть, это отлично.
Мерджить можно не только группу целиком, но и отдельные объекты, входящие в состав файла исходника.
В основной сцене создадим 2 бокса
Выделим их и конвертируем в иксреф обжектс.
Боксы превратились в иксреф. Выделим появившуюся строчку, перейдем в нидний отдел. Видим, что группа состоит из 2х объектов. Выделим первый бокс и замерджим кнопкой.
Бокс замерждился в сцену. Теперь группа 111 состоит из одного объекта.
Но сцена-исходник этой группы по прежнему состоит из 2х боксов и от туда он удален не был.
Если мы захотим вернуть как было. Т.е что бы в сцене были оба иксреф бокса из файла исходника "111", то недостаточно обновить группу «111» и удалить «живой» бокс.
Кнопка "обновить" в таком случае обновит «бокс 2», если он был изменен, но не добавит нам все объекты из файла.
Что бы добавить объекты из файла исходника есть специальная кнопка. Нажав ее мы можем увидеть список объектов из файла исходника, которые не были загружены в основную сцену.
В данном случае это «бокс 1» . выделив его и нажав «ок» мы добавим его иксреф в сцену.
Если все объекты из файла исходника добавлены в сцену, то эта кнопка нажиматься не будет.
И еще, полезной функцией может оказаться то, что мы можем прямо из этого окна открыть исходный файл выделенной группы в отдельном максе. Выделяем, нажимаем и запускается новый макс со сценой исходника.
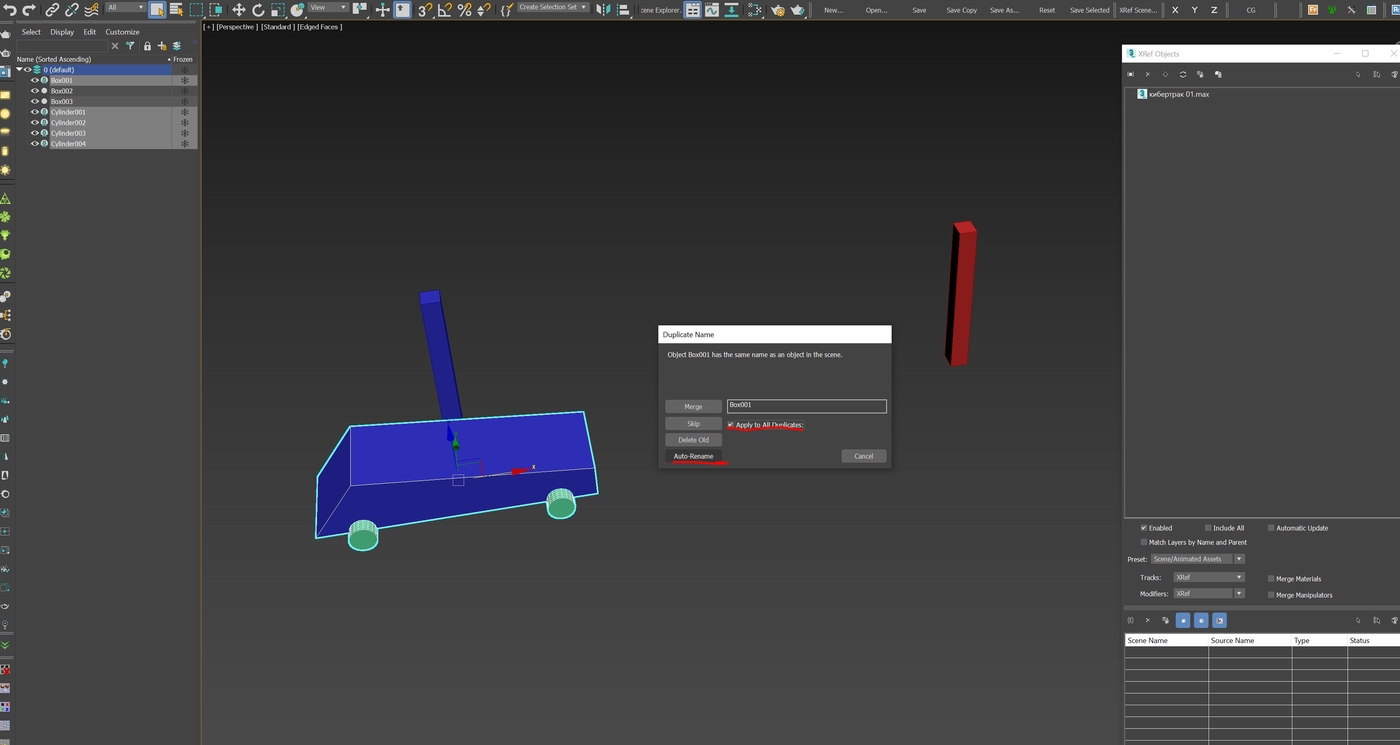
Важнейшим преимуществом Xref Objects является то, что мы можем загрузить объект, поменять его положение, а потом заменить его на другой и он не поменяет того положения, которое мы ему Задали.
Пример:
Мы хотим распределить несколько вариантов автомобилей по дороге, а потом заменить автомобиль на автобус, или мотоцикл.
Загрузим в сцену теслу.
Видим, что она материализовалась возле красного бокса. В координатах, в которых она находится в сцене исходника.
Сгруппируем ее и передвинем к синему боксу
Теперь нам нужно заменить теслу кибертраком так, что бы автомобиль не менял своего положения и по прежнему находился у синего бокса.
Если мы добавим кибертрак через файл - Xref Objects , то он добавится еще одним объектом и появится у красного боксв, в координатах по умолчанию. В координатах, в которых он находится в его исходной сцене.
А нам нужно не добавить, а заменить, не меняя положения.
Мы можем заменить каждый из объектов во вкладке Modify, в таком случае объекты заменятся, но расположатся относительно пивота исходного объекта (pFuhe;tyyjuj изначально через интерфейс Xref Objects ), в данном случае мы видим, что колеса остались на месте, а не разъехались по бокам. А сам кузов принимает немного не то положение, какое должно быть.
Что бы корректно справиться с этой задачей делаем следующее
Главное что бы имена объектов в файлах исходников совпадали, иначе они просто не подгрузятся. и исправить это не получается даже прописыванием их вручную через Modify.
Здесь я заменил на кибертрак у которого колесо и кузов имели отличные имена.
Т.е, если кузов кибкртрака в исходнике называется box1, то и у теслы он должен называться box1. При этом, если мы добавим в сцену и теслу и кибертрак одновременно, с автопреименовыванием, то каким то чудом, все равно замена срабатывает корректно.
Значит имена должны соответствовать именно в файле исходника.
Добавляем сначала кибертрак
Затем теслу с автопереиминовыванием
Теперь поменяем трак на теслу а теслу на трак. Как видим все работает.
Вот только проблематично определить в списке Xref Objects где что, т.к названия у групп одинаковые. Но их все же можно различить по названиям объектов в самой сцене
Такой способ подойдет, если количество объектов в исходнике будет неизменным. Но если мы планируем изменять исходник добавляя в него отдельные объекты, то такой способ не сработает (новые объекты просто будут появляться в исходных координатах) и нужно будет изначально действовать по другому сценарию.
Пример Имеем исходник – пустая тележка на колесах, в которую мы планируем что-то положить, но пока просто хотим загрузить в основную сцену. Куда-то ее переместить, что бы она пока там пустая постояла. Для этого мы сначала ( перед подгрузкой в основную сцену) группируем все объекты и сохраняем. И только после этого подгружаем в основную сцену и наблюдаем ее в начале координат у красного бокса.
Теперь перекатываем ее к синему боксу.
И переходим в сцену исходника чтобы загрузим в нее сферу.
Создаем сферу. Ставим ее на тележку. Выделяем сферу и аттачим ее к группе тележки. (можно просто выделить сферу, ctrl+U и кликаем на тележку) После чего, не забываем сохранить исходник.
Переходим в основную сцену и обновляем иксреф. Тележка все еще у синего бокса и уже нагружена сферой.
Что бы все получилось, делать нужно именно в такой последовательности.
Иногда объект может не добавиться при обновлении и нужно вручную добавить его через кнопку "add objects"
Если вы удалите объект из сцены исходника, то в основной сцене он то же удалится, но в центре координат появится крест, т.к объект все еще будет висеть в составе исходной группы иксрефа.
Способом с добавлением объектов имеет смысл пользоваться, если вы не планируете копировать объект в основной сцене. Т.к новый объект добавляется только в исходную группу. А в копированный инстанс почему то нет. + работает он не всегда предсказуемо и стабильно. В некоторых случаях объект вообще может не добавляться.
Поэтому, если вы делаете трафик через динамический иксреф, то лучше пользоваться первым способом. Объекты в таком случае добавлять то же можно, просто приаттачивая их.
Я рекомендую держать 2 файла исходника.
1й - рабочий (в котором вы моделите)
2й - финальный (оформленный для загрузки как иксреф)
С этим вроде все. Продолжение в следующей части.
Если есть вопросы - пишите. Отвечу.









































































