3ds max 2017: Баг или Ошибка или Руки Корявые?

Автор
Сообщение
На сайте c 07.02.2017
Сообщений: 13

Доброго времени суток, обитатели форума. 

Столкнулся с проблемой следующего характера. Установлен макс 2017. Создана не сложная геометрия но время от времени созданные объекты начинаются жить своей жизнью, а именно меняется геометрия просто до не узнаваемости ( на фото видно, хотя обычный потолочный плинтсу созданный SWEEPом  ) , в тот же момент ничто в геометрии не меняется лично мною,а если выбираешь объект или переходишь в другой ракурс вьюпорта то все стает на свои места , но так как это происходит очень часто то задалбывает и мешает каждый раз клацать , выбирать объект и тд. Может кто-то сталкивался или знает где это уже обсуждалось 

На сайте c 24.05.2009
Сообщений: 10881
Цитата motikua:
или знает где это уже обсуждалось 

Традиционно ставим все сервис паки и в довесок, если установлен нитрос, то меняем на директх. Так же подобные штуки могут возникать, когда в сцене меняются единицы измерения. Поэтому, если сплайн по которому пущен профиль является примитивом, его надо коллапсить в едит сплайн.

На сайте c 07.02.2017
Сообщений: 13
Цитата grdesigner:
Цитата motikua:
или знает где это уже обсуждалось 

Традиционно ставим все сервис паки и в довесок, если установлен нитрос, то меняем на директх. Так же подобные штуки могут возникать, когда в сцене меняются единицы измерения. Поэтому, если сплайн по которому пущен профиль является примитивом, его надо коллапсить в едит сплайн.

1)единицы измерения устанавливались до создания сцены

2) такая фигня происходит и с обычным боксом и просто плэйном. 

3) а где меняется этот НИТРО? или вы имели ввиду этот параметр настройки ( на фото ) ? и что из этого списка выбрать?

4) если устанавливал МАКС с оф. сайта то разве не поставились все оф. сервис паки и тд.

( я просто относительно новичок в максе )

На сайте c 26.07.2008
Сообщений: 4211
Москва
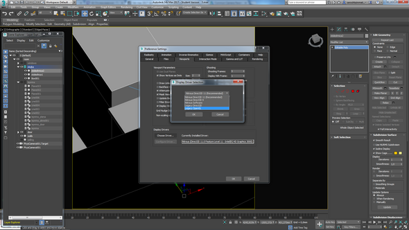
3)customize - preferences - viewports - http://joxi.ru/Vm6oL1JCxpD882  
На сайте c 15.12.2014
Сообщений: 238
Бывали такие глюки, обычно после импорта моделей в формате 3ds, чаще всего это был импорт модели построенной в archicad. Попробуйте драйвер в максе поменять. (выше написали)
На сайте c 07.02.2017
Сообщений: 13

Цитата Lionnoir:
Бывали такие глюки, обычно после импорта моделей в формате 3ds, чаще всего это был импорт модели построенной в archicad. Попробуйте драйвер в максе поменять. (выше написали)

вообще все сделано ручками в максе напрямик, но на будущее буду знать . спасибо 

Цитата Uraken:
3)customize - preferences - viewports - http://joxi.ru/Vm6oL1JCxpD882   
Цитата grdesigner:
Цитата motikua:
или знает где это уже обсуждалось 

Традиционно ставим все сервис паки и в довесок, если установлен нитрос, то меняем на директх. Так же подобные штуки могут возникать, когда в сцене меняются единицы измерения. Поэтому, если сплайн по которому пущен профиль является примитивом, его надо коллапсить в едит сплайн.

ага. поменял. вроде проблема решена. спасибо люди добрые. +карма

Активность: 0
На сайте c 05.09.2016
Сообщений: 2
Kiev
Может быть кто-то знает, почему в 2017 максе объекты объединяются сами? стена с лестницей, или стены сами по себе? И потом их комнадной ungroup не получается рассоединить, только эдит поли и элемент (( может, была такая тема? Не нахожу...
На сайте c 06.05.2014
Сообщений: 4331
Краснодар

lianagrincova

могли случайно нажать этач мульт, и понажимали на объекты он и объединил их, также и в эдит поли выделить элемент и детач, он разъединит их в отдельный объект

На сайте c 16.01.2017
Сообщений: 26


Account is banned

Дата выдачи:
06.08.2024 17:58:08


Пожизненный бан
Цитата shinodem:

lianagrincova

могли случайно нажать этач мульт, и понажимали на объекты он и объединил их, также и в эдит поли выделить элемент и детач, он разъединит их в отдельный объект

На сайте c 19.02.2012
Сообщений: 900
Вообще такой баг наблюдается на версиях 2016-2018 на картах Radeon, которые не поддерживают последние драйвера. То есть это карты до последней линейки RX5xx. SP к сожалению не помогает. Переключение nitrius тоже не помогает.
На сайте c 06.02.2012
Сообщений: 958
Калининград

Этот баг и на nvidea бывает, так и не понял с чем связано. Просто иногда "взрывает" сетку. 

Перезагрузить и норм. Помогло сменить видео карту...

На сайте c 19.02.2012
Сообщений: 900

У меня на radeon 5850 постоянно в 2017 и 2018 такой быг вылезает в любой сцене. В более старых версий макса, такого бага вообще никогда не было. Кстати, переключение на direct3D 9 действительно помогает. Заменил карту на GeForce 1060 и баг такой пропал.

Читают эту тему: