Баг или фича в maya?

Автор
Сообщение
На сайте c 18.04.2023
Сообщений: 4

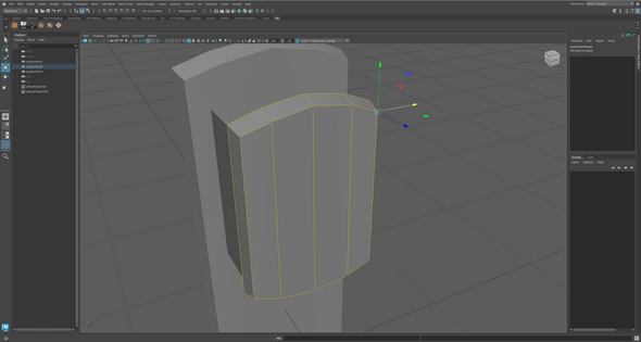
Возникла проблема с выделением в maya. Выделяются все эджи независимо от того режим эджов у меня или нет. И они выделяются всегда. То есть нельзя сделать так, чтобы они были не выделены. Мультивыделение выключено. Очевидно дальше я продвинуться не могу. Гизмо при этом находиться в корректном месте. И удаляются нужные полигоны, но помимо этого все инструменты работают некорректно. Как это исправить?

Я нашел в чем была проблема. Дело в Soft selection. Случайно видимо как то квключил и не увидел.

Читают эту тему: