Чернота за окном

Автор
Сообщение
Активность: 0
На сайте c 07.04.2021
Сообщений: 2

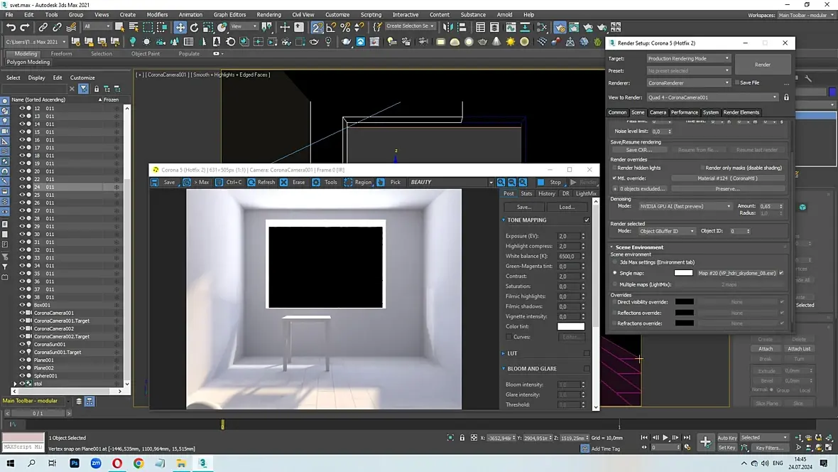
Здравствуйте! Откуда взялась чернота за окном? все было норм ранее. На данный момент и солнце и hdri включены. Окон/стекол нет в окне.

На сайте c 13.06.2014
Сообщений: 56
Бишкек
Может быть из-за этого? Попробуйте "Disabled" поставить.

На сайте c 21.08.2013
Сообщений: 4026
Не резиновая
Никногда такого не было, и вот опять smiley-wink.gif
Активность: 0
На сайте c 07.04.2021
Сообщений: 2
Цитата Render Airlines:
Может быть из-за этого? Попробуйте "Disabled" поставить.

Спасибо!

Читают эту тему: